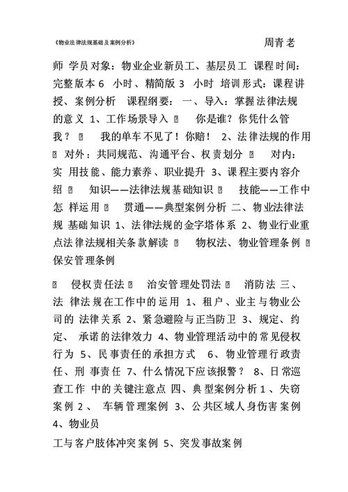
案例:业主拖欠物业费,物业公司断水断电引发纠纷
案情介绍
-
当事人:
(图片来源网络,侵删)- 原告(被告): 张先生,某小区A栋501室业主。
- 被告(原告): 某物业服务有限公司(下称“物业公司”)。
-
基本事实:
- 合同关系: 张先生购买了某小区的住宅,并与开发商签订了《前期物业服务合同》,该合同由物业公司承接服务,合同约定,物业费为每平方米3元/月,张先生每月应缴纳物业费约450元。
- 纠纷起因: 张先生自2025年1月起,因认为小区安保不力、公共区域卫生差、电梯频繁故障等问题,开始拖欠物业费,截至2025年6月,累计拖欠物业费共计约8,000元。
- 物业公司的应对: 物业公司多次通过电话、短信、上门催缴等方式,要求张先生缴纳物业费,但张先生均以“服务不到位”为由拒绝支付。
- 激化矛盾: 2025年7月,物业公司为施加压力,在未提前通知张先生的情况下,派人切断了张先生家的水电供应。
- 诉讼: 张先生认为物业公司此举严重侵犯了其合法权益,遂将物业公司告上法庭,要求其立即恢复供水供电,并赔偿因断水断电造成的损失(如冰箱食物变质、无法正常生活等),物业公司也提起反诉,要求张先生支付拖欠的物业费及相应的滞纳金。
争议焦点
本案的争议焦点主要集中在以下几个方面:
- 张先生是否有权拒交物业费? (即业主能否以“服务质量不达标”为由,单方面拒缴物业费)
- 物业公司是否有权采取“断水断电”的方式催缴物业费? (即物业公司的催缴手段是否合法)
- 双方的责任应如何划分? (张先生是否应支付物业费?物业公司是否应赔偿损失?)
法律分析
我们将围绕上述争议焦点,结合相关法律法规进行分析。
关于张先生拒交物业费的合法性分析

(图片来源网络,侵删)
-
法律依据:
- 《中华人民共和国民法典》第九百四十四条规定:“业主应当按照约定向物业服务人支付物业费,物业服务人已经按照约定和有关规定提供服务的,业主不得以未接受或者无需接受相关物业服务为由拒绝支付物业费。”
- 《物业管理条例》第四十二条也明确规定:“业主应当根据物业服务合同的约定交纳物业服务费用。”
-
法理分析:
- 合同义务的独立性: 业主与物业公司之间是平等的合同关系,业主缴纳物业费的义务,是基于双方签订的物业服务合同,这是主合同义务,而物业公司提供合格的服务,也是其合同义务。
- “先服务,后付费” vs “先付费,后服务”: 物业服务具有公共性和持续性,其成本(如保安、保洁、绿化、设备维护)是持续发生的,如果允许业主以服务质量问题为由随意停缴费用,将导致物业公司资金链断裂,最终无法维持小区的正常运转,损害的是包括该业主在内的全体业主的共同利益。
- 正确的维权途径: 业主认为服务质量不达标,正确的做法是:
- 与物业公司协商: 首先通过沟通解决问题。
- 向业主委员会反映: 由业委会出面与物业公司交涉。
- 向相关主管部门投诉: 如住建局、街道办等。
- 提起诉讼或仲裁: 如果协商不成,业主可以单独就服务质量问题提起诉讼,要求物业公司承担违约责任(如减免物业费、赔偿损失等),而不是以此为由直接拒缴全部物业费。
-
张先生以服务质量问题为由,长期、全额拒缴物业费,缺乏法律依据,其行为构成违约,应当承担继续支付物业费的义务。
关于物业公司“断水断电”行为的合法性分析

(图片来源网络,侵删)
-
法律依据:
- 《中华人民共和国民法典》第九百四十五条第二款规定:“物业服务人不得采取停止供电、供水、供热、供燃气等方式催交物业费。”
- 《物业管理条例》第四十五条也明确规定:“物业管理区域内,供水、供电、供气、供热、通信、有线电视等单位应当向最终用户收取有关费用,物业服务企业接受委托代收前款费用的,不得向业主收取手续费等额外费用,任何单位和个人不得强制物业服务企业代收前款费用。”
-
法理分析:
- 权利的混淆与滥用: 在现代城市住宅中,供水、供电等是业主的基本生活权利,其合同关系存在于业主与自来水公司、电力公司之间,物业公司只是代收代缴单位,并非权利主体。
- 法律明令禁止: 《民法典》已明确禁止物业公司采取断水、断电等方式催缴物业费,这种做法不仅粗暴,而且严重侵犯了业主的合法财产权和基本生活权利,是一种违法行为。
- 激化矛盾: 此类行为极易激化业主与物业公司之间的矛盾,导致恶性循环,最终损害小区的整体和谐与稳定。
-
物业公司为催缴物业费而切断张先生家水电的行为,明确违法,张先生有权要求其恢复供应,并可以就该行为造成的损失向物业公司索赔。
双方责任划分与判决结果预测
综合以上分析,法院在审理此类案件时,通常会做出如下判决:
-
对于张先生的诉讼请求:
- 恢复供水供电: 法院会支持张先生的此项请求,判令物业公司立即恢复对张先生家的供水供电。
- 赔偿损失: 法院会酌情支持张先生的赔偿请求,张先生需要提供证据证明因断水断电造成了实际损失(如购买食物的发票、维修电器的费用等),对于精神损害等间接损失,通常较难获得支持。
-
对于物业公司的反诉请求:
- 支付物业费: 法院会支持物业公司的此项请求,判令张先生支付拖欠的物业费本金。
- 支付滞纳金/违约金: 法院会酌情支持,如果合同中明确约定了逾期支付物业费的滞纳金或违约金,法院会依据合同约定和实际逾期情况,判令张先生支付,但如果张先生能证明物业公司服务确实存在明显瑕疵,法院可能会酌情减少滞纳金的数额。
-
对物业公司“断水断电”行为的额外处理: 法院可能会对物业公司进行训诫,并可能根据情节严重程度,依据《物业管理条例》等相关规定,对其处以一定的罚款。
启示与建议
本案是一个典型的物业管理纠纷,它为业主和物业公司双方都敲响了警钟。
对业主的启示与建议:
- 理性维权,依法办事: 认识到“拒缴物业费”不是对抗服务不到位的有效武器,反而会让自己陷入违约的被动局面。
- 保留证据,有效沟通: 当发现物业服务问题时,注意拍照、录像,保留证据,通过书面形式(如邮件、挂号信)向物业和业委会正式反映问题,留下沟通记录。
- 善用集体力量: 个人的力量是有限的,可以联合其他有同样困扰的业主,通过业主委员会等组织,集体与物业公司进行谈判,更具效力。
- 寻求专业帮助: 如果与协商无法解决,应及时向住建、街道等政府部门投诉,或直接聘请律师,通过法律途径解决。
对物业公司的启示与建议:
- 提升服务质量是根本: 与其将精力放在催缴上,不如将精力放在提升服务质量上,优质的服务是获得业主认可、顺利收取物业费的基础。
- 规范催缴流程,坚守法律底线: 催缴物业费是物业公司的工作,但必须采取合法、文明的方式,发送书面催缴通知、在公告栏公示、通过法律途径起诉等。“断水断电”是高压线,绝对不能碰。
- 加强沟通,增进透明度: 定期向业主公示公共收益、维修基金使用情况、物业费收支明细等,增加工作的透明度,争取业主的理解和信任。
- 完善应急预案: 对于个别恶意拖欠物业费的业主,应建立标准化的法律催收流程,一旦协商无效,应果断采取法律手段,维护自身和全体缴费业主的合法权益。
和谐的物业管理关系,需要业主和物业公司双方在法律的框架下,秉持契约精神和相互尊重的原则,通过沟通、协商、监督等合法途径共同维护,任何一方采取过激或违法的行为,最终都会损害自身的利益,破坏社区的和谐稳定。
版权声明:除非特别标注,否则均为本站原创文章,转载时请以链接形式注明文章出处。