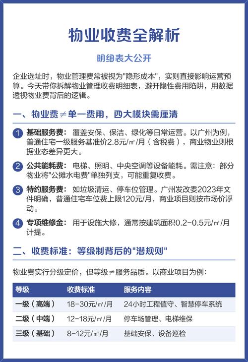
这意味着,物业费的定价主要遵循市场调节价原则,由物业服务企业和业主(或业主委员会)通过《物业服务合同》协商确定。

(图片来源网络,侵删)
山东省物价部门(现为发展和改革委员会)出台过一些指导性文件,为各市制定地方性政策提供了框架,以下是详细的解读和关键信息:
核心原则:市场调节价为主,合同约定为准
- 法律依据:《中华人民共和国价格法》、《山东省物业服务收费管理办法》等规定,普通住宅的物业服务费实行市场调节价,由业主和物业公司协商。
- 定价主体:最终价格由业主大会(或全体业主)与物业服务企业在物业服务合同中约定。
- 政府角色:政府不直接定价,但负责制定规则、进行监管,并可能对保障性住房、老旧小区等特定类型物业实行政府指导价或定价。
影响物业费的主要因素
物业费的高低不是随意制定的,它主要基于以下成本构成:
- 人员成本:这是最大头的支出,包括保安、保洁、维修、客服、管理人员等工资、福利、社保等。
- 公共设施设备维护费:电梯、供水供电系统、消防设施、公共照明、监控设备等的日常维护、保养、修理和更新费用。
- 清洁卫生费:公共区域(楼道、电梯、大堂、道路等)的清扫、垃圾清运、消毒等费用。
- 绿化养护费:小区内绿化的浇水、施肥、修剪、病虫害防治等费用。
- 秩序维护费:公共秩序维护、监控系统运行、门岗值守等费用。
- 办公管理费:物业公司为维持正常运营而产生的办公用品、通讯、交通、水电、保险等费用。
- 固定资产折旧:物业公司投入的清洁、维修等设备的折旧。
- 法定税费及合理利润:物业公司需要缴纳的税费,以及根据合同约定可以获得的合理利润。
- 物业共用部位、共用设施设备的公共能耗费:这部分费用通常不包含在物业费内,而是单独核算,按实分摊给业主(如公共照明、公共用水等)。
山东省各市的具体规定(以济南、青岛为例)
虽然全省无统一标准,但各地市会根据自身情况出台《物业服务收费管理办法》,具有本地约束力。
济南市
济南市发改委和住建局联合印发的《济南市物业服务收费管理办法》(济价费字〔2025〕123号)是主要依据。

(图片来源网络,侵删)
- 适用范围:济南市市区范围内的普通住宅、别墅、公寓、写字楼、商场等。
- 定价方式:
- 普通住宅:实行市场调节价,由双方合同约定。
- 保障性住房:实行政府指导价。
- 车位租赁费:地面车位租赁费实行政府指导价;地下车位租赁费实行市场调节价。
- 物业费构成与公示:
- 物业公司必须将收费项目、收费标准、收费方式等在小区显著位置进行公示。
- 物业费中不应包含物业共用部位、共用设施设备的维修费用、更新改造费用以及应由业主承担的房屋共用部位、共用设施设备的维修费用(这些通常从住宅专项维修资金中列支)。
- 参考价格(市场常见范围,非官方定价):
- 普通住宅(无电梯):约 0.8 - 1.5 元/平方米/月。
- 普通住宅(有电梯):约 1.5 - 3.0 元/平方米/月。
- 中高端住宅/公寓:可能超过 3.0 元/平方米/月,甚至更高。
- 别墅:通常在 3.0 - 6.0 元/平方米/月或更高。
青岛市
青岛市同样遵循市场调节价原则,其《青岛市物业服务收费管理办法》是重要参考。
- 定价方式:与济南类似,普通住宅市场调节价,保障性住房政府指导价。
- 特色规定:
- 车位租赁费:地面车位租赁费实行政府指导价,具体标准由各区市价格主管部门会同物业主管部门制定。
- 停车服务费:无论车位产权归属,提供停车服务的物业公司均可收取停车服务费,用于车库/车位的公共设施设备运行、维护、管理、清洁等,此费用与车位租赁费是分开的。
- 参考价格(市场常见范围):
- 普通住宅:约 1.2 - 2.8 元/平方米/月。
- 高层住宅:普遍高于多层住宅。
- 带电梯的住宅:通常在 1.8 元/平方米/月以上。
- 高端小区:价格差异较大,可能在 4.0 元/平方米/月以上。
如何查询您所在小区的具体标准?
- 查看《物业服务合同》:这是最权威、最直接的依据,合同中会明确约定物业费的金额、支付方式、收费周期等。
- 查看小区公示栏:根据规定,物业公司必须在小区内的显著位置(如物业办公室门口、公告栏)公示收费项目、标准和依据。
- 咨询当地住建部门或发改委:如果您对收费标准有疑问,可以咨询当地的住房和城乡建设局(物业科)或发展和改革委员会(价格科),了解当地的宏观政策。
- 业主委员会:如果小区成立了业主委员会,可以向他们咨询或要求其公开相关信息。
重要提醒
- “质价相符”原则:物业费的高低与服务质量应相匹配,业主有权对物业公司的服务质量进行监督,如果服务不到位,可以通过业主委员会或法律途径要求整改甚至更换物业公司。
- 区分“物业费”和“其他费用”:一定要看清楚合同中物业费包含的内容,像水电公摊费、垃圾清运费(部分地区)、停车费、电梯年检费等,通常不包含在基础物业费内,需要另行缴纳。
- 警惕“捆绑收费”:物业公司不得强制或变相强制业主购买其指定的商品或接受其提供的有偿服务。
山东省的物业管理收费标准是一个“一市一策、一区一策、一合同一价”的局面,虽然没有统一的数字,但您可以通过查阅合同、观察公示、咨询当地部门的方式,准确了解您所在小区的收费标准和构成,如果您是业主,关注物业服务质量,并积极参与业主自治,是保障自身权益的关键。

(图片来源网络,侵删)
版权声明:除非特别标注,否则均为本站原创文章,转载时请以链接形式注明文章出处。