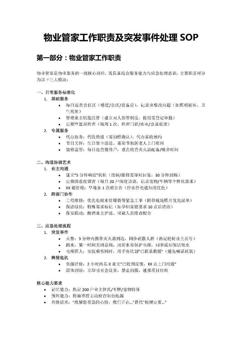
物业维修人员岗位职责说明书
岗位基本信息
- 岗位名称: 物业维修员 / 工程技术员
- 所属部门: 工程部 / 维修部
- 直接上级: 工程部主管 / 物业经理
- 核心目标: 负责物业区域内公共设施设备及业主户内设施的日常巡检、维护、保养和紧急维修,确保其正常运行,为业主/用户提供安全、舒适、便捷的居住和工作环境。
主要工作职责
(一) 公共设施设备维护与保养

(图片来源网络,侵删)
-
供电系统:
- 负责配电室、公共照明、应急照明、电梯、水泵房、风机等公共设备的日常巡检、清洁和保养。
- 定期检查并记录高低压配电柜、变压器、发电机等核心设备的运行参数,确保其安全稳定。
- 处理公共区域的停电、跳闸等突发电力故障,并协助查明原因。
- 负责公共区域灯泡、灯具的更换和维修。
-
给排水系统:
- 负责二次供水设备、污水泵、雨水泵、化粪池、公共管道的日常巡检和保养。
- 定期清理排污、排水管网,防止堵塞。
- 处理公共区域爆管、漏水、下水道堵塞等紧急情况。
- 确保二次供水水质符合卫生标准,配合进行水质检测。
-
消防系统:
- 负责消防栓、灭火器、烟感报警器、喷淋系统、消防通道、消防泵房等消防设施的日常巡检、维护和保养。
- 确保消防设施随时处于良好备用状态,保障消防安全。
- 配合消防部门进行年度检查,并落实整改要求。
-
电梯系统:
(图片来源网络,侵删)- 负责电梯的日常巡检,确保机房、井道、轿厢等部位清洁、安全。
- 监控电梯运行状态,发现异响、故障等情况及时上报并联系维保单位。
- 在电梯困人等紧急情况下,按规程进行初步安抚和救援操作。
-
公共区域及设施:
- 负责公共区域(如大堂、走廊、楼梯间、车场)的门窗、玻璃、墙面、地面、扶手等的日常检查和简单维修。
- 维护和保养公共区域的监控、门禁、对讲等安防系统。
- 负责园区道路、路灯、标识标牌、健身器材、儿童游乐设施的巡检和基础维护。
(二) 业主户内维修服务
-
日常报修响应:
- 接收并记录业主/用户的维修申请(如水电故障、门窗损坏、家电问题等)。
- 按照服务标准,及时响应上门维修请求。
- 维修前向业主说明故障原因、维修方案及预估费用(如有)。
-
户内维修执行:
(图片来源网络,侵删)- 专业、高效地完成户内水电维修、门窗维修、墙面补漆、小家电安装与调试等任务。
- 严格遵守操作规程,确保维修质量和安全。
- 维修完毕后,清理现场,确保业主环境整洁。
- 向业主讲解故障原因和日常维护建议。
-
特殊维修处理:
- 对于无法独立完成的复杂维修(如中央空调、大型家电),及时上报并协助联系专业维修单位。
- 在维修过程中,做好与业主的沟通协调工作。
(三) 安全管理与应急处理
-
日常安全:
- 严格遵守公司安全操作规程,正确穿戴和使用劳动防护用品。
- 在进行高空、带电、密闭空间等危险作业时,必须设置警示标识,并遵守安全作业流程。
- 负责维修工具、材料的安全存放和管理。
-
应急响应:
- 熟悉并掌握各类应急预案(如火灾、停电、漏水、燃气泄漏等)。
- 在接到紧急情况通知后,能迅速赶赴现场,进行初步的应急处理,控制事态发展。
- 及时上报上级领导,并协助后续处理工作。
(四) 物料与文档管理
-
物料管理:
- 负责维修工具、备品备件的申领、保管、领用和登记。
- 合理使用和维护维修工具,确保其完好有效。
- 控制维修材料的消耗,提出采购建议,降低成本。
-
文档管理:
- 认真填写各类维修记录、巡检记录、设备台账等。
- 确保记录数据准确、完整、清晰。
- 定期向上级汇报工作情况、设备运行状况及存在问题。
任职资格要求
- 教育背景: 高中或中专以上学历,电气、暖通、给排水、机电等相关专业优先。
- 工作经验:
- 1-3年以上物业维修或相关工程领域工作经验。
- 熟悉水电、消防、电梯等基本设施的原理和维修方法。
- 有电工证、焊工证、电梯管理员证等相关上岗证书者优先。
- 技能要求:
- 具备较强的动手能力和故障判断能力。
- 能够看懂简单的电路图、水暖施工图。
- 熟练使用常用电工工具、水暖工具、电动工具等。
- 具备基本的电脑操作能力,能使用办公软件或物业管理系统。
- 素质要求:
- 责任心强,工作认真细致,有良好的职业道德。
- 具备良好的沟通能力和服务意识,能与业主进行有效沟通。
- 身体健康,能适应一定的体力劳动和不定时工作(如夜间值班、节假日备勤)。
- 具备较强的学习能力和团队合作精神。
工作权限
- 在职责范围内,有权进行紧急维修操作。
- 有权申领和使用必要的维修工具和材料。
- 有权对发现的安全隐患提出整改建议。
- 有权拒绝执行违反安全操作规程的指令。
版权声明:除非特别标注,否则均为本站原创文章,转载时请以链接形式注明文章出处。