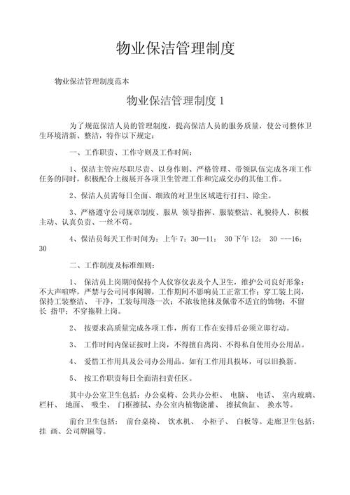
[XX物业] 保洁服务管理制度
第一章 总则
第一条 目的 为规范公司保洁服务行为,统一作业标准,提高保洁服务质量,为业主/用户提供一个干净、整洁、舒适、优美的工作与生活环境,树立公司良好品牌形象,特制定本制度。

(图片来源网络,侵删)
第二条 适用范围 本制度适用于公司管辖范围内的所有保洁服务人员及相关管理人员,包括但不限于住宅小区、商业写字楼、购物中心、公共场馆等各类物业项目。
第三条 基本原则
- 客户至上原则:始终将业主/用户的需求和满意度放在首位。
- 标准化原则:所有保洁作业流程、操作规范、质量标准均需统一。
- 安全第一原则:确保保洁人员自身安全、业主/用户人身及财产安全,避免发生安全事故。
- 节能环保原则:合理使用和节约清洁物料,优先使用环保型清洁剂。
第二章 组织架构与岗位职责
第四条 组织架构 保洁部在公司项目经理的领导下开展工作,一般设置以下岗位:
- 保洁主管:1名,全面负责保洁部的日常管理、人员调配、质量监督和培训工作。
- 保洁领班:按片区或楼栋设置,协助主管进行区域内的现场管理和员工督导。
- 保洁员:按需配置,负责具体的日常清洁工作。
第五条 岗位职责

(图片来源网络,侵删)
(一)保洁主管职责
- 负责制定和完善保洁工作计划、操作流程和质量标准。
- 负责本部门员工的招聘、培训、排班、绩效考核和思想动态管理。
- 每日巡查各保洁区域,检查清洁质量,及时发现并解决问题。
- 负责保洁物料、工具的申领、发放、管理和成本控制。
- 处理业主/用户关于保洁服务的投诉和建议,并及时反馈。
- 组织安全知识培训和应急事件处理演练。
- 完成上级交办的其他工作。
(二)保洁领班职责
- 协助主管进行员工日常工作的分配和监督。
- 检查本责任区域内保洁员的出勤、仪容仪表和劳动纪律。
- 现场督导保洁作业,确保操作规范、质量达标。
- 每日检查清洁工具和物料的状况,及时上报补充需求。
- 负责本区域内的突发事件(如污渍、积水等)的应急处理。
- 收集业主/用户的意见,并向主管汇报。
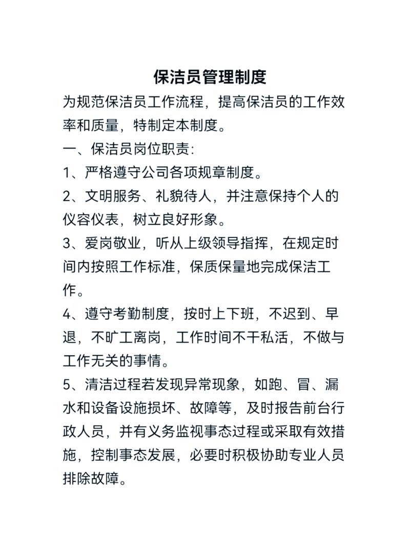
(三)保洁员职责
- 严格遵守公司各项规章制度,服从主管和领班的安排与调度。
- 按照《保洁作业标准》和《保洁作业流程》,按时、按质、按量完成所分配区域的清洁工作。
- 爱护清洁工具和设备,正确使用和保管,下班前按要求归位。
- 节约使用清洁物料,杜绝浪费。
- 注意作业安全,防止滑倒、碰伤等意外事故发生。
- 文明作业,礼貌待人,主动向业主/用户问好。
- 发现公共设施损坏、安全隐患或可疑情况,立即向主管或中控室报告。
- 保持个人卫生和良好仪容仪表。
第三章 保洁工作标准与作业流程
第六条 日常保洁工作标准(以住宅小区为例)

(图片来源网络,侵删)
| 区域 | 与标准 | 频次 |
|---|---|---|
| 大堂/大堂地面 | 地面光洁,无灰尘、无污渍、无水渍、无杂物。 门、玻璃幕墙、窗台、玻璃镜明亮无尘,无手印、无污渍。 垃圾桶表面洁净,内袋及时更换,无满溢。 |
每日1-2次 |
| 楼梯/走廊 | 台阶、扶手、栏杆洁净无尘,无污渍。 墙面、踢脚线无蛛网、无污渍。 灯具、开关表面无尘。 |
每日1次 |
| 电梯轿厢 | 轿厢内四壁、地面光亮洁净,无污渍、无划痕。 扶手、按钮面板无尘、无污渍。 镜面光亮,无手印。 通风口无积尘。 |
每日2-3次 |
| 地下车库 | 地面无明显灰尘、油污、杂物。 墙面、立柱无大面积污渍、蛛网。 排水沟无堵塞、无杂物堆积。 标识、标线清晰。 |
每日1次,定期冲洗 |
| 公共卫生间 | 地面、墙面光洁,无积水、无污渍、无异味。 洁具(马桶、洗手池、小便池)洁净,无黄渍、无水锈。 镜面、台面光亮无尘。 纸巾、洗手液等用品及时补充。 垃圾日产日清。 |
每日2-3次,深度清洁每周1次 |
| 垃圾中转站 | 站内地面、墙壁洁净,无散落垃圾、无污渍、无异味。 垃圾桶(箱)内外清洁,定时消杀。 周边区域保持干净。 |
每日清理,定期消杀冲洗 |
| 绿化带 | 无明显白色垃圾、烟头、石块等杂物。 2 |
每日巡查,及时清理 |
第七条 专项保洁工作流程
- 玻璃清洁:使用专业玻璃刮和清洁剂,遵循“从上到下、从左到右”的顺序,确保无水痕、无污渍。
- 地面打蜡:适用于大理石、水磨石等地面,流程为:清扫除尘 → 起蜡 → 清洗地面 → 干燥 → 上蜡 → 抛光。
- 地毯清洗:根据地毯材质选择干洗或湿洗方式,定期进行深度清洁,去除顽固污渍。
- 外墙清洗:必须由专业资质的施工队伍进行,制定详细的安全方案和作业方案,确保人员安全。
第四章 物料与工具管理
第八条 物料管理
- 申领:各领班根据库存和用量,填写《物料申领单》,经主管审批后领取。
- 存储:设立专门的物料库房,分类存放,标识清晰,注意防潮、防晒、防火,避免不同物料间发生化学反应。
- 使用:严格按照产品说明使用,注意安全(如戴手套、口罩),避免浪费。
- 盘点:每月进行一次库存盘点,做到账物相符。
第九条 工具管理
- 领用与登记:保洁员领用工具需登记在册,明确责任人。
- 使用与保养:严格按照操作规程使用工具,使用后及时清洁、擦拭、归位,定期对电动工具进行保养和检查。
- 报修与报废:工具损坏或无法修复时,应及时上报,经鉴定后进行维修或报废处理。
第五章 质量检查与考核
第十条 检查方式
- 保洁员自查:每日完成本职工作后,对照标准进行自查。
- 领班巡查:每日对责任区域进行至少2次巡查,并填写《保洁工作质量巡查表》。
- 主管抽查:主管每日对各区域进行随机抽查,重点检查难点部位和用户投诉区域。
- 公司考核:公司品质部或项目经理每周进行一次综合大检查。
第十一条 考核标准
- 出勤率:严格按照排班表出勤,无故缺勤、迟到、早退按公司规定处理。
- 工作质量:以《保洁工作质量巡查表》为依据,检查结果与绩效工资挂钩。
- 安全规范:有无发生安全事故,是否遵守安全操作规程。
- 用户满意度:通过问卷、访谈等方式定期收集业主/用户反馈。
第十二条 奖惩制度
- 奖励:对于连续多次检查达标、拾金不昧、用户表扬的员工,给予通报表扬和物质奖励。
- 处罚:对于检查不合格、工作失误、用户投诉的员工,视情节轻重给予口头警告、书面警告、罚款直至辞退处理。
第六章 安全管理
第十三条 作业安全
- 劳动防护:作业时必须按规定穿戴工作服、工作鞋、手套、口罩等防护用品。
- 用电安全:使用电动工具前检查线路,严禁湿手操作电源,下班后及时切断电源。
- 化学品安全:了解清洁剂的性能和使用方法,避免不同清洁剂混合使用,如不慎接触皮肤或眼睛,立即用清水冲洗并就医。
- 登高安全:进行高处作业时,必须使用稳固的梯子,并有专人扶护。
第十四条 公共安全
- 设置“小心地滑”等警示牌,提醒过往行人。
- 作业时注意避让业主/用户,特别是老人和小孩。
- 严禁在非工作时间使用公共区域的电源和水源。
第七章 附则
第十五条 本制度由公司保洁部负责解释和修订。 第十六条 本制度自发布之日起正式施行。
附件:
- 《保洁作业标准及频次表》
- 《保洁工作质量巡查表》
- 《物料申领单》
- 《保洁工具领用登记表》
版权声明:除非特别标注,否则均为本站原创文章,转载时请以链接形式注明文章出处。