XX小区/项目物业管理品质提升方案
方案总览
1 方案名称 “焕新生活,品质升级”——XX小区物业管理品质提升三年行动方案

(图片来源网络,侵删)
2 核心理念 以“客户为中心,以品质为生命线”,通过精细化管理、人性化服务、智慧化赋能,打造安全、整洁、舒适、和谐、增值的居住与工作环境,将物业服务从“成本中心”转变为“价值创造中心”。
3 提升目标
- 短期目标(6个月内): 解决业主反映强烈的突出问题,服务响应速度提升30%,业主满意度调查得分达到85分以上。
- 中期目标(1年内): 建立标准化、规范化的服务流程,形成独特的服务品牌,业主满意度达到90分以上,物业费收缴率提升5%。
- 长期目标(2-3年): 打造区域内标杆项目,实现物业资产保值增值,建立业主与物业之间的高度信任与良性互动,成为行业品质典范。
4 提升原则
- 业主导向原则: 一切工作围绕业主需求展开,主动倾听,积极回应。
- 预防为主原则: 从被动处理问题转向主动预防,降低故障发生率。
- 持续改进原则: 建立PDCA(计划-执行-检查-处理)循环,不断优化服务。
- 成本效益原则: 在提升品质的同时,注重成本控制,实现资源的最优配置。
现状分析与差距诊断
在制定具体措施前,需进行全面诊断,建议通过以下方式收集信息:

(图片来源网络,侵删)
- 业主满意度问卷调查: 覆盖不同楼栋、年龄、职业的业主。
- 深度业主访谈: 邀请业委会代表、楼长、热心业主进行座谈。
- 现场“神秘顾客”体验: 模拟业主从报修、咨询到投诉的全流程。
- 内部流程审查: 梳理现有工作流程、制度文件、应急预案等。
- 对标分析: 参考本地或全国同类型优秀项目的管理标准。
常见痛点识别(示例):
- 安全方面: 监控死角、门禁不严、巡逻流于形式、消防设施老化。
- 环境方面: 楼道/电梯清洁不彻底、绿化带杂草丛生、垃圾清运不及时。
- 服务方面: 报修响应慢、处理不彻底、客服态度生硬、信息发布不及时。
- 设施设备方面: 公共设施(健身器材、儿童乐园)损坏、电梯异响、供水供电偶发问题。
- 社区文化方面: 缺乏邻里互动活动、信息传达渠道单一。
核心品质提升行动计划
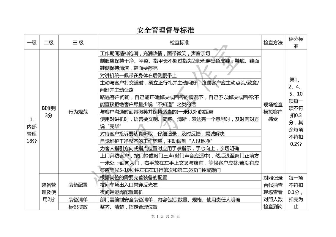
安全管理品质提升——构筑安心防线
-
技防升级:
- 智能门禁系统: 逐步更换或升级人脸识别/二维码门禁,实现无接触通行,并访客邀约功能。
- 监控全覆盖: 补齐监控死角,实现小区无死角覆盖,录像存储时间延长至3个月以上。
- 电子巡更系统: 为安保人员配备智能巡更设备,确保巡逻路线、点位、频次严格执行。
- 智能车场管理: 引入车牌自动识别系统,优化车辆进出与停车引导,减少拥堵。
-
人防强化:
(图片来源网络,侵删)- 标准化岗亭: 统一安保人员着装、仪容仪表、文明用语,设立便民服务岗亭。
- “白+黑”巡逻: 白天侧重园区秩序维护,夜间侧重安全巡查,增加夜班巡逻密度与频次。
- 应急演练常态化: 每季度至少组织一次消防、防汛、反恐等应急演练,提升团队实战能力。
- 建立微型消防站: 配备必要的消防器材,确保“一分钟响应,三分钟处置”。
环境管理品质提升——打造优美家园
-
清洁标准化:
- “四害”防治: 建立季度消杀计划,重点区域(垃圾站、地下室、绿化带)增加频次。
- “地毯式”清洁: 制定详细的《公共区域清洁标准作业程序(SOP)》,明确大堂、电梯、楼道、地下车库的清洁频次与标准。
- 垃圾分类督导: 配备垃圾分类督导员,在投放高峰时段进行引导,提高分类准确率。
- 石材/地面养护: 制定大理石、瓷砖等地面定期保养计划(如晶面处理、打蜡)。
-
绿化精细化:
- 绿化养护计划: 根据季节变化,制定浇水、施肥、修剪、病虫害防治计划。
- 植物补种与优化: 对枯萎植物及时补种,根据业主意见优化植物品种,提升景观效果。
- “口袋公园”打造: 利用闲置空间,打造小型休闲绿地或景观小品。
客户服务品质提升——传递温暖关怀
-
服务流程优化:
- “首问负责制”: 第一个接到业主咨询或报修的人员负责到底,杜绝推诿。
- “一站式”服务中心: 整合报修、投诉、咨询、缴费等功能,提供便捷服务。
- 快速响应机制: 设立“15分钟响应,24小时闭环”的报修处理标准,并通过APP或短信实时反馈处理进度。
- 投诉处理“双闭环”: 不仅解决表面问题,更要分析问题根源,制定预防措施,并回访业主确认满意度。
-
服务形象提升:
- 全员微笑服务: 开展服务礼仪培训,要求客服、工程、安保人员主动问好,使用礼貌用语。
- 管家责任制: 推行“楼栋管家”或“片区管家”模式,将责任落实到人,建立管家与业主的直接沟通渠道(如微信群)。
- 建立业主档案: 为重要业主(如独居老人、残疾人)建立特殊档案,提供定期关怀服务。
设施设备管理品质提升——保障长久运行
-
预防性维护:
- 建立设备台账: 对所有公共设施(电梯、水泵、配电箱、消防系统等)建立“一户一档”,明确型号、维保日期、责任人。
- 制定年度维保计划: 从“坏了再修”转变为“定期保养”,确保设备始终处于良好状态。
- 引入专业维保单位: 对电梯、消防等关键设备,委托有资质的专业公司进行维保。
-
能源管理:
- 能耗监测与分析: 对公共区域水电进行分项计量,定期分析能耗数据,找出节能空间。
- 节能改造: 逐步更换为LED节能灯具、节水器具,优化公共照明和空调系统运行时间。
社区文化建设品质提升——营造和谐氛围
-
搭建沟通平台:
- 线上平台: 优化物业APP/微信公众号,定期发布通知、活动预告、社区动态,开设“线上议事厅”。
- 线下渠道: 定期召开业主恳谈会、物业开放日,展示工作成果,听取意见建议。
-
组织特色活动:
- 传统节日活动: 春节送福、中秋赏月、端午包粽子等,增进邻里感情。
- 兴趣社群: 组织书法、舞蹈、太极、亲子等活动,成立业主兴趣小组。
- 公益环保活动: 组织植树、旧物回收、垃圾分类宣传等,提升社区文明风尚。
实施保障与资源支持
-
组织保障:
- 成立“品质提升专项小组”: 由项目经理任组长,各部门负责人为组员,明确分工,责任到人。
- 定期召开品质例会: 每周/每月复盘工作进展,解决问题,部署下一步计划。
-
人力资源保障:
- 全员培训: 制定年度培训计划,涵盖服务礼仪、专业技能、应急处理、沟通技巧等。
- 建立激励机制: 设立“服务之星”、“优秀员工”等奖项,将品质表现与绩效考核、薪酬挂钩,激发员工积极性。
- 优化人员配置: 根据项目实际需求,合理调整岗位设置和人员编制。
-
技术与资金保障:
- 预算投入: 将品质提升所需的设备采购、系统升级、活动经费等纳入年度预算。
- 分步实施: 根据资金情况,制定优先级,分阶段投入,确保关键项目先行。
- 引入智慧物业平台: 投资建设或升级智慧物业系统,提升管理效率和业主体验。
效果评估与持续改进
-
关键绩效指标:
- 业主满意度: 每半年进行一次全面满意度调查。
- 报修及时率与完成率: 目标达到95%以上。
- 投诉处理率与闭环率: 目标达到100%。
- 物业费收缴率: 作为衡量服务价值的最终指标。
- 设备完好率: 目标达到98%以上。
- 活动参与率与好评率。
-
评估与反馈机制:
- 月度数据分析: 每月对KPI数据进行统计分析,形成报告。
- 季度业主回访: 随机抽取业主进行电话或上门回访。
- 年度综合评审: 年末进行全面总结,评估方案达成度,并制定下一年度计划。
-
PDCA循环:
- P (Plan): 制定提升计划和SOP。
- D (Do): 按计划执行,并做好过程记录。
- C (Check): 通过KPI和业主反馈检查效果。
- A (Act): 总结经验,固化成果;分析不足,进入下一个PDCA循环,实现持续改进。
物业管理品质提升是一项系统工程,非一蹴而就,它需要坚定的决心、科学的方法、持续的投入和全员的参与,本方案旨在提供一个清晰的路线图,成功的关键在于“始于业主需求,终于业主满意”,通过不懈努力,我们必将重塑物业形象,提升项目价值,为全体业主创造一个更加美好的家园。
版权声明:除非特别标注,否则均为本站原创文章,转载时请以链接形式注明文章出处。