核心理念:以客户为中心,持续创造价值
长城物业所有制度的出发点和落脚点都是“客户”,其管理哲学强调通过专业、高效、有温度的服务,为客户(业主、租户等)创造价值,从而实现企业的可持续发展,这个理念贯穿于其所有规章制度中。

(图片来源网络,侵删)
三大管理支柱
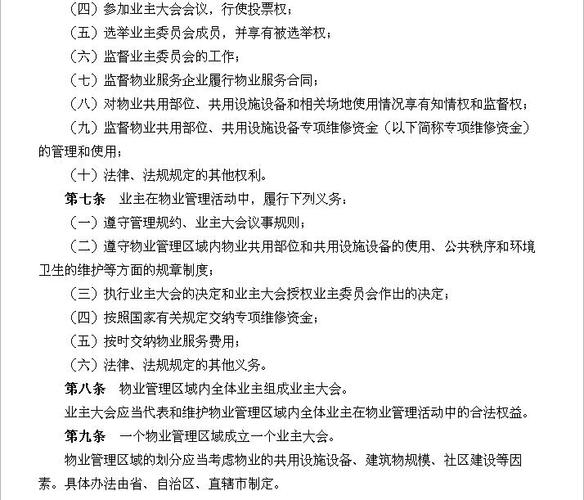
长城物业的管理制度主要建立在以下三个核心支柱之上,它们相辅相成,共同构成了公司运营的骨架。
标准化运营体系
这是长城物业最核心、最著名的部分,也是其实现规模化复制和品质统一的关键,它将物业管理的各个环节都进行了标准化、流程化和量化。
服务标准体系: 长城物业拥有非常细致的服务标准,覆盖了所有服务场景。
- 《客户服务标准》:规定了接听电话、接待客户、投诉处理、报事报修等全流程的服务用语、响应时限、处理规范和客户满意度要求。
- 《工程维保标准》:对设施设备的巡检、保养、维修制定了明确的周期、内容、流程和质量验收标准,电梯的半月维保、消防系统的季度检查等。
- 《环境管理标准》:规定了公共区域清洁(大堂、走廊、电梯等)、垃圾清运、绿化养护(浇水、修剪、施肥、病虫害防治)的频率、标准和作业流程。
- **《安全管理标准》:包括门岗管理、巡逻制度、监控中心操作、车辆管理、应急预案(如火警、停电、防汛等)等。
流程管理体系: 长城物业将各项服务活动固化为标准化的流程,确保每一步操作都有章可循。

(图片来源网络,侵删)
- “一站式”服务流程:从客户报事、派单、处理、回访到归档,形成闭环管理。
- “首问负责制”:第一位接触客户的员工,有责任和义务跟进或引导客户解决问题,杜绝推诿。
- “PDCA循环”:在质量管理中广泛应用,即计划、执行、检查、处理,持续改进服务质量。
量化考核体系: “没有度量,就没有管理”,长城物业为每个岗位、每项服务都设定了可量化的KPI(关键绩效指标)。
- 客户指标:客户满意度、投诉处理及时率、报事处理一次成功率。
- 财务指标:物业费收缴率、能耗控制率、预算达成率。
- 运营指标:设备完好率、清洁达标率、绿化存活率、安全事故发生率。
- 这些指标直接与员工的绩效奖金、晋升挂钩,确保了制度的有效执行。
科技赋能体系
长城物业是中国最早拥抱“科技+物业”的企业之一,通过科技手段提升管理效率和客户体验。
智慧物业平台:
- 长城智酷:这是长城物业自主研发的智慧社区运营平台,它整合了物联网、大数据、移动互联网等技术,实现了对人、车、物、事、钱的全面数字化管理。
- 功能模块:
- 智能设备:通过传感器实时监控电梯、水泵、消防栓等设备状态,实现预测性维护,变被动抢修为主动保养。
- 移动办公:员工通过手机APP接收工单、上报问题、处理事务,提高响应速度。
- 线上服务:业主通过微信小程序或APP实现报事报修、缴费、访客预约、投诉建议等“指尖上的服务”。
- 数据分析:通过大数据分析客户行为、能耗数据、投诉热点等,为管理决策提供数据支持。
智慧社区生态:

(图片来源网络,侵删)
- 智能安防:人脸识别门禁、车牌自动识别、高空抛物监控、电子巡更等系统,提升了社区的安全等级。
- 智慧生活:整合社区周边商家资源,提供线上购物、家政服务、社区团购等增值服务,构建“物业+生活”的生态圈。
专业化人才体系
制度最终需要人来执行,长城物业高度重视人才的培养和发展。
招聘与配置:
- 建立了标准化的招聘流程,注重候选人的专业技能、服务意识和价值观。
- 推行“项目经理认证”制度,只有通过严格培训和考核的员工才能持证上岗。
培训与发展:
- 长城物业大学:拥有完善的内部培训体系,为新员工、在职员工、管理人员提供阶梯式、系统化的培训课程。
- “师徒制”:为新员工配备经验丰富的导师,帮助其快速成长。
- 职业发展通道:为员工管理序列和专业序列设计了清晰的晋升路径,激励员工长期发展。
企业文化与激励机制:
- 强调“阳光、正向、专业、共赢”的企业文化。
- 建立了与绩效紧密挂钩的激励机制,奖励优秀员工和团队,营造积极向上的工作氛围。
N个专项管理制度
在三大支柱的基础上,针对不同类型的物业项目(住宅、商业、写字楼、产业园、政府公建等),长城物业还制定了一系列专项管理制度。
- 《前期介入与承接查验管理办法》:规范了项目从规划设计阶段到正式接管验收的全流程,确保物业服务质量从源头得到保障。
- 《装修管理制度》:对业主/商户的装修申请、施工过程、安全监督、验收等环节进行严格管控,确保建筑安全和公共秩序。
- 《财务与资产管理制度》:规范物业费的收支、预算管理、固定资产管理以及公共收益(如广告、停车费)的管理,确保财务透明、合规。
- 《应急预案与危机处理制度》:针对火灾、地震、疫情、群体性事件等突发事件,制定了详细的应急预案和处置流程,最大限度减少损失。
- 《品质监督检查制度:设有独立的品质管理部门,通过定期、不定期的“神秘顾客”暗访、现场检查、资料审查等方式,对各个项目的服务质量进行监督和评估,并督促整改。
长城物业的管理制度是一个立体化、多层次、可执行的体系,它的成功之处在于:
- 高度标准化:确保了无论项目在哪个城市,都能提供统一、稳定的服务品质。
- 科技驱动:用数字化手段解决了传统物业效率低、不透明、体验差的痛点。
- 以人为本:既重视客户体验,也重视员工发展,形成了良性循环。
- 持续迭代:制度体系不是一成不变的,而是根据市场变化、技术发展和客户需求,通过PDCA循环不断优化升级。
长城物业的管理制度不仅是其内部运营的“宪法”,也是其在物业管理行业内保持领先地位的核心竞争力。
版权声明:除非特别标注,否则均为本站原创文章,转载时请以链接形式注明文章出处。