“物业管理五级服务标准”并非一个全国统一的强制性国家标准,它更多是源于地方性指导文件或行业内的一个服务等级划分框架。北京市于2025年发布的《北京市住宅物业服务标准》(DB11/T 1873-2025) 是目前国内最系统、最详细、影响力最广的“五级”标准体系,以下解读将主要以该标准为蓝本,并结合行业通用认知进行阐述。

(图片来源网络,侵删)
这套标准的核心理念是“按质论价、质价相符”,旨在引导业主和物业服务企业建立清晰的服务预期,并根据物业的实际情况(如楼盘定位、业主支付意愿、硬件条件等)选择和匹配相应等级的服务。
物业管理五级服务标准总览
我们可以将这五个等级理解为从基础到极致的五个不同层次的服务水平。
| 服务等级 | 核心定位 | 适用场景 | |
|---|---|---|---|
| 一级 | 基础保障型 | 安全、卫生、秩序 | 老旧小区、保障性住房、低预算物业 |
| 二级 | 常规服务型 | 规范、整洁、稳定 | 普通商品房、中端住宅 |
| 三级 | 品质提升型 | 主动、精细、舒适 | 中高端住宅、品牌开发商项目 |
| 四级 | 高端定制型 | 尊享、智慧、人文 | 豪宅、高端公寓、顶级服务社区 |
| 五级 | 极致尊享型 | 金钥匙、专属、艺术 | 顶级豪宅、顶级度假村、私人会所式服务 |
各级服务标准详细解读
以下将从基础管理、公共区域维护、共用设施设备维护、秩序维护、客户服务等五个核心维度,对每一级标准进行具体对比说明。
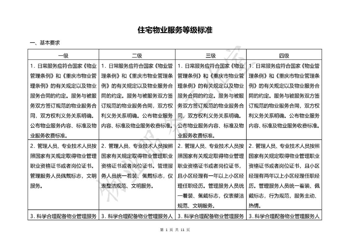
一级服务:基础保障型
这是物业服务的“及格线”,确保小区能够安全、基本整洁地运转。

(图片来源网络,侵删)
- 基础管理:
- 建立基本的员工岗位职责和档案。
- 公示服务内容、标准、收费标准、联系方式。
- 建立简单的报修、投诉流程。
- 公共区域维护:
- 每日1次清扫楼道、大堂、电梯厅等公共区域。
- 每日1次清运生活垃圾,做到日产日清。
- 每周对公共区域进行1次消毒。
- 楼道、楼梯间无杂物堆放。
- 共用设施设备维护:
- 电梯: 按规定进行年度安全检查,确保安全运行,发生故障后,一般维修人员应在规定时间内(如2小时内)到场。
- 供水供电: 保证24小时正常供应,简单的管线故障,维修人员应在规定时间内(如4小时内)到场。
- 消防设施: 每月进行1次外观检查,每年进行1次全面检测,确保完好有效。
- 公共照明: 每周巡查1次,损坏的灯具在3-5日内修复。
- 秩序维护:
- 实行12小时门岗值班。
- 对小区进行每日4次的定时巡逻。
- 对进出车辆进行登记管理。
- 配备基本的消防器材,并定期检查。
- 客户服务:
- 设立固定的客户服务窗口或电话。
- 对业主的报修、咨询,有简单的记录和回复机制。
- 每年组织1-2次简单的社区活动(如安全宣传)。
二级服务:常规服务型
这是目前市场上最主流的服务标准,在保障基本功能的基础上,提供更规范、更细致的服务。
- 基础管理:
- 建立完善的员工岗位职责、培训体系和档案管理。
- 规范公示内容,建立档案管理制度。
- 报修、投诉响应更及时,处理流程更规范。
- 公共区域维护:
- 每日2次清扫公共区域,地面基本无垃圾、积水。
- 每日清运生活垃圾,并对垃圾桶进行清洁。
- 每周对公共区域进行2次消毒。
- 定期对楼道、窗户进行清洁。
- 共用设施设备维护:
- 电梯: 按规定进行年度安全检查,并建立维保档案,接到故障报修后,维修人员应在1小时内到场。
- 供水供电: 保证24小时正常供应,一般故障,维修人员应在2小时内到场。
- 消防设施: 每月进行1次全面检查,确保随时可用。
- 公共照明: 每周巡查2次,损坏的灯具在2日内修复。
- 监控系统: 24小时运行,每月检查1次,确保画面清晰。
- 秩序维护:
- 实行24小时门岗值班和巡逻。
- 对进出车辆进行更规范的管理,引导有序停放。
- 每半年组织1次消防演练。
- 客户服务:
- 设立固定的客户服务中心,并有专人接待。
- 对业主的报修、咨询,有明确的响应时限和处理流程。
- 每年组织2-4次社区文化活动。
三级服务:品质提升型
服务开始从“被动响应”转向“主动提供”,注重细节和居住体验,是中高端楼盘的标配。
- 基础管理:
- 引入ISO9001等质量管理体系。
- 定期对员工进行专业技能和服务礼仪培训。
- 建立完善的客户满意度调查和持续改进机制。
- 公共区域维护:
- 每日多次巡回保洁,保持地面光洁,无卫生死角。
- 每日清运生活垃圾,并对垃圾桶、垃圾房进行定期清洗、消毒、除臭。
- 定期对大堂、电梯轿厢等高档区域进行抛光、打蜡等深度清洁。
- 绿化养护精细化,定期修剪、施肥、防治病虫害。
- 共用设施设备维护:
- 电梯: 除年度安检外,进行月度保养,接到故障报修后,维修人员应在30分钟内到场。
- 供水供电: 保证24小时正常供应,一般故障,维修人员应在1小时内到场。
- 智能化系统: 对门禁、监控、周界报警等系统进行定期巡检和功能测试。
- 公共照明: 每日巡查,损坏的灯具在24小时内修复。
- 建立设备设施台账,并有预防性维护计划。
- 秩序维护:
- 24小时门岗巡逻,形象良好,服务规范。
- 实施人车分流,提供引导式停车服务。
- 定期组织消防、安防培训和演练。
- 客户服务:
- 提供“一站式”客户服务,有管家或客户经理对接。
- 建立完善的客户档案,提供个性化服务。
- 定期进行客户满意度调查,并根据反馈改进服务。
- 每年组织4次以上有主题、有品质的社区文化活动(如节日晚会、兴趣班、健康讲座等)。
四级服务:高端定制型
服务进入“尊享”阶段,强调智慧化、个性化和人文关怀,满足业主对高品质生活的追求。
- 基础管理:
- 全面引入信息化管理系统(如CRM、BIM、IoT)。
- 员工专业化程度高,部分岗位需持证上岗(如工程师、管家)。
- 建立服务品质的量化考核体系。
- 公共区域维护:
- 实行“无死角”保洁,对石材、金属等特殊材质有专项养护方案。
- 垃圾分类精细化管理,提供定时定点上门回收服务。
- 绿化养护达到园林景观标准,有专业的园艺师。
- 共用设施设备维护:
- 电梯: 有专属的维保团队,提供“保姆式”服务。
- 智能化系统: 全面集成,实现远程监控、自动预警和智能控制(如智能照明、空调)。
- 设施设备: 建立全生命周期管理档案,有详细的预防性维护计划。
- 设立24小时应急维修中心,响应迅速。
- 秩序维护:
- 提供管家式安保服务,熟悉业主需求。
- 采用先进的智能安防系统(如人脸识别、车牌识别)。
- 定期发布安防温馨提示。
- 客户服务:
- 提供“一对一”的专属管家服务。
- 建立业主会员体系,提供增值服务(如代订票务、家政服务、商务接待等)。
- 社区文化活动丰富多彩,并链接外部高端资源。
- 定期举办业主恳谈会,听取意见。
五级服务:极致尊享型
这是物业服务的“天花板”,通常由国际顶级品牌(如“金钥匙”联盟成员)提供,服务标准接近于私人管家或五星级酒店。

(图片来源网络,侵删)
- 基础管理:
- 服务团队具备国际视野和顶级服务理念。
- 管理流程完全国际化、标准化。
- 极度注重隐私保护和信息安全。
- 公共区域维护:
- 清洁标准达到五星级酒店大堂级别,随时保持光洁如新。
- 提供奢侈品级的养护服务。
- 社区环境如同私家园林,四季有景。
- 共用设施设备维护:
- 设备设施采用全球顶级品牌,并由原厂或授权服务商进行维护。
- 所有系统均实现智能化、自动化管理,业主可通过手机APP实现全屋智能控制。
- 提供24小时“零时差”的应急响应和处理。
- 秩序维护:
- 安保团队具备处理突发事件的专业能力,服务礼宾化。
- 提供专属车位、访客预约等尊享服务。
- 客户服务:
- 提供“金钥匙”或同等标准的“一站式”礼宾服务。
- 管家能预见业主需求,提供“想在前面,做在前面”的极致服务。
- 社区文化活动具有高度的艺术性和社交价值,形成独特的社区文化。
- 建立业主俱乐部,整合顶级人脉和资源。
| 维度 | 一级 (基础) | 二级 (常规) | 三级 (品质) | 四级 (高端) | 五级 (尊享) |
|---|---|---|---|---|---|
| 管理理念 | 保障安全 | 规范运行 | 主动服务 | 尊享定制 | 极致关怀 |
| 清洁频率 | 每日1次 | 每日2次 | 每日多次+深度清洁 | 无死角+专项养护 | 五星级标准 |
| 设备维护 | 按规检查+故障修复 | 预防性检查+快速响应 | 系统维保+台账管理 | 全生命周期+智能控制 | 原厂级+零时差响应 |
| 客户服务 | 电话/窗口接待 | 规范流程+文化活动 | 管家对接+满意度调查 | 专属管家+增值服务 | 金钥匙+预见性服务 |
| 核心差异 | 有没有 | 好不好 | 精不精 | 尊不尊 | 极不极 |
如何选择?
- 对于业主: 了解所在小区的服务等级,有助于判断物业费是否物有所值,并合理提出服务要求。
- 对于开发商/物业公司: 根据项目的定位、成本预算和目标客群,选择合适的服务等级,是实现项目价值和品牌溢价的关键。
希望这份详细的解读能帮助您全面理解物业管理五级服务标准。
版权声明:除非特别标注,否则均为本站原创文章,转载时请以链接形式注明文章出处。