需要强调的是,合肥市目前执行的是 “政府指导价” 与 “市场调节价” 相结合的定价机制,这意味着不同类型的物业,其收费方式和标准有很大差异。

(图片来源网络,侵删)
核心原则:两大定价模式
-
政府指导价
- 适用范围:主要适用于普通住宅(包括经适房、拆迁安置房、老旧小区等)。
- 定价特点:由合肥市发改委(物价局)和房产局联合制定基准价和浮动幅度,物业公司必须在政府规定的范围内与业主协商确定具体价格,不得擅自提高。
- 价格构成:通常由 “基准物业服务费” 和 “停车服务费” 两大部分组成。
-
市场调节价
- 适用范围:适用于非普通住宅,如别墅、高档公寓、写字楼、商场、工业园区等。
- 定价特点:由物业服务公司和业主(或业主委员会)通过平等协商,在物业服务合同中自行约定价格,政府不直接规定具体价格,但会进行市场行为监管。
政府指导价:普通住宅收费标准
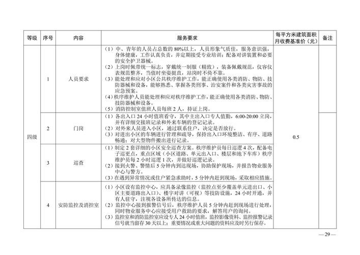
这是大部分市民最关心部分,合肥市最新的指导价文件是《合肥市普通住宅小区物业公共服务费分级管理办法》(合价服〔2025〕42号),自2025年1月1日起施行。
该办法根据小区的硬件设施、管理水平、服务内容等,将普通住宅的物业服务费分为 四个等级。

(图片来源网络,侵删)
物业公共服务费(基准价)
| 服务等级 | 基准价(元/平方米·月) | 备注 |
|---|---|---|
| 一级 | 35 | 最高等级,提供最优质、最全面的服务 |
| 二级 | 05 | 服务标准较高,适合中高档小区 |
| 三级 | 75 | 服务标准适中,适合大部分普通商品房小区 |
| 四级 | 45 | 基础服务标准,适合老旧小区或保障性住房 |
重要说明:
- 浮动幅度:物业公司在上述基准价基础上,可在 ±10% 的浮动范围内与业主协商最终价格,二级基准价为1.05元,最终价格可在0.945元至1.155元之间。
- 具体执行:最终价格需向所在区发改委和房产局备案。
- 计费面积:通常按房屋的建筑面积计算,包括公摊面积。
停车服务费
停车费也分为室内和室外,同样有政府指导价。
| 停车类型 | 计费单位 | 指导最高标准(元/个·月) |
|---|---|---|
| 室内停车位 | 个 | 80 |
| 露天停车位 | 个 | 50 |
重要说明:
- 产权/人防车位:如果车位业主拥有产权或属于人防车位,其停车服务费可以上浮,具体标准由双方协商。
- 地上/地下露天:露天停车位指地面划线车位,不包括地下车库。
其他相关费用
- 电梯费、公摊水电费:这些费用通常不包含在物业费内,需要单独核算,按实分摊,物业公司需定期公示收支明细。
- 装修垃圾清运费:根据装修产生的垃圾量,由物业公司或清运公司收取,无统一标准。
- 车位管理费:有些小区会在停车服务费之外,收取一个很低的管理费(如10-20元/月),用于车位的日常维护和秩序管理。
市场调节价:非普通住宅收费标准
对于别墅、高档公寓、商业综合体等,政府不设定具体价格,收费标准完全由市场决定,主要取决于以下因素:

(图片来源网络,侵删)
- 物业类型:别墅 > 高层公寓 > 写字楼 > 商场。
- 地理位置:市中心、核心地段 > 郊区。
- 品牌与服务:国际知名物业公司 > 本地优质物业公司。
- 硬件设施:智能化程度、安保系统、绿化景观、会所设施等。
- 服务水平:提供的服务内容(如家政、代订票、商务服务等)越多,收费越高。
大致参考范围(仅为市场观察,非官方标准):
- 别墅:通常在 0 - 8.0元/平方米·月,甚至更高。
- 高档公寓/写字楼:通常在 0 - 5.0元/平方米·月 不等。
- 商场/商铺:通常按营业额提成或固定租金+管理费的模式,管理费部分可能在 0 - 6.0元/平方米·月。
如何查询和核实您小区的收费标准?
- 查看《物业服务合同》:这是最权威的文件,合同中会明确约定物业费、停车费等各项费用的标准、支付方式和调整机制。
- 查看小区公示栏:根据规定,物业公司必须在小区显著位置公示《物业服务合同》、收费项目、收费标准、收支情况等信息。
- 咨询业主委员会:如果小区成立了业委会,他们最清楚本小区的收费标准和执行情况。
- 官方渠道查询:
- 合肥市发改委:可以查询最新的政府指导价文件。
- 合肥市房产局:可以查询物业公司的备案信息和小区的基本情况。
- 拨打12345市民服务热线:进行咨询或投诉。
- 住普通商品房:您的物业费应在 45元 - 1.35元/平方米·月 的基准价范围内,并允许有±10%的浮动,停车费有明确上限。
- 住别墅/高档公寓:价格是市场化的,差异很大,请以您签订的合同为准。
- 无论哪种情况:物业公司都必须做到收费透明、明码标价,并定期公示收支账目,如果对收费有疑问,有权要求物业公司解释说明。
版权声明:除非特别标注,否则均为本站原创文章,转载时请以链接形式注明文章出处。