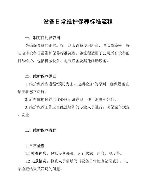
核心理念与目标
在讨论具体方式前,首先要明确维护保养的核心理念:

(图片来源网络,侵删)
- 预防为主,防治结合:将故障消灭在萌芽状态,而不是等设备坏了再修理,这是现代物业设备管理的核心原则。
- 安全第一:任何维护保养工作都必须以保障人员安全、设备安全和建筑安全为前提。
- 成本效益最大化:在保证设备正常运行的前提下,通过科学的维护计划,降低能耗、维修费用和更换成本。
- 计划性与标准化:所有维护工作都应有计划、有标准、有记录,避免随意性和经验主义。
- 全生命周期管理:从设备的采购、安装、运行、维护到最终的报废,进行全过程的管理。
主要维护保养方式
物业设备维护保养主要分为以下几种方式,它们相辅相成,共同构成一个完整的体系。
日常巡检
- 定义:由工程维修人员每日按照既定路线和检查表,对公共区域的设备进行外观、运行状态和基本功能的检查。
- 目的:及时发现设备的异常迹象(如异响、异味、过热、漏水、指示灯异常等),防止小问题演变成大故障。
- 对象:
- 电梯:轿厢内按钮、照明、通风、对讲系统;机房运行声音、指示灯。
- 消防系统:消防栓箱、灭火器压力、烟感/温感探测器外观、安全通道指示灯。
- 给排水系统:公共区域管道有无渗漏、水泵房有无异响、水箱水位。
- 供配电系统:配电房有无异味、变压器运行声音、公共区域照明。
- 门禁/监控系统:单元门、道闸、摄像头画面是否正常。
- 要求:有详细的巡检路线图和标准化的检查清单,巡检人员需签字确认,发现问题及时上报并处理。
定期保养
- 定义:根据设备制造商的建议和设备运行状况,制定周期性(如周、月、季、年)的保养计划,对设备进行清洁、紧固、润滑、调试和校准。
- 目的:保持设备性能稳定,减少磨损,预防故障发生。
- 分类:
- 一级保养(小保养):由物业工程人员执行,频率较高(如每周、每月),内容相对简单,如清洁表面、添加润滑油、检查易损件等。
- 每月清洁空调过滤网,检查电梯按钮接触情况。
- 二级保养(中保养):由物业工程人员或在厂家指导下执行,频率较低(如每季度、每半年),内容较深入,如部分解体、检查内部零件、更换磨损件等。
- 每季度检查水泵轴承并加注润滑脂,每半年检查配电柜内接线端子的紧固情况。
- 三级保养(大保养):通常由设备厂家或专业维保公司执行,频率最低(如每年、每几年),内容最全面,如全面解体、清洗、更换主要部件、精度测试等。
- 每年对电梯进行一次全面的年检和安全评估,每三年对中央空调主机进行一次大修。
- 一级保养(小保养):由物业工程人员执行,频率较高(如每周、每月),内容相对简单,如清洁表面、添加润滑油、检查易损件等。
预防性维护
- 定义:基于设备运行时间、历史故障数据、厂家手册等,通过数据分析预测设备可能发生故障的时间点,并提前安排维护。
- 目的:从“被动维修”转向“主动预防”,最大限度地减少非计划停机。
- 特点:更科学、更主动,依赖于数据记录和分析,根据水泵累计运行小时数,在轴承预计达到使用寿命前就进行更换。
- 实施基础:建立完善的设备台账,详细记录每台设备的运行时间、维修历史、更换零件等信息。
纠正性维护
- 定义:即通常所说的“维修”,指设备发生故障后,对其进行修复,使其恢复正常运行状态。
- 目的:解决突发故障,恢复设备功能。
- 分类:
- 紧急维修:针对严重影响业主生活或安全的突发故障(如停电、电梯困人、水管爆裂),需立即响应,24小时待命。
- 一般维修:针对不影响主要功能的设备故障(如个别灯具损坏、某个单元门禁失灵),可安排在工作日处理。
- 要求:建立快速响应机制,有备品备件库,确保维修效率和效果。
状态修/预测性维护
- 定义:这是最先进的维护方式,通过在设备上安装传感器(如振动传感器、温度传感器、电流传感器),实时监控设备的运行参数,利用物联网和大数据分析技术,判断设备健康状态,预测剩余使用寿命。
- 目的:实现“按需维修”,只在设备确实需要时才进行干预,避免过度保养或保养不足。
- 特点:成本较高,技术复杂,但效率和效益最高,通常用于对核心设备(如高压配电柜、大型水泵、中央空调主机)的管理。
- 示例:通过监测水泵电机振动的频率和幅度,可以提前判断轴承是否磨损,从而在轴承损坏前安排更换。
不同系统的维护保养重点
| 设备系统 | 主要维护保养内容 |
|---|---|
| 电梯系统 | 日常:检查按钮、照明、对讲、平层精度。 定期:机房清洁、油位检查、钢丝绳润滑、制动器间隙调整、导轨润滑、年度安全检测。 |
| 消防系统 | 日常:巡检消防栓、灭火器、烟感探测器、安全通道。 定期:测试消防水泵、报警系统联动功能、定期试验、灭火器充装、管网压力测试。 |
| 供配电系统 | 日常:巡检配电房有无异味、异响、过热。 定期:清洁母线槽、紧固接线端子、变压器油位检查、继电保护校验、预防性试验(高压部分)。 |
| 给排水系统 | 日常:检查公共区域管道、阀门、水泵有无渗漏和异响。 定期:水泵轴承加油、清洁过滤器、水箱/水池清洗消毒、检查止回阀、管道阀门除锈刷漆。 |
| 空调通风系统 | 日常:检查制冷剂压力、风机运行状态。 定期:清洁过滤网、冷凝器翅片、蒸发器盘管;检查皮带松紧;添加/更换冷冻油;水质处理;冷却塔清洗。 |
| 弱电系统 | 日常:检查监控画面、门禁读卡器、网络交换机状态灯。 定期:清理设备灰尘、检查线路连接、测试UPS电池性能、软件系统升级。 |
| 智能门禁/道闸 | 日常:检查开闭是否顺畅、识别是否灵敏。 定期:润滑机械部件、清洁读卡器/摄像头、调试电机参数、检查地感线圈。 |
实施保障体系
要有效执行上述维护保养方式,还需要以下保障体系:
-
完善的制度流程:
- 《设备操作规程》
- 《设备维护保养计划》
- 《维修工作单制度》
- 《备品备件管理制度》
- 《应急预案》
-
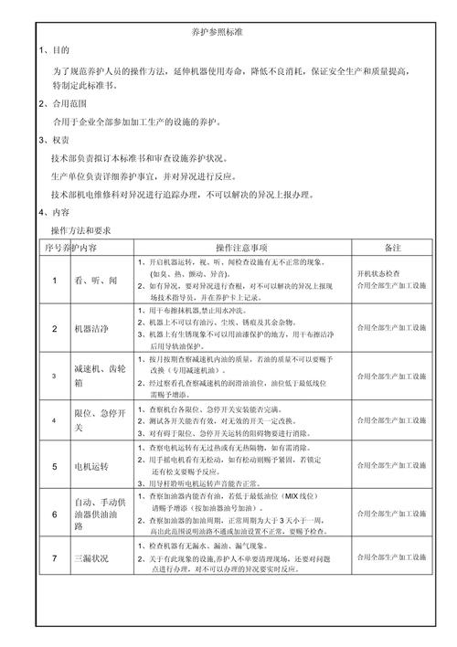
专业的团队建设:
(图片来源网络,侵删)- 配备足够数量、具备相应技能的持证上岗人员(如电工、焊工、电梯管理员)。
- 定期进行内部培训和外部技术交流,提升团队专业水平。
-
先进的技术工具:
- 设备台账管理系统:记录设备全生命周期信息。
- 工单管理系统:派发、跟踪、统计维修保养任务。
- 物联网监控系统:对关键设备进行实时状态监控。
- 专业工具:万用表、测温仪、振动分析仪等。
-
充足的资源保障:
- 预算保障:确保维护保养费用有专项预算,不被挤占。
- 备品备件库:建立常用备件的库存,缩短维修等待时间。
现代物业设备维护保养已经从过去“坏了再修”的被动模式,发展到以预防性维护为核心,结合状态修和日常巡检的主动、智能管理模式,其最终目标是打造一个安全、高效、经济、绿色的物业运行环境,从而提升物业的整体价值和业主的满意度。
版权声明:除非特别标注,否则均为本站原创文章,转载时请以链接形式注明文章出处。