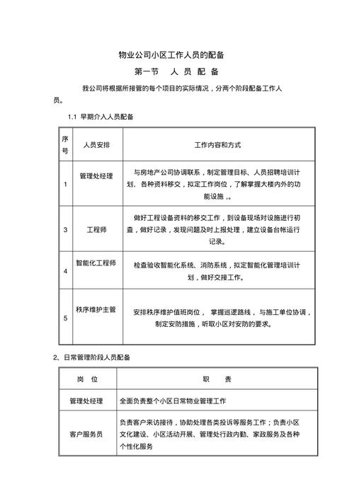
以下我将从核心原则、关键影响因素、不同业态的参考标准、以及岗位职责四个方面,为您详细解析物业管理人员配备标准。

(图片来源网络,侵删)
核心原则
在讨论具体数字前,必须先理解配备人员背后的核心原则:
- 满足基本需求原则:人员配置必须确保物业项目的正常运转,包括安保、保洁、绿化、工程维修、客户服务等基础服务的质量。
- 成本效益原则:在保证服务质量的前提下,追求人力成本的最优化,避免人员冗余造成浪费,也避免人手不足导致服务质量和业主满意度下降。
- 权责对等原则:岗位职责清晰,权力与责任相匹配,每个岗位都应有明确的职责描述和工作标准。
- 灵活性与弹性原则:配置标准应具有一定的灵活性,能够根据季节(如节假日、台风季)、特殊活动(如社区文化活动)等因素进行动态调整。
关键影响因素
人员配备的数量和结构不是一成不变的,主要取决于以下因素:
-
物业类型:
- 住宅小区:最常见,需求稳定,侧重于日常管理和居民服务。
- 商业综合体/写字楼:人流量大、设备设施复杂、服务标准高,对安保、工程、客服要求极高。
- 产业园区/厂房:侧重于设备设施维护、安全生产和后勤保障。
- 政府/事业单位:要求严谨,服务流程规范,保密性要求高。
-
物业规模:
(图片来源网络,侵删)- 总建筑面积:这是最核心的指标,面积越大,通常需要的人员越多。
- 总户数/单元数:对于住宅,户数直接决定了客户服务的体量。
- 公共区域面积:包括大堂、走廊、电梯、道路、绿化面积等,直接影响保洁和绿化的工作量。
-
服务标准与等级:
- 基础服务:满足“三保”(保安、保洁、保绿)和基本维修。
- 高端服务:提供24小时管家服务、定制化保洁、绿化养护、专属活动、智能安防等,需要大量高素质人员。
-
智能化水平:
高度智能化的项目(如全面应用智慧物业平台、智能门禁、智能巡更、远程抄表等)可以显著减少对基础岗位(如保安、巡楼员)的需求,但对技术支持人员(如IT运维)的要求更高。
-
地域差异:
(图片来源网络,侵删)- 一线城市(如北上广深)由于人力成本高、服务标准要求高,人员配比通常会更精细。
- 三四线城市或小城镇,人力成本较低,可能会出现一人多岗的情况。
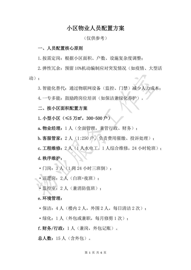
不同业态的参考标准(行业通用配比)
以下提供的是行业内广泛接受的经验性参考比例,实际操作中需根据上述因素进行调整。
住宅小区(以总建筑面积为基准)
| 服务岗位 | 参考标准(每万平方米) | 备注 |
|---|---|---|
| 项目经理/管家 | 1名 / 20-30万平方米 | 或按户数,如1名管家/300-500户,高端项目可配“一对一”管家。 |
| 客服前台 | 2-3名 / 项目 | 或按1名/500-800户设置,确保高峰时段有人值守。 |
| 秩序维护(保安) | 3-5名 / 万平方米 | 包含门岗、巡逻岗、监控岗,24小时三班倒。 |
| 环境保洁 | 4-6名 / 万平方米 | 与公共区域面积、清洁标准(如每日几扫几拖)直接相关。 |
| 工程维修 | 2-4名 / 万平方米 | 包持证电工、水工、万能工等,老旧小区需求量更大。 |
| 绿化养护 | 1-2名 / 万平方米 | 取决于绿化面积和养护要求(如修剪、施肥、病虫害防治)。 |
| 合计 | 约 12-20 名 / 万平方米 | 这是一个非常重要的行业参考范围。 |
举例说明: 一个总建筑面积为20万平方米的中高端住宅小区,初步估算人员配置:
- 项目经理:1名
- 客服:2名
- 保安:20万㎡ * 4人/万㎡ = 80名
- 保洁:20万㎡ * 5人/万㎡ = 100名
- 工程:20万㎡ * 3人/万㎡ = 60名
- 绿化:20万㎡ * 1.5人/万㎡ = 30名
- 总计:约273名(不含管理层和财务等后台支持人员)
商业综合体/写字楼
商业物业的人员配置远高于住宅,且对人员的专业能力要求更高。
| 服务岗位 | 配备特点 |
|---|---|
| 管理团队 | 配置项目总经理、项目经理、各部门经理(工程、安保、客服等),层级分明。 |
| 客服/租赁 | 团队庞大,负责招商、租户关系、客户服务、活动策划等。 |
| 安保 | 配备专业安保团队,包括门禁、巡逻、监控中心、消防中控、应急响应小组,通常按岗位和班次配置,人数众多。 |
| 工程 | 核心部门,负责复杂的HVAC(暖通空调)、给排水、消防、电梯、强弱电系统的维护,需要大量持证专业工程师和技术员。 |
| 保洁 | 标准极高,需要分区、分时、高频次清洁,人员数量多,且需使用专业设备。 |
| 绿化 | 通常外包给专业公司。 |
| 合计 | 没有统一标准,通常按“人均管理面积”或“岗位需求”精细配置,一个10万平米的甲级写字楼,管理团队+一线员工总数可能轻松超过200人。 |
核心岗位职责简介
在确定人员数量后,明确岗位职责是管理的关键。
-
项目经理/服务中心负责人
全面负责项目的运营管理、团队建设、财务预算、客户关系、品质监督和应急处理。
-
客户服务部
- 客服前台:负责访客登记、报事报修受理、费用咨询、文件传达等。
- 管家/楼管:负责特定楼栋/区域的业主沟通、费用催缴、投诉处理、文化活动组织、信息发布等。
-
秩序维护部(安保)
- 门岗:负责人员、车辆出入管理、安全巡查。
- 巡逻岗:负责定时、定线巡逻,发现安全隐患。
- 监控岗:负责监控中心设备操作,实时监控小区/大厦安全状况。
- 消防中控:负责消防系统的监控和应急操作(需持证上岗)。
-
环境管理部(保洁/绿化)
- 保洁员:负责公共区域(大堂、楼道、电梯、道路等)的日常清洁、垃圾清运。
- 绿化员:负责绿植的浇水、修剪、施肥、病虫害防治等工作。
-
工程维修部
- 工程主管/经理:负责制定维保计划、管理工程团队、监督设备运行。
- 维修技工:包括电工、水工、暖通工、万能工等,负责公共设施和业主户内报修(通常限指定范围)的维修工作(需持证上岗)。
总结与建议
- 没有“一刀切”的标准:物业人员配备是一个动态的、定制化的过程。
- 从基础数据入手:以物业类型、总建筑面积、总户数作为最基础的测算依据。
- 参考行业经验:使用 “12-20人/万平方米” 作为住宅小区的初步估算范围,再根据服务档次、智能化程度等因素进行上下浮动。
- 岗位职责先行:先明确需要哪些岗位,每个岗位做什么,再根据工作量决定需要多少人。
- 考虑外包:对于专业性要求高或非核心的业务(如电梯维保、消防检测、深度清洁、绿化养护),通常采用外包模式,这样可以更灵活地控制成本和专业化水平。
- 遵守地方规定:务必查询当地住建部门或行业协会是否有具体的指导意见或强制性规定。
最佳的人员配备方案是在满足业主需求和期望的前提下,实现服务质量与运营成本的最佳平衡。
版权声明:除非特别标注,否则均为本站原创文章,转载时请以链接形式注明文章出处。