[XX物业服务有限公司] 财务会计管理制度
第一章 总则
第一条 目的与依据 为规范[XX物业服务有限公司](以下简称“公司”)的财务会计行为,加强财务管理,提高资金使用效益,保障公司资产的安全与完整,真实、准确、完整地反映公司的财务状况、经营成果和现金流量,根据《中华人民共和国会计法》、《企业会计准则》、《物业管理企业财务管理规定》以及公司章程等相关法律法规,结合公司实际情况,特制定本制度。

第二条 适用范围 本制度适用于公司总部及所有所属项目/分支机构的各项财务会计活动。
第三条 基本原则 公司财务会计工作遵循以下基本原则:
- 合法性原则:严格遵守国家财经法律法规和行业规范。
- 真实性原则:会计核算应当以实际发生的经济业务为依据,如实反映财务状况、经营成果和现金流量。
- 完整性原则:所有经济业务均应及时、全面地进行会计核算,不得遗漏。
- 及时性原则:会计核算应当及时进行,不得提前或延后。
- 一致性原则:会计核算方法前后各期应当保持一致,不得随意变更,如确有必要变更,应在财务报表附注中予以说明。
- 权责发生制原则:凡是当期已经实现的收入和已经发生或应当负担的费用,不论款项是否收付,都应当作为当期的收入和费用;凡是不属于当期的收入和费用,即使款项已在当期收付,也不应当作为当期的收入和费用。
第二章 会计机构与人员职责
第四条 会计机构设置 公司设立财务部,作为公司财务会计工作的核心管理部门,财务部在公司总经理的领导下开展工作,并接受财务总监(若有)的直接领导,各项目/分支机构可根据业务需要设立财务岗或报账员,业务上接受公司财务部的统一指导和监督。
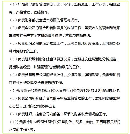
第五条 财务部主要职责

- 负责公司日常会计核算、财务报告编制与报送工作。
- 负责公司资金的筹集、调度、使用和管理,编制资金预算。
- 负责公司各项收入(物业费、停车费、有偿服务费等)的核算与管理。
- 负责公司各项成本费用的审核、控制与报销管理。
- 负责公司固定资产、低值易耗品的核算与管理。
- 负责应收账款的核算与催收,管理客户信用。
- 负责应付账款的审核与支付管理。
- 负责税务申报、税务筹划及税务关系维护。
- 负责公司财务档案的整理、归档和保管。
- 参与公司经营决策,提供财务分析报告和管理建议。
第六条 会计人员职责
- 会计人员必须持有会计从业资格证书,遵守职业道德,熟悉财经法规。
- 会计人员应当实行岗位分离,出纳人员不得兼任稽核、会计档案保管和收入、支出、费用、债权债务账目的登记工作。
- 会计人员对不真实、不合法的原始凭证,有权不予受理;对记载不准确、不完整的原始凭证,予以退回,要求更正、补充。
- 会计人员应当保守公司商业秘密,不得私自泄露或用于个人目的。
第三章 会计核算制度
第七条 会计期间 公司采用公历年度,即每年1月1日起至12月31日止为一个会计年度,会计分期分为月度、季度和年度。
第八条 记账本位币 公司以人民币为记账本位币。
第九条 会计科目 公司根据《企业会计准则》及物业管理行业特点,设置和使用会计科目,主要会计科目包括:

- 资产类:库存现金、银行存款、应收账款、预付账款、其他应收款、存货(如维修材料)、固定资产、累计折旧等。
- 负债类:应付账款、预收账款、其他应付款、应付职工薪酬、应交税费等。
- 所有者权益类:实收资本(或股本)、资本公积、盈余公积、未分配利润等。
- 成本类:主营业务成本、其他业务成本等。
- 损益类:主营业务收入(物业费收入、停车费收入、服务费收入等)、其他业务收入(如房屋租赁收入)、管理费用、销售费用、财务费用、税金及附加等。
第十条 收入核算
- 物业费收入:按照权责发生制原则,在提供物业管理服务期间确认收入,可采用“预收-递延”模式,预收时计入“预收账款”,按月结转收入。
- 停车费收入:分为固定车位管理费和临时停车费,固定车位费按月确认收入;临时停车费在收费时确认收入。
- 有偿服务收入:如维修费、清洁费等,在服务完成并确认收款或取得收款权利时确认收入。
- 其他收入:如房屋租赁收入、广告位租赁收入等,按合同约定或服务完成时确认。
第十一条 成本费用核算
- 成本类:直接计入“主营业务成本”,包括直接从事服务人员的薪酬、直接耗用的物料用品等。
- 费用类:计入“管理费用”、“销售费用”、“财务费用”等。
- 人工成本:管理人员、财务、安保、保洁、绿化等所有员工的工资、奖金、社保、公积金等。
- 公共能耗:公共区域的水电费、燃气费等。
- 物料消耗:清洁用品、维修备品备件、绿化养护用品等。
- 维修费:公共设施设备的日常维修和养护费用。
- 折旧与摊销:固定资产(如房屋、设备)的折旧,无形资产(如软件)的摊销。
- 办公费:办公用品、通讯费等。
- 安保费:保安系统维护、保安服装装备等。
- 绿化费:绿化养护、苗木采购等。
- 清洁费:公共区域保洁外包或自雇人员的费用。
- 租赁费:公司办公场所的租赁费用。
- 税费:除企业所得税外的各项税费。
第十二条 资产核算
- 固定资产:指单位价值较高、使用年限超过一年的房屋、建筑物、机器设备、运输工具等,应建立固定资产台账,按月计提折旧,采用年限平均法。
- 存货:指为业主维修或日常运营而储备的各种材料、低值易耗品等,应定期进行盘点,确保账实相符,并采用先进先出法等方法核算发出成本。
第四章 财务管理制度
第十三条 货资金管理
- 现金管理:严格执行现金管理制度,遵守库存现金限额规定,严禁坐支现金、白条抵库,大额现金支付需经总经理批准。
- 银行存款管理:严格执行银行结算纪律,定期编制《银行存款余额调节表》,确保账实相符,银行预留印鉴实行分管,由财务负责人和出纳分别保管。
第十四条 收入管理
- 所有收入必须全额、及时存入公司指定银行账户,严禁设立“小金库”。
- 财务部应建立台账,详细记录各项收入的来源、金额、收款时间,并与银行对账单核对。
- 物业费等主要收费应通过银行代扣、线上支付等方式进行,减少现金交易。
第十五条 成本费用报销管理
- 报销原则:真实、合法、合规。
- 报销流程:经办人取得合法原始凭证 -> 部门负责人审核 -> 财务部审核 -> 按审批权限报批 -> 出纳付款。
- 审批权限:
- 日常零星费用(如办公用品、差旅费等):部门负责人审批。
- 单笔金额在[具体金额,如5000元]以下的项目经理/部门总监审批。
- 单笔金额在[具体金额,如5000元]至[具体金额,如50000元]的,由总经理审批。
- 单笔金额超过[具体金额,如50000元]的,需经总经理办公会或董事会审批。
- 报销时限:费用应在发生后一个月内报销,逾期原则上不予受理。
第十六条 应收应付账款管理
- 应收账款:财务部应定期向客户发送缴费通知,对逾期未缴的款项,应及时进行催收,建立客户信用档案,对长期恶意拖欠的客户,可采取法律手段。
- 应付账款:应付供应商款项,应在合同约定的时间内支付,采购合同、验收单、发票等单据必须齐全,经审核无误后方可付款。
第十七条 资产管理
- 固定资产管理:建立固定资产卡片,一物一卡,记录资产的购置、使用、转移、折旧、报废等信息,定期进行盘点。
- 存货管理:建立存货出入库登记制度,定期盘点,对盘盈、盘亏、毁损的存货,应查明原因,报经批准后及时处理。
第五章 财务报告与分析
第十八条 财务报告 公司应定期编制财务报告,包括:
- 月度报表:资产负债表、利润表。
- 季度报表:除上述月度报表外,增加现金流量表。
- 年度报表:包括资产负债表、利润表、现金流量表、所有者权益变动表及附注。
第十九条 财务分析 财务部应每月、每季度、每年度进行财务分析,形成财务分析报告,内容包括但不限于:
- 收入分析:各项收入构成、同比增长率、收缴率分析。
- 成本费用分析:成本费用构成、占总收入比重、预算执行情况分析。
- 盈利能力分析:毛利率、净利率分析。
- 偿债能力分析:资产负债率、流动比率等。
- 运营效率分析:应收账款周转率、存货周转率等。 财务分析报告应报送公司管理层,为经营决策提供数据支持。
第六章 会计档案管理
第二十条 档案范围 会计档案包括:会计凭证、会计账簿、财务报告、银行对账单、纳税申报表、银行存款余额调节表、会计档案保管清册、会计档案销毁清册等。 第二十一条 档案保管
- 会计档案由财务部负责整理、装订、归档和保管。
- 会计档案的保管期限按照国家有关规定执行,其中月度、季度财务报告保管3年,年度财务报告永久保管。
- 会计档案应存放于专用档案柜,做到防潮、防火、防盗、防虫。
- 会计档案原则上不得借出,如有特殊需要,须经公司总经理批准,并由专人负责。
第七章 内部审计与监督
第二十二条 内部审计 公司定期或不定期开展内部审计工作,对本制度的执行情况、财务收支的合法性、会计信息的真实性等进行监督检查,确保公司资产安全和财务活动的合规性。
第二十三条 外部监督 自觉接受财政、税务、审计等政府部门的监督检查,并积极配合会计师事务所的年度审计工作。
第八章 附则
第二十四条 制度解释 本制度由公司财务部负责解释。
第二十五条 制度修订 本制度未尽事宜,将根据国家法律法规和公司经营发展的需要进行修订和完善,修订程序由财务部提出,报总经理办公会审批后生效。
第二十六条 生效日期 本制度自[XXXX年XX月XX日]起正式施行。
[XX物业服务有限公司] [XXXX年XX月XX日]