[您的公司名称] 物业服务公司管理制度
第一章 总则
第一条 目的与依据 为规范[您的公司名称](以下简称“公司”)的内部管理,提高物业服务质量和效率,保障业主(或用户)的合法权益,维护公司良好的品牌形象,实现公司管理的标准化、规范化和科学化,依据《中华人民共和国民法典》、《物业管理条例》等国家相关法律法规及行业规范,结合本公司实际情况,特制定本制度。

第二条 适用范围 本制度适用于公司全体员工,包括但不限于管理层、各部门负责人及一线服务人员,所有员工均须严格遵守本制度的规定。
第三条 基本原则 公司管理遵循以下基本原则:
- 业主至上,服务第一:始终将业主(或用户)的需求和满意度放在首位。
- 专业规范,精益求精:提供专业、高效、标准化的服务,持续改进服务质量。
- 安全为本,预防为主:将安全管理贯穿于所有工作环节,杜绝安全事故。
- 公开透明,诚实守信:管理过程公开透明,信守对业主(或用户)的承诺。
- 团结协作,持续发展:加强内部沟通与协作,追求公司与员工的共同成长。
第二章 组织架构与岗位职责
第四条 组织架构 公司实行总经理负责制,下设若干职能部门,具体架构如下:
- 总经理办公室:负责公司战略规划、行政人事、财务统筹、品牌建设。
- 品质管理部:负责服务质量监督、客户满意度调查、内部审核与培训。
- 客户服务部:负责前台接待、报事报修处理、业主沟通、费用催缴。
- 工程维修部:负责公共设施设备的日常巡检、维修保养、应急抢修。
- 秩序维护部(安保):负责小区/楼宇的安全防范、车辆管理、消防管理、应急处突。
- 环境管理部(保洁/绿化):负责公共区域的清洁卫生、垃圾清运、绿化养护。
- 市场拓展部:负责新项目的拓展、招投标、前期介入。
第五条 岗位职责 详见公司《岗位职责说明书》,各岗位人员必须熟悉并履行其岗位职责,核心岗位职责简述如下:

- 总经理:全面负责公司的经营管理,制定发展战略,审批重大决策,对公司的经营结果和品牌声誉负总责。
- 部门经理:负责本部门的日常管理、团队建设、任务分配和绩效考核,确保部门工作目标的达成。
- 客户服务专员:负责受理业主咨询、报修、投诉,跟进处理进度,进行满意度回访,管理业主档案。
- 工程维修技工:负责公共设施(如电梯、供水供电、消防系统、门禁等)的巡检、保养和维修,确保其正常运行。
- 秩序维护员:负责门岗值守、巡逻监控、车辆引导停放、消防器材检查,处理突发事件。
- 保洁员/绿化员:负责按照作业标准,完成所辖区域的清洁和绿化养护工作。
第三章 日常运营管理制度
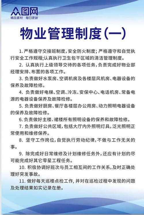
第六条 客户服务管理
- 接待礼仪:前台人员需着装统一、微笑服务,使用“您好”、“请问”、“请稍等”、“再见”等文明用语。
- 报事报修:建立“首问负责制”,接到业主报修后,应在规定时限内(如15分钟内)响应,并派单给工程部门,处理完成后,客服需进行电话或上门回访。
- 投诉处理:建立投诉处理流程,包括“受理-记录-派发-处理-反馈-归档”,对于重大投诉,部门经理需亲自跟进。
- 沟通机制:定期通过公告栏、业主微信群、社区APP等方式发布通知、温馨提示;定期召开业主恳谈会或意见征询会。
第七条 工程维修管理
- 巡检制度:制定详细的设备设施巡检计划(日检、周检、月检),并做好记录,确保问题早发现、早处理。
- 维修流程:严格执行“接单-派工-施工-质检-回访”流程,维修现场需设置安全警示,完工后清理现场。
- 应急预案:针对停水停电、电梯困人、水管爆裂等突发事件,制定专项应急预案,并定期组织演练。
- 资料管理:建立完善的设备台账、维修记录、备品备件清单,做到账物相符。
第八条 秩序维护管理
- 门岗管理:严格执行人员、车辆出入管理制度,对外来人员、车辆进行询问和登记。
- 巡逻制度:按照规定路线和频次进行巡逻,重点关注消防通道、地下车库、偏僻角落等区域。
- 监控管理:监控室24小时值班,确保监控设备无死角、无故障,录像资料按规定保存。
- 消防管理:定期检查消防设施,确保其完好有效;定期组织消防知识培训和演练。
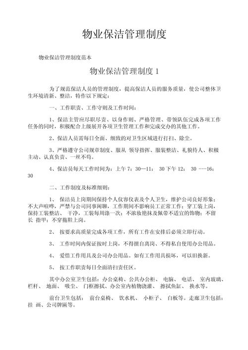
第九条 环境管理

- 清洁标准:制定不同区域(大堂、楼道、电梯、地下车库、垃圾房等)的清洁标准和频次,并严格执行。
- 垃圾分类:按照政府规定设置分类垃圾桶,引导业主正确投放垃圾,确保日产日清。
- 绿化养护:制定绿化养护计划,包括浇水、施肥、修剪、病虫害防治等,保持绿化景观美观。
第四章 财务与收费管理制度
第十条 收费管理
- 收费项目:物业费、停车费、有偿服务费(如维修、保洁)等,所有收费项目需在服务合同中明确并向全体公示。
- 收费方式:提供线上线下多种缴费渠道(如微信、支付宝、银行代扣、前台现金等),方便业主缴费。
- 催缴流程:对于逾期未缴费的业主,应遵循“先礼后兵”的原则,通过电话、短信、函件、上门等方式进行善意提醒和催缴。
第十一条 财务管理
- 票据管理:使用正规发票,建立票据领用、开具、核销的台账。
- 资金管理:严格执行“收支两条线”,物业费等收入存入公司指定账户,支出需有合法凭证和审批流程。
- 公示制度:定期(如每季度/每半年)在小区公告栏或通过线上平台公示公共收益(如广告、场地租赁)和维修资金使用情况,接受业主监督。
第五章 人力资源管理制度
第十二条 招聘与录用
- 公司根据业务需求制定招聘计划,通过多种渠道发布招聘信息。
- 所有应聘者需经过面试、背景调查、体检等环节,合格后方可录用。
- 新员工入职需签订劳动合同,办理社保,并进行岗前培训。
第十三条 培训与发展
- 入职培训包括公司文化、规章制度、岗位职责、安全知识、服务礼仪等。
- 在职培训:定期组织专业技能培训、服务技巧培训、法律法规培训,鼓励员工考取相关职业资格证书。
- 职业发展:建立内部晋升通道,为优秀员工提供职业发展机会。
第十四条 绩效考核
- 公司实行绩效考核制度,考核结果与员工的薪酬、奖金、晋升等直接挂钩。
- 考核指标应量化,包括服务质量、工作效率、客户满意度、安全指标等。
- 考核过程应公开、公平、公正,并定期进行绩效反馈面谈。
第十五条 奖惩制度
- 奖励:对在工作中表现突出、提出合理化建议、避免重大事故的员工给予通报表扬、奖金、晋升等奖励。
- 处罚:对违反公司制度、工作失误、被业主有效投诉的员工,视情节严重程度给予警告、罚款、降职、直至辞退的处罚,具体奖惩标准详见《员工奖惩细则》。
第六章 安全与应急管理制度
第十六条 日常安全管理
- 安全生产:定期进行安全生产教育,确保员工遵守操作规程,正确使用劳动防护用品。
- 公共安全:定期检查公共区域的消防设施、用电安全、高空坠物风险等,及时消除安全隐患。
- 信息安全:保护业主个人信息,严禁泄露、滥用。
第十七条 应急预案管理
- 公司应制定综合应急预案和专项应急预案(如火灾、防汛、停电、疫情等)。
- 应急预案应包括组织架构、职责分工、响应流程、处置措施、资源保障等内容。
- 至少每年组织一次综合性应急演练,并根据实际情况不定期组织专项演练。
第七章 附则
第十八条 制度解释 本制度的最终解释权归[您的公司名称]总经理办公室所有。
第十九条 制度修订 本制度将根据国家法律法规的变化、公司发展的需要及业主的反馈进行不定期修订,修订程序由总经理办公室发起,报总经理审批后发布。
第二十条 生效日期 本制度自发布之日起正式施行。
[您的公司名称] [发布日期:YYYY年MM月DD日]