中国的物业管理服务标准主要分为五个等级,即一级、二级、三级、四级和五级。

(图片来源网络,侵删)
- 一级服务标准:最高标准,通常适用于超高层、地标性、顶级豪宅或涉外高端物业。
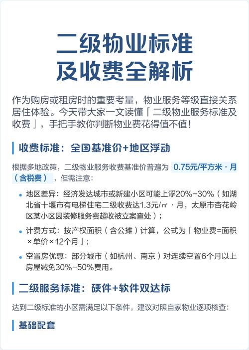
- 二级服务标准:中高端标准,适用于中高档住宅小区、大型商业综合体、甲级写字楼等,这是目前市场上许多优质物业努力达到或维持的水平,服务内容全面,品质要求较高。
- 三级服务标准:中端标准,适用于普通商品房、中大型住宅小区。
- 四级服务标准:基础标准,适用于老旧小区、普通住宅楼。
- 五级服务标准:最低标准,适用于简单的物业形态。
《物业管理二级服务标准》 并不是一个全国统一的强制性法律文件,而是由中国物业管理协会等行业组织,并结合各地(如北京、上海、深圳、重庆等)住建部门发布的《物业服务标准》或《规范》中,对“二级”或“相当于二级”服务水平的综合描述,其核心思想是为物业管理企业提供一套清晰、可执行的服务质量标杆。
以下,我将为您梳理和整合一个通用的、详细的物业管理二级服务标准框架,涵盖公共区域维护、设备管理、安全服务、清洁服务、绿化服务、客户服务以及管理要求等核心模块。
物业管理二级服务标准详解
总体目标
为业主和使用人提供一个安全、整洁、舒适、便捷、文明的居住和工作环境,通过规范、高效、专业的管理,保障物业的保值增值,提升业主的满意度和幸福感。
具体服务标准
综合管理与客户服务
- 服务场所:
- 设立专门的客户服务中心,位置醒目,环境整洁。
- 公示服务时间、服务电话、24小时应急电话、投诉渠道等。
- 人员配备:
- 客户服务人员统一着装,佩戴工牌,仪容仪表端正,行为规范。
- 熟练掌握物业管理相关法规、政策及小区基本情况。
- 服务响应:
- 报修:接到业主报修后,15分钟内响应,一般维修24小时内完成;复杂维修需有明确时限并告知业主。
- 咨询/求助:10分钟内响应,耐心解答,无法当场解决的需记录并承诺回复时限。
- 投诉:24小时内上门或给予初步答复,一般投诉3个工作日内处理完毕并回复;复杂投诉需有处理方案并持续跟进。
- 信息沟通:
- 每月至少在公告栏或业主APP/微信群发布1-2次《物业服务简报》,内容包括:公共区域维护、设备维保、社区活动、财务收支公示(等。
- 每年至少组织1-2次业主恳谈会或满意度调查,听取意见并改进。
- 档案管理:
建立完善的业主档案、设备档案、财务档案、服务记录等,并妥善保管,查阅方便。
(图片来源网络,侵删)
公共秩序维护与安全管理
- 人员配置:
- 保安人员数量按总建筑面积不低于2-3人/万平方米配置(具体根据当地规定)。
- 实行24小时值班巡逻制度,分班次轮换。
- 门岗管理:
- 对外来人员、车辆进行询问、登记。
- 对装修人员、施工队伍实行出入证管理。
- 对大件物品搬出进行核实登记。
- 巡逻管理:
- 制定详细的巡逻路线和频次(如每2小时巡逻一次),重点区域(如地下车库、设备房、消防通道)增加巡逻频次。
- 巡逻记录详实,发现异常情况及时上报并处理。
- 监控系统:
- 监控系统24小时运行,录像保存时间不少于15天。
- 监控画面清晰,无死角,关键区域(出入口、大堂、电梯轿厢等)覆盖到位。
- 消防管理:
- 消防设施(灭火器、消防栓、烟感报警器等)每月检查一次,确保完好有效,有记录。
- 消防通道、安全出口24小时畅通无阻,严禁占用。
- 每年至少组织1次消防演练和1次全员消防知识培训。
- 车辆管理:
- 地面和地下停车场划线清晰,标识明显。
- 引导车辆有序停放,对违规停车进行劝阻和处理。
- 如有收费,公示收费标准,并出具正规票据。
公共区域清洁与卫生维护
- 楼内公共区域:
- 大堂/门厅:每日至少清洁2次,保持地面光洁,玻璃门窗、镜面无污渍、无手印。
- 走廊/楼梯间:每日至少清洁1次,地面、扶手、窗台无积尘、无杂物,楼梯指示牌清晰。
- 电梯轿厢:每日清洁至少2次,轿厢内壁、地面光洁,无污渍、无异味,按钮面板消毒。
- 地下车库:每周至少清扫2次,地面无明显油污、杂物,排水沟畅通。
- 室外公共区域:
- 道路/广场:每日清扫1次,每周冲洗1次(或根据季节调整),无垃圾、无积水、无积土。
- 垃圾收集点:每日清运2次,垃圾房(桶)每日清洗、消毒1次,无异味,无散落垃圾。
- 标识牌/宣传栏:每周清洁1次,保持干净整洁。
- 卫生消杀:
- 每季度进行一次全面的“四害”(蚊、蝇、鼠、蟑)消杀工作,并记录。
- 在雨季或传染病高发期,增加消杀频次。
公共设施设备维护与管理
- 电梯系统:
- 日常维护:由有资质的维保单位进行每月1次的定期维护保养。
- 运行管理:确保24小时正常运行,平层准确,轿厢内通风、照明、应急装置完好。
- 年检:每年通过市场监督管理局的法定年检。
- 供水供电系统:
- 二次供水:水箱/水池每半年清洗消毒1次,水质每年至少送检2次,结果公示。
- 供电设备:配电室每日巡查,高低压设备每年预防性试验1次,确保供电正常。
- 应急处理:计划性停水/停电提前24小时通知,突发情况立即抢修并及时告知。
- 消防系统:
- 消防水泵、风机等设备每季度试运行1次。
- 消防联动系统每年测试1次,确保功能正常。
- 公共照明系统:
- 楼道、道路、景观灯等公共照明设备每周巡查1次,损坏灯具3个工作日内更换。
- 门禁、对讲系统:
每月检查1次,确保运行正常,发现故障及时维修。
- 设施设备档案:
建立详细的“一户一档”(一设备一档),包括设备说明书、维保记录、维修记录、年检报告等。
绿化养护管理
- 日常养护:
- 草坪:生长季节每月修剪1-2次,保持平整,无杂草。
- 灌木、绿篱:根据生长情况适时修剪,保持造型美观,无枯枝败叶。
- 乔木:定期检查,及时修剪枯枝、病虫枝,加固支撑。
- 施肥与病虫害防治:
- 每季度施肥1次,根据植物生长需求选择合适肥料。
- 定期检查植物病虫害情况,发现后及时治理,尽量采用物理或生物方法,减少农药使用。
- 季节性工作:
- 冬季做好防寒措施,夏季做好抗旱保苗工作。
- 及时清理绿化带内的垃圾和杂物。
管理与要求
- 制度健全:建立完善的各项管理制度,如岗位职责、服务流程、应急预案、财务管理、档案管理等。
- 人员培训:定期对员工进行专业技能、服务礼仪、安全知识等方面的培训。
- 应急管理:制定针对火灾、漏水、停电、恶劣天气等突发事件的应急预案,并定期演练。
- 财务管理:
- 物业费等各项收入明码标价,公示公开。
- 建立规范的财务账目,每年至少公示一次物业费收支情况,接受业主监督。
- 维修资金的使用严格按照规定程序执行。
物业管理二级服务标准是一个综合性、系统性的服务体系,它不仅要求物业公司在硬件设施上保持良好状态,更强调在软件服务上做到专业、规范、高效、贴心,对于业主而言,选择一个达到二级服务标准的物业公司,意味着能够享受到更有保障、更高品质的物业服务生活,对于物业公司而言,达到并超越这一标准,是其核心竞争力的体现。
版权声明:除非特别标注,否则均为本站原创文章,转载时请以链接形式注明文章出处。