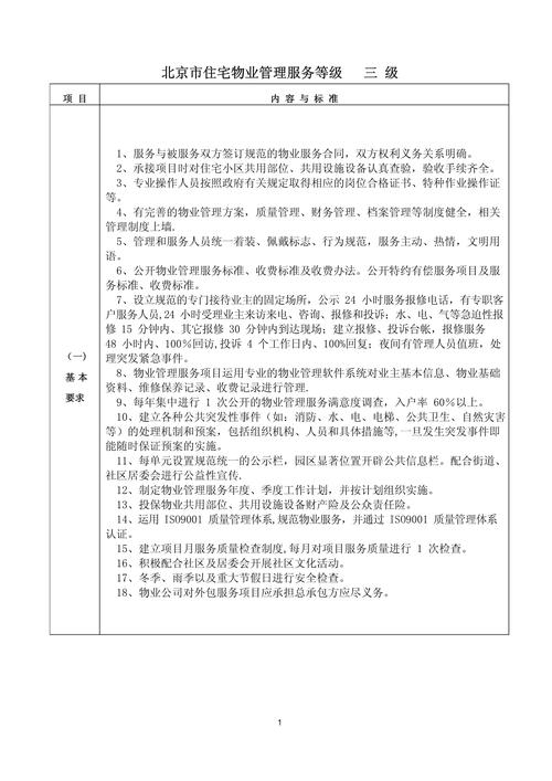
“住宅物业服务二级标准”通常指的是地方性标准,而非全国统一的强制性国标。 最具代表性的地方标准是《北京市住宅物业服务标准》(DB11/T 752-2025),该标准将物业服务等级分为五级(一级最高,五级最低),其中二级标准是市场上最常见、服务内容最全面、最能体现“品质小区”特征的一个等级。

以下解读将主要以北京市的二级标准为蓝本,并兼顾其他地区类似标准的核心精神,为您全面解析什么是住宅物业服务二级标准。
二级标准的核心定位
二级标准定位为“良好”水平,它不仅满足业主最基本的居住需求(如安全、清洁),更注重提供有品质、有温度、有保障的服务,它标志着小区管理水平从“基础维持”向“品质提升”的跨越,是衡量一个小区是否“宜居”的重要标尺。
如果一级标准是“及格线”,那么二级标准就是“优秀线”。
二级标准的主要内容详解
住宅物业服务标准通常从综合管理、共用部位共用设施设备维护、公共秩序维护、清洁卫生、绿化养护五大方面进行规定,以下是二级标准在这些方面的具体体现:

综合管理 (服务与管理水平)
这是物业服务的“软实力”,体现了物业公司的专业性和服务意识。
-
人员配置:
- 项目经理: 持有物业管理师或相关职业资格证书,具备3年以上管理经验,在小区现场办公。
- 客服人员: 设有专门的客户服务中心,电话畅通,工作时间(如工作日9:00-18:00)有专人值守,能及时响应业主需求。
- 工程维修: 设有24小时维修值班电话,接到报修后,一般项目(如水电)15分钟内响应,小修不过夜,大修有明确时限和预案。
- 保洁、安保人员: 按规定人数配置,统一着装,持证上岗。
-
管理制度:
- 建立完善的客户档案、设备台账、财务管理制度。
- 定期(如每季度)向业主公示公共收益(如广告费、停车费)的收支情况,做到公开透明。
- 每年至少进行1次业主满意度调查,满意度应达到85%以上,并根据反馈进行改进。
- 设有便民服务箱,提供便民工具(如打气筒、医药箱、应急雨伞等)。
-
社区文化:
(图片来源网络,侵删)- 每年至少组织2次社区文化活动(如节日联欢、邻里节、健康讲座等),营造和谐的社区氛围。
共用部位共用设施设备维护 (硬件保障)
这是物业服务的“硬核”,直接关系到居住的安全性和舒适度。
-
房屋本体:
- 每季度巡查1次楼内公共部位(如墙面、地面、顶棚、楼梯扶手),发现破损及时修补。
- 每年对屋面、外墙、公共门窗等进行1次全面检查,确保无渗漏、无安全隐患。
-
设施设备:
- 电梯: 每月进行1次例行检查,每年由有资质的机构进行1次全面安全检测,并公示结果,确保电梯运行平稳、安全。
- 供水供电系统: 每月巡查水泵房、配电室,确保设备运行正常,定期清洗二次供水水箱,每年至少1次,并公示水质检测报告。
- 消防系统: 每月检查1次消防设施(灭火器、消防栓、烟感报警器等),确保完好有效,每年进行1次消防联动测试和消防演练。
- 安防监控系统: 监控系统应24小时运行,录像资料保存时间不少于30天,定期检查摄像头,确保无死角、画面清晰。
- 公共照明: 每周巡查1次公共区域照明(楼道、庭院、地下车库),损坏灯具3日内更换。
- 排水系统: 每季度检查1次化粪池、雨水井、污水井,每年清掏1-2次,确保排水通畅。
公共秩序维护 (安全保障)
这是业主最关心的“安全感”来源。
-
门岗管理:
- 小区主要出入口实行24小时值班制度。
- 对外来人员、车辆进行询问、登记,管理有序。
- 对装修人员实行出入证管理。
-
巡逻管理:
- 保安人员每天对小区公共区域(楼道、车库、绿化带等)进行至少4次定时巡逻,并做好记录。
- 巡逻时关注可疑人员和安全隐患。
-
车辆管理:
- 对小区内停车位进行合理规划和管理,确保消防通道、主干道畅通。
- 引导车辆有序停放,对乱停乱放行为进行劝阻。
-
技防系统:
- 小区周界设有红外对射报警系统或电子围栏,与监控中心联动。
- 监控中心能实时监控小区情况,并具备与公安机关联网的报警装置。
清洁卫生 (环境整洁)
这是小区的“脸面”,直接影响居住体验。
-
楼内公共区域:
- 每日至少清扫1次大堂、走廊、楼梯间。
- 每日擦拭1次楼梯扶手、门窗、信报箱等。
- 每周湿拖1次楼内地面。
- 每月清洁1次公共玻璃、灯具、墙角等。
-
公共区域:
- 每日至少清扫1次小区道路、广场。
- 每日清运1次生活垃圾,做到日产日清,垃圾桶(站)周围无散落垃圾,定期进行清洗、消毒。
- 冬季雪后及时清扫主要通道积雪。
-
电梯与地下车库:
- 轿厢内每日清洁至少1次,表面光洁,无污渍、无异味。
- 地下车库每周至少清扫1次,每月冲洗1次。
绿化养护 (环境美化)
这是小区的“绿肺”,提升居住的舒适度和美感。
-
日常养护:
- 每日巡查绿地,及时清除杂草、垃圾。
- 根据植物生长习性,定期进行浇水、施肥、修剪。
- 及时防治病虫害,避免病虫害大面积发生。
-
季节性养护:
- 春季: 对冻害植物进行复壮,补种缺株。
- 夏季: 加强抗旱、防台防汛工作。
- 秋季: 对树木进行适当修剪,清理枯枝落叶。
- 冬季: 对不耐寒植物采取防寒措施。
二级标准的意义与价值
-
对业主而言:
- 居住品质高: 环境整洁、安全有序、设施完好,生活舒适度大大提升。
- 资产有保障: 房屋本体和公共设施得到良好维护,房产保值增值。
- 服务有温度: 物业响应及时,问题解决率高,社区氛围和谐。
-
对开发商/物业公司而言:
- 品牌价值体现: 是物业公司专业能力和服务水平的证明,有助于树立良好口碑。
- 市场竞争力强: 在招投标或续约时,具备二级标准的物业公司更具优势。
- 经营效益好: 优质服务能支撑较高的物业费收缴率,形成良性循环。
住宅物业服务二级标准是一个全面、细致、以业主为中心的服务体系,它不仅仅是“打扫卫生、站岗巡逻”的基础工作,更是一套包含精细化管理、预防性维护、人性化服务和持续改进的综合性解决方案,当您考察一个小区的物业服务时,可以对照以上五个方面,看看其管理水平是否达到了二级标准,这将帮助您做出更明智的居住选择。