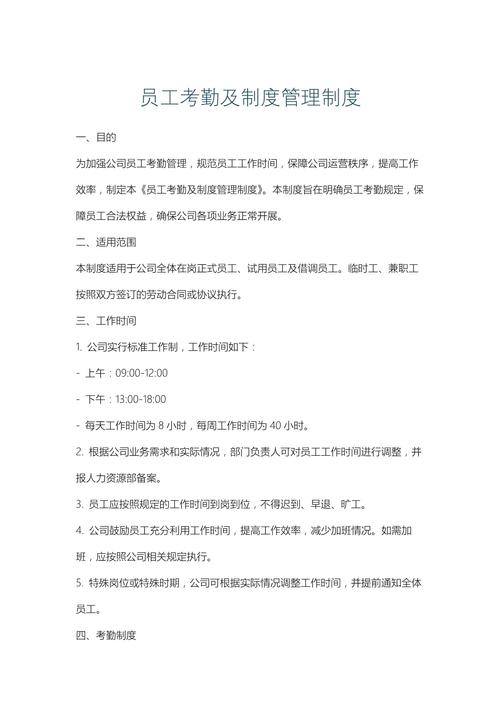
[XX物业服务有限公司] 职工考勤管理制度
第一章 总则
第一条 目的与依据 为规范公司劳动管理,维护正常的工作秩序,提高工作效率,保障公司和员工的合法权益,营造公平、公正、公开的工作环境,根据《中华人民共和国劳动法》及相关法律法规,结合公司实际情况,特制定本制度。

(图片来源网络,侵删)
第二条 适用范围 本制度适用于[XX物业服务有限公司](以下简称“公司”)全体在职员工,包括正式员工、试用期员工及劳务派遣员工。
第三条 基本原则
- 客观公正原则:考勤记录以客观事实为依据,确保数据的真实性和准确性。
- 奖惩分明原则:将考勤结果与员工的绩效考核、薪酬调整、评优评先及职务晋升等直接挂钩。
- 人性化管理原则:在严格执行制度的同时,尊重员工权益,对特殊情况予以合理处理。
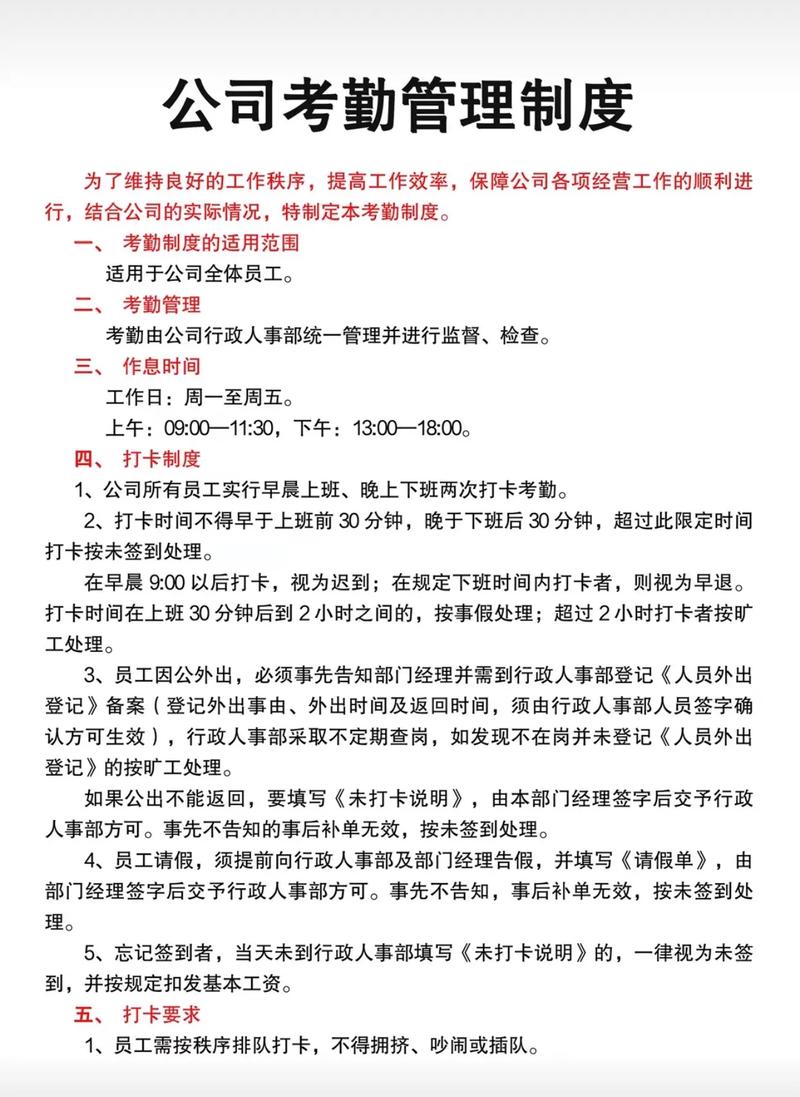
第二章 工作时间与考勤周期
第四条 工作时间
- 标准工时制:公司实行每周五天工作制,每日工作8小时。
- 夏季作息时间(6月1日-9月30日):
- 上午:08:30 - 12:00
- 下午:13:30 - 18:00
- 冬季作息时间(10月1日-次年5月31日):
- 上午:08:30 - 12:00
- 下午:13:00 - 17:30
- 夏季作息时间(6月1日-9月30日):
- 综合计算工时制:针对安保、工程维修、客服等需轮班或倒班的岗位,经劳动行政部门批准后,实行以月、季或年为周期的综合计算工时制,具体排班表由各部门负责人制定,并报人力资源部备案。
- 不定时工作制:针对公司中高层管理人员、外勤人员等因工作性质无法按标准时间衡量的岗位,经批准后实行不定时工作制,此类员工无需进行每日打卡,但仍需保证完成工作任务。
第五条 考勤周期 公司考勤周期为自然月,即每月1日至每月最后一日。

(图片来源网络,侵删)
第三章 考勤方式与打卡规定
第六条 考勤方式
- 指纹/人脸识别打卡:公司采用指纹/人脸识别系统进行考勤,所有员工(实行不定时工作制除外)上下班必须亲自打卡,记录出勤时间。
- 外勤签到:外勤人员需使用公司指定的移动办公APP(如钉钉、企业微信等)进行外勤定位签到,并注明工作地点和事由,无法定位的,需在规定时间内提交纸质《外勤工作单》,经部门负责人签字确认后,交人力资源部备案。
第七条 打卡纪律
- 亲自打卡:严禁员工代他人或请他人代打卡,一经发现,双方均按旷工一天处理,并视情节给予纪律处分。
- 按时打卡:员工应在规定上下班时间前/后5分钟内完成打卡,超过规定时间未打卡者,将按迟到或早退处理。
- 漏打处理:因个人原因(如忘记打卡、设备故障等)导致漏打卡的,员工须在当日内通过OA系统或向人力资源部提交《补卡申请单》,经部门负责人审批后,方可进行补卡,每月漏打卡累计不超过3次,超过次数按迟到处理。
- 严禁修改:任何人不得私自修改、删除或伪造考勤记录,违者将视为严重违纪,公司有权予以辞退。
第四章 假期管理规定
第八条 法定节假日 按照国家法定节假日执行,具体放假安排以公司发布的官方通知为准。
第九条 年休假

(图片来源网络,侵删)
- 员工连续工作满1年以上的,享受带薪年休假。
- 年休假天数根据累计工作年限确定:
- 累计工作已满1年不满10年的,年休假5天;
- 已满10年不满20年的,年休假10天;
- 已满20年的,年休假15天。
- 公司根据生产、工作的具体情况,并考虑员工本人意愿,统筹安排年休假,年休假一般应在当年内休完,不跨年度使用。
- 员工休年休假需提前3天提交申请,经部门负责人和人力资源部审批。
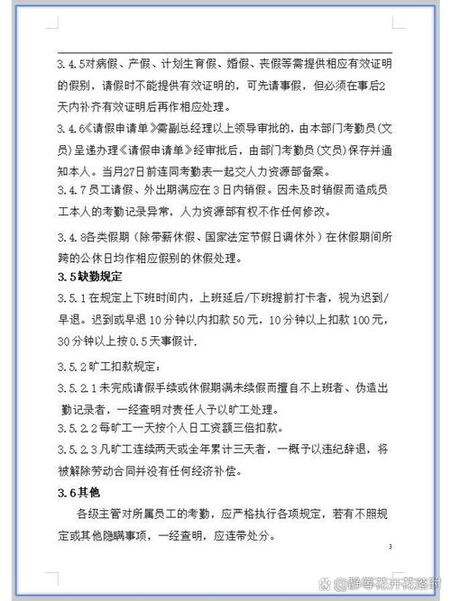
第十条 病假
- 员工因病需要治疗或休息,可请病假。
- 请病假需提供区级及以上医院开具的有效病假证明(含诊断书、病历、医疗费发票等),病假期间发放病假工资。
- 病假工资计算标准:
- 病假时间在医疗期内的,按当地最低工资标准的80%发放。
- 病假时间超过医疗期的,按国家及地方相关规定执行。
第十一条 事假
- 员工因个人私事必须占用工作时间处理的,可请事假。
- 事假为无薪假期,请事假需提前3天提交申请,经部门负责人批准,紧急情况须在事发当天补办手续。
- 事假全年累计一般不超过15天,特殊情况需报请总经理审批。
第十二条 婚假、产假、陪产假等
- 婚假:符合法定结婚条件的员工,给予3天婚假,晚婚(男满25周岁,女满23周岁)可额外增加婚假天数(具体按地方政策执行)。
- 产假:女员工生育享受98天产假,难产的,增加产假15天;生育多胞胎的,每多生育1个婴儿,增加产假15天,具体按国家及地方最新政策执行。
- 陪产假:男员工享受15天陪产假(具体按地方政策执行)。
- 丧假:员工直系亲属(父母、配偶、子女)去世,给予3天丧假,旁系亲属(祖父母、外祖父母、兄弟姐妹)去世,给予1天丧假。
- 请以上假期需提供相关证明材料(如结婚证、准生证、出生证明、死亡证明等),并提前提交申请。
第五章 迟到、早退、旷工处理
第十三条 迟到
- 未按规定时间上班,且在上班后30分钟内到岗者,视为迟到。
- 处罚:
- 每月迟到1-2次,每次扣除当日工资的10%。
- 每月迟到3次及以上(含3次),除扣除当日工资的10%外,当月全勤奖取消,并给予口头警告。
- 当月累计迟到超过5次,按旷工1天处理。
第十四条 早退
- 未按规定时间下班,且在下班前30分钟内离岗者,视为早退。
- 处罚:
- 每月早退1-2次,每次扣除当日工资的10%。
- 每月早退3次及以上(含3次),除扣除当日工资的10%外,当月全勤奖取消,并给予口头警告。
- 当月累计早退超过5次,按旷工1天处理。
第十五条 旷工
- 有以下情况之一者,视为旷工:
- 未办理任何请假手续或请假未获批准而擅自缺勤者;
- 请假期满未续假或续假未获批准而逾期不归者;
- 伪造、涂改、骗取病假、事假等证明者;
- 工作时间未经许可擅自离岗,且超过1小时者;
- 无故不参加公司或部门组织的会议、培训、集体活动者。
- 处罚:
- 旷工1天,扣除当日3倍工资,并取消当月全勤奖。
- 连续旷工3天或一个月内累计旷工5天及以上者,公司有权依据《劳动合同法》第三十九条第二款规定,立即解除劳动合同,且不支付任何经济补偿金。
第六章 考勤统计与监督
第十六条 考勤统计
- 人力资源部于每月最后一个工作日,导出系统考勤数据,并与各部门核对。
- 各部门负责人需对本部门员工的请假、外出、加班等情况进行审核确认。
- 人力资源部于次月5日前完成上月考勤统计,并作为核算工资、发放全勤奖、绩效考核的重要依据。
第十七条 全勤奖
- 公司设立全勤奖,奖励金额为[200元/月]。
- 当月无迟到、早退、病假、事假、旷工记录的员工,方可享受全勤奖。
- 当月有迟到、早退3次及以上,或任何病假、事假、旷工记录者,取消当月全勤奖。
第十八条 监督与申诉
- 公司各部门负责人为本部门考勤管理的第一责任人,负责监督本部门员工的考勤情况。
- 员工如对考勤结果有异议,可在考勤结果公示后3个工作日内,向人力资源部提出书面申诉,人力资源部将在5个工作日内予以复核并答复。
第七章 附则
第十九条 制度解释 本制度由公司人力资源部负责解释。
第二十条 制度生效 本制度自发布之日起正式施行,原有相关规定与本制度不一致的,以本制度为准。
第二十一条 修订 公司有权根据经营发展需要和国家政策变化,对本制度进行修订,修订后的制度将通过公司内部公告形式发布。
[XX物业服务有限公司] [人力资源部] [年]月[日]
配套表单(建议附在制度后)
- 《请假申请单》:包含请假人、部门、职位、请假类型、起止时间、事由、工作交接人、部门审批、人力资源部审批等栏目。
- 《外勤工作单》:包含外勤人、部门、外勤日期、外勤地点、外勤事由、预计返回时间、部门负责人签字等栏目。
- 《补卡申请单》:包含申请人、部门、日期、漏打卡原因、部门负责人审批等栏目。
版权声明:除非特别标注,否则均为本站原创文章,转载时请以链接形式注明文章出处。