XX物业公司保安行为规范(总则)
第一章 总则

(图片来源网络,侵删)
第一条 目的与依据 为规范本公司保安人员的职业行为,明确岗位职责,提升服务质量,树立公司良好形象,保障物业管理区域内业主、住户及使用人的人身、财产安全,维护公共秩序,根据《中华人民共和国治安管理处罚法》、《物业管理条例》及相关法律法规,结合公司实际情况,特制定本规范。
第二条 适用范围 本规范适用于本公司所有物业管理项目(包括但不限于住宅小区、商业写字楼、工业园区等)的全体保安人员。
第三条 基本原则
- 依法履职原则:一切行为必须在法律、法规和公司规章制度允许的范围内进行。
- 服务至上原则:以服务业主/住户为宗旨,提供安全、文明、高效的安保服务。
- 预防为主原则:加强巡查和防范,及时发现并消除安全隐患,将风险控制在萌芽状态。
- 文明礼貌原则:言行举止文明得体,尊重每一位业主、访客及同事。
- 团结协作原则:同事之间互相尊重、支持,共同维护团队形象和工作效率。
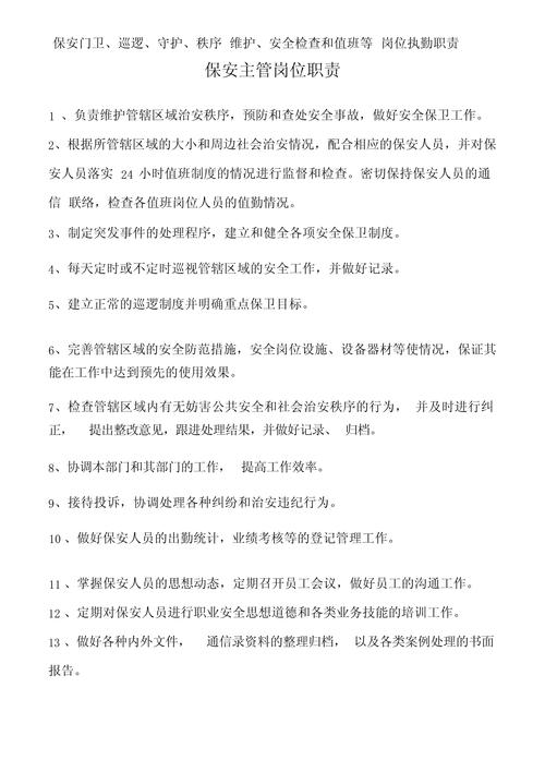
第二章 岗位职责

(图片来源网络,侵删)
第四条 门岗职责
- 形象岗:保持良好站姿、坐姿,着装整洁,精神饱满,树立小区/大厦第一道风景线。
- 车辆管理:指挥车辆有序进出、停放,禁止占用消防通道和主干道,对违规车辆进行劝阻和记录。
- 人员出入管理:对进入小区/大厦的人员进行必要的询问、登记,对可疑人员提高警惕。
- 物品出入管理:对大件物品、装修材料等出入门岗进行查验、登记,防止小区/大厦财物流失。
- 应急响应:遇有突发事件,立即按预案报告并采取初步控制措施。
第五条 巡逻岗职责
- 定时定点巡逻:按照规定路线和时间对公共区域、消防设施、监控盲区等进行不间断巡查。
- 安全隐患排查:检查消防器材是否完好有效、公共设施是否损坏、有无漏水漏电、有无可疑人员或物品等。
- 秩序维护:及时劝阻在公共区域的不文明行为,如乱扔垃圾、高空抛物、违规遛狗、大声喧哗等。
- 突发事件处置:在巡逻中发现火情、盗窃、斗殴等突发事件,第一时间报告并采取相应措施。
- 记录与报告:认真填写《巡逻记录表》,对发现的问题和处理情况进行详细记录。
第六条 监控岗职责
- 24小时值守:确保监控中心24小时有人在岗,密切关注监控屏幕,不脱岗、不睡岗。
- 实时监控:熟练操作监控系统,对重点区域进行实时监控,发现异常情况立即通过对讲机通知巡逻岗或门岗前往核实。
- 信息保密:严禁向无关人员泄露监控内容,严禁私自录制、传播监控视频。
- 录像管理:按规定对监控录像进行备份、存档,并确保录像资料的完整性和可用性。
- 设备维护:负责监控设备的日常检查,发现故障及时上报并协助维修。
第七车场岗职责

(图片来源网络,侵删)
- 车辆引导:引导车辆有序进入车位,提高车位利用率。
- 收费管理:严格按照公司规定标准进行车辆收费,开具正规票据,做到账实相符。
- 车辆安全:关注场内车辆安全,防止车辆被刮擦、盗窃。
- 应急处理:处理场内车辆刮蹭、漏油等突发情况,并协助车主联系保险公司。
第三章 行为规范
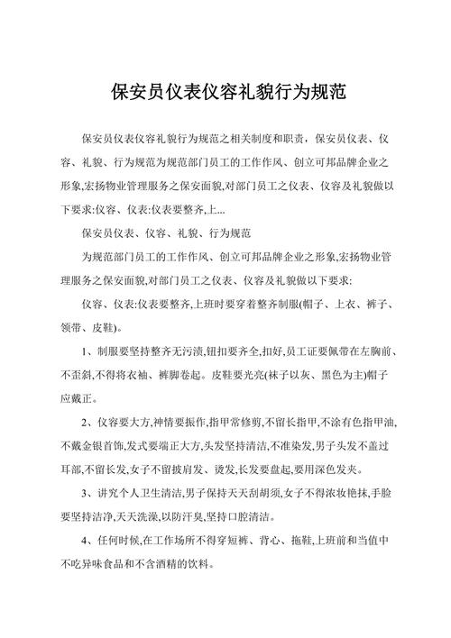
第八条 仪容仪表规范
- 着装:按规定统一穿着保安制服,佩戴工作证,保持制服干净、整洁、无污渍、无破损。
- 仪容:头发整齐,不留长发、怪发、染发;男性不留胡须,女性化淡妆,不佩戴夸张饰物。
- 姿态:站姿挺拔,坐姿端正,行走稳健,在岗期间精神饱满,不得有勾肩搭背、倚靠物品、插兜等不雅姿态。
第九条 言行举止规范
- 文明用语:接待业主/访客时,应主动问好,使用“您好”、“请”、“谢谢”、“对不起”、“再见”等文明用语。
- 态度和蔼:对待业主/访客的询问,要耐心解答,不得与业主/访客发生争执或使用粗俗、侮辱性语言。
- 沟通技巧:遇有业主/住户不理解或不配合时,应保持冷静,以理服人,必要时请主管或客服介入协调。
- 严禁行为:严禁在岗位上吸烟、吃零食、玩手机、看书、听音乐、睡觉、聚众聊天等与工作无关的行为。
第十条 职业道德规范
- 廉洁自律:严禁利用职务之便索要、收受业主/住户或客户的财物、礼品、红包,严禁与业主/住户发生任何形式的金钱交易。
- 诚实守信:实事求是地反映工作情况,不得弄虚作假、隐瞒不报。
- 尊重隐私:不得随意打探、泄露业主/住户的个人隐私信息。
- 见义勇为:在保障自身安全的前提下,勇于同违法犯罪行为作斗争,积极救助遇险人员。
第四章 应急处置流程
第十一条 火灾处置
- 发现火情,立即按下手动报警器,通过对讲机向监控中心和当班班长报告,说明火情位置、燃烧物类型。
- 在确保自身安全的前提下,使用就近的灭火器材进行初期扑救。
- 引导楼内人员沿消防通道有序疏散,切勿乘坐电梯。
- 保持通讯畅通,听从指挥,配合消防部门开展工作。
第十二条 盗窃/可疑人员处置
- 发现可疑人员或盗窃行为,应立即隐蔽跟踪,确认情况后通过对讲机报告监控中心和巡逻岗,报告位置、人数、体貌特征。
- 在增援人员到达前,不要贸然上前,避免打草惊蛇。
- 多个岗位形成合围,在确保安全的情况下进行盘问和控制。
- 如对方持械或负隅顽抗,应以自身安全为重,紧守岗位,等待公安机关处理。
第十三条 斗殴/群体事件处置
- 立即通过对讲机报告监控中心和班长,说明事件地点、规模、有无人员受伤。
- 第一时间到达现场,劝阻双方停止冲突,将无关人员疏散,防止事态扩大。
- 如有人员受伤,立即拨打120急救电话,并协助医护人员救治。
- 保护好现场,等待公安机关处理,不随意发表评论,不偏袒任何一方。
第十四条 自然灾害处置
- 接到台风、暴雨等预警信息后,立即按预案检查门窗、排水系统、高空悬挂物等。
- 在灾害期间,加强巡逻,及时排除险情,通知业主/住户做好防范。
- 灾后协助清理现场,检查设施设备受损情况。
第五章 纪律与奖惩
第十五条 奖励 对在工作中表现突出,有下列情况之一者,公司将给予表彰或奖励:
- 成功预防或制止重大安全事故、刑事案件发生的。
- 拾金不昧,为公司或业主挽回重大损失的。
- 在抢险救灾、见义勇为等事件中表现突出的。
- 多次受到业主/住户书面或口头表扬的。
- 提出合理化建议并被采纳,产生良好效益的。
第十六条 处罚 对违反本规范者,公司将视情节轻重给予处罚:
- 警告/通报批评:适用于初次违反,情节轻微者。
- 罚款:适用于多次违反或造成一定经济损失者。
- 记过/降职:适用于严重违反规定,造成不良影响或较大损失者。
- 辞退:适用于严重违反国家法律法规、公司规章制度,或给公司造成重大声誉及经济损失者。
- 移交司法机关:适用于利用职务之便进行违法犯罪活动者。
第六章 附则
第十七条 本规范由公司安保部负责解释和修订。 第十八条 各项目可根据本规范,结合自身实际情况制定实施细则。 第十九条 本规范自发布之日起施行。
使用建议:
- 培训:新员工入职时必须进行此规范的系统培训,老员工应定期进行复训和考核。
- 公示:将此规范在保安室、员工通道等区域进行公示,方便随时查阅。
- 监督:安保主管和项目经理应加强对保安人员日常行为的监督和检查。
- 更新:根据法律法规变化和公司发展,定期对本规范进行评估和更新。
版权声明:除非特别标注,否则均为本站原创文章,转载时请以链接形式注明文章出处。