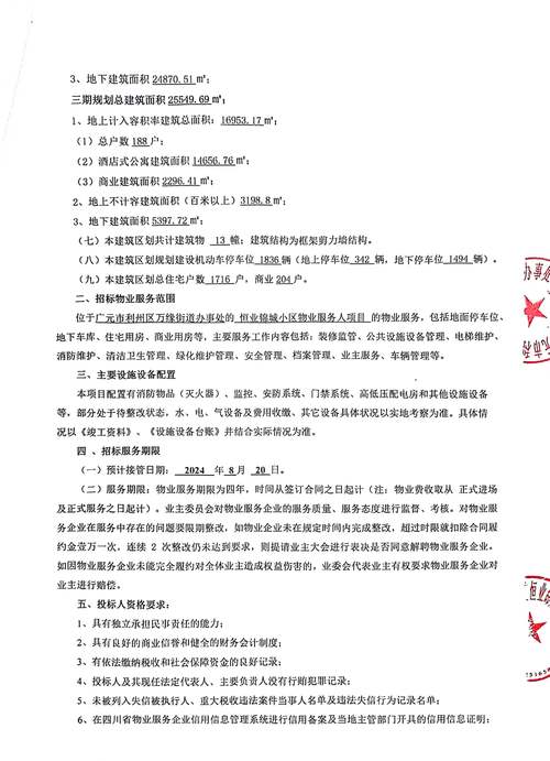
“长沙九峰物业” 这个名称通常指代 长沙九峰物业服务有限公司,这家公司本身是物业管理服务的提供商(乙方),而不是一个需要被管理的物业项目(甲方)。

当您看到“长沙九峰物业招标公告”时,通常有以下两种可能的情况:
- 九峰物业作为招标方(甲方),为旗下管理的某个新项目或特定服务进行分包招标。 这是最常见的情况,九峰物业可能会将保安、保洁、绿化、工程维修等专项服务,或者某个新接管项目的整体管理服务,拿出来进行招标,寻找更优秀的合作方。
- 其他业主单位(如开发商、业委会)为某个项目招标,而九峰物业作为潜在投标方之一参与竞标。 在这种情况下,招标公告的发布方是业主单位,而不是九峰物业。
为了帮助您找到最相关的信息,我将从这两个角度分别提供查找方法和示例公告模板。
查找“长沙九峰物业”发布的招标公告(作为甲方)
这种公告通常发布在九峰物业自己的官网、官方微信公众号,或者专业的招标采购平台上。
如何查找:
-
访问长沙九峰物业官网或公众号:
(图片来源网络,侵删)- 官网: 搜索“长沙九峰物业”,进入其官方网站,通常在“新闻动态”、“招采公告”或“合作加盟”等栏目下可以找到。
- 微信公众号: 关注其官方微信公众号,在菜单栏或历史消息中搜索“招标”、“采购”等关键词。
-
访问专业招标采购平台:
- 这是最主要的渠道,大型物业公司通常会通过这些平台发布正式的招标信息。
- 常用平台:
- 中国招标投标公共服务平台
- 采招网
- 千里马招标网
- 中国采购与招标网
- 搜索方法: 在这些网站的搜索框中输入 “长沙九峰物业” 或 “九峰物业”,并选择“招标公告”类别。
-
关注行业媒体:
一些物业管理行业的垂直媒体也会转载相关招标信息。
示例公告模板(九峰物业作为招标方):
长沙九峰物业服务有限公司关于 [项目名称] 专项服务分包招标公告 节选:

招标条件 本招标项目 [项目名称,XX大厦保洁服务] 已由招标人批准建设,项目业主为 [项目业主名称],招标人为长沙九峰物业服务有限公司,项目已具备招标条件,现对该项目的 [服务内容,日常保洁服务] 进行公开招标。
项目概况与招标范围
- 项目名称: [XX大厦日常保洁服务项目]
- 项目地点: [长沙市雨花区XX路XX号]
- 包括但不限于大厦大堂、走廊、电梯、卫生间、地下车库等公共区域的日常清洁、垃圾清运、消毒等。
- 服务期限: 自合同签订之日起 [1年]。
- 质量要求: 符合国家及地方相关清洁卫生标准,并满足招标人提出的具体服务要求。
投标人资格要求
- 1 具有独立法人资格,持有有效的营业执照。
- 2 具有相应的服务资质和经验,近三年内至少具有 [2个] 类似项目的服务业绩。
- 3 具有良好的商业信誉和健全的财务会计制度。
- 4 本项目不接受联合体投标。
招标文件的获取
- 1 凡有意参加投标者,请于 [XXXX年XX月XX日] 至 [XXXX年XX月XX日] (法定公休日、法定节假日除外),每日上午 [9:00] 至 [12:00],下午 [14:00] 至 [17:00](北京时间,下同),在 [获取地点,长沙市XX区XX路XX号九峰物业总部] 持法定代表人身份证明、授权委托书、营业执照副本复印件购买招标文件。
- 2 招标文件每套售价 [500] 元,售后不退。
投标文件的递交
- 1 投标文件递交的截止时间(投标截止时间,下同)为 [XXXX年XX月XX日 XX时XX分]。
- 2 逾期送达的或者未送达指定地点的投标文件,招标人不予受理。
联系方式
- 招标人:长沙九峰物业服务有限公司
- 地 址:[公司详细地址]
- 联 系 人:[张先生/李女士]
- 联系电话:[0731-XXXXXXXX]
- 电子邮箱:[zhaobiao@jiufengwy.com]
查找其他单位为“九峰”相关项目发布的招标公告(九峰物业作为潜在投标方)
这种情况通常是开发商或业委会为某个名为“九峰”的楼盘(如“九峰小区”、“九峰山一号院”等)寻找物业管理公司。
如何查找:
-
访问政府或公共资源交易中心网站:
- 这类官方项目招标,必须在指定的公共平台发布。
- 常用平台:
- 湖南省公共资源交易中心
- 长沙市公共资源交易中心
- 项目所在区(如岳麓区、芙蓉区、雨花区等)的公共资源交易中心网站。
- 搜索方法: 在网站的“政府采购工程”、“物业管理服务”等栏目中,使用关键词 “九峰”、“物业管理” 进行搜索。
-
关注项目开发商的官方渠道:
如果知道该楼盘的开发商是谁(可能是“长沙某地产公司”),可以关注该开发商的官网或公众号,有时会提前预告或发布招标信息。
示例公告模板(其他单位作为招标方):
[长沙XX房地产开发有限公司/长沙市XX区XX街道XX社区居民委员会] [九峰小区] 物业管理服务项目招标公告 节选:
招标条件 本招标项目 [九峰小区] 物业管理服务项目(项目编号:XXXX)已由 [批准机关名称] 批准建设,项目业主为 [招标人名称],招标代理机构为 [招标代理公司名称],项目资金来自 [资金来源],项目出资比例为 [100%],项目已具备招标条件,现对该项目的物业管理服务进行公开招标。
项目概况与招标范围
- 项目名称: 九峰小区物业管理服务项目
- 物业类型: 住宅小区
- 坐落位置: [长沙市XX区XX街道]
- 建筑面积: [约20万平方米]
- 招标范围: 包括该小区的共用部位、共用设施设备的日常维修、养护和管理,公共区域的卫生保洁、公共秩序维护、绿化养护、车辆管理及社区文化服务等。
投标人资格要求
- 1 具有独立法人资格,持有有效的《物业服务企业资质证书》(若仍有要求)或市场监督管理局颁发的营业执照。
- 2 具备管理类似规模住宅小区的经验。
- 3 ...(其他资格要求)...
招标文件的获取
- 1 凡有意参加投标者,请于 [XXXX年XX月XX日] 至 [XXXX年XX月XX日] 在 [湖南省/长沙市公共资源交易中心网站] 下载招标文件。
联系方式
- 招标人:[长沙XX房地产开发有限公司/长沙市XX区XX街道XX社区居民委员会]
- 招标代理:[XX工程咨询有限公司]
- ...(联系方式)...
总结与建议
-
明确您的目的:
- 如果您是想给九峰物业提供分包服务(比如您是保洁公司),请重点查找情况一的公告。
- 如果您是想竞标成为某个新楼盘的物业管理公司,请重点查找情况二的公告。
-
关键词搜索:
在搜索时,除了“长沙九峰物业招标”,也可以尝试“九峰 物业 招标”、“九峰小区 物业 招标”等组合关键词。
-
核实信息:
- 所有招标公告都以官方发布平台(如政府网站、大型招标网、公司官网)的信息为准,警惕非官方渠道发布的虚假信息。
-
直接咨询:
如果找不到相关信息,可以尝试直接拨打长沙九峰物业官网或其总部的公开电话进行咨询,询问近期是否有相关招标计划。