物业管理与服务质量标准(范本)
第一章 总则
1 目的与依据 为规范本物业的物业管理与服务行为,明确服务内容与质量要求,提升业主/用户的居住与使用体验,保障物业的保值增值,特制定本标准,本标准依据《中华人民共和国民法典》、《物业管理条例》等国家相关法律法规,并结合本物业的实际情况制定。

2 适用范围 本标准适用于 [物业公司名称] 对 [物业名称](以下简称“本物业”)的全体业主、用户及物业使用人。
3 基本原则
- 以人为本,服务至上:以业主/用户的需求为中心,提供主动、热情、周到的服务。
- 专业规范,精细管理:采用标准化、专业化的管理方法,确保服务流程清晰、操作规范。
- 安全第一,预防为主:将安全管理置于首位,建立健全安全防范体系,杜绝重大安全事故。
- 绿色环保,持续改进:推行节能降耗和环境保护措施,并根据业主反馈和行业发展,持续优化服务质量。
第二章 通用服务标准
1 仪容仪表
- 着装:统一、整洁、规范,佩戴工牌,工牌位置统一。
- 仪容:精神饱满,面容清洁,男性不留长发、胡须,女性化淡妆,不佩戴夸张饰物。
- 行为举止:站姿、坐姿端正,举止得体,行为文明。
2 服务礼仪

- 语言规范:使用“您好、请、谢谢、对不起、再见”等文明用语,与业主/用户沟通时,应使用普通话,语气温和、耐心、清晰。
- 行为规范:主动问好,微笑服务,与业主/用户同行时,应让业主/用户走在内侧,进入业主/用户家门前,必须先敲门,得到允许后方可进入。
- 电话礼仪:电话铃响三声内接听,自报家门(“您好,[物业名称]服务中心”),通话结束等对方先挂断或礼貌道别。
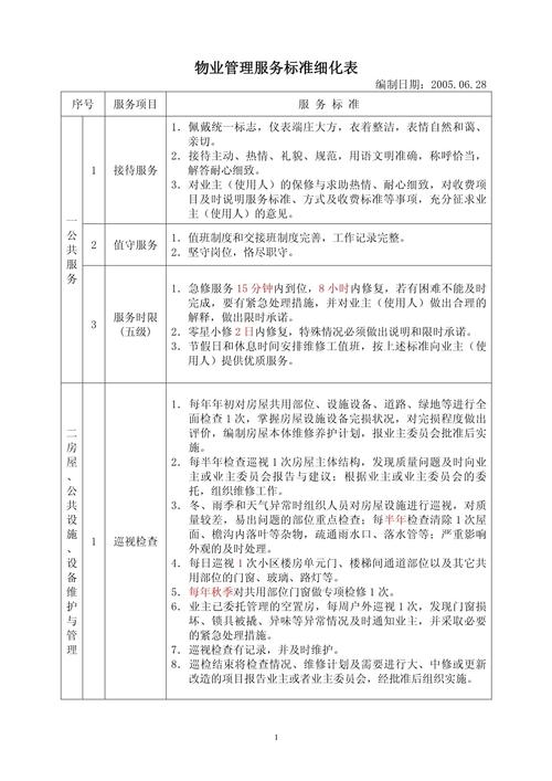
3 服务响应时限 | 服务类别 | 服务内容 | 响应时限 | 备注 | | :--- | :--- | :--- | :--- | | 紧急报修 | 漏水、断电、燃气泄漏、电梯困人等 | 5分钟内到达现场,15分钟内采取应急措施 | 24小时热线 | | 一般报修 | 水电、门窗、公共设施等非紧急故障 | 30分钟内响应,2小时内到达现场 | 非工作时间可适当延长 | | 咨询投诉 | 政策咨询、意见反馈、投诉 | 工作时间内10分钟内响应,24小时内给出初步处理意见 | | | 日常服务 | 钥匙托管、物品借用、通知传达 | 即时响应或按约定时间 | |
4 沟通与反馈
- 建立多渠道沟通平台(如服务中心、电话、微信群、APP、意见箱等)。
- 定期发布《物业工作简报》或通过公告栏公示重要信息。
- 每年至少组织1-2次业主恳谈会或满意度调查,并根据结果制定改进计划。
第三章 分项服务质量标准
1 房屋共用部位、共用设施设备维护与管理
| 维护对象 | 质量标准 | 频率要求 |
|---|---|---|
| 建筑主体结构 | 无结构性安全隐患,外墙、屋顶无渗漏。 | 每季度巡查,每年全面检查。 |
| 楼道、楼梯间 | 地面干净,墙面、扶手无污渍、无乱涂乱画,照明、声控开关正常。 | 每日清洁,每周巡查。 |
| 电梯 | 年检合格,运行平稳,轿厢内干净整洁,紧急呼叫装置、对讲系统24小时畅通。 | 每日巡查,专业维保单位按合同进行月度/季度/年度维保。 |
| 供水供电系统 | 水泵、水箱、配电房、管网运行正常,无“跑冒滴漏”,供水水质符合国家标准。 | 每日巡查,定期维护保养。 |
| 消防系统 | 消防栓、灭火器、烟感、喷淋、报警系统、应急照明、疏散指示标志等完好有效,通道畅通。 | 每月巡查,每年年检。 |
| 公共照明 | 楼道、园区路灯、草坪灯等完好率98%以上,无长明灯。 | 每日巡查,坏灯24小时内更换。 |
| 安防系统 | 监控摄像头、门禁系统、周界报警系统运行正常,录像保存时间不少于30天。 | 每日巡查,定期测试。 |
2 公共秩序维护与安全管理 | 质量标准 | | :--- | :--- | | 门岗管理 | 对外来人员、车辆进行询问、登记;对大件物品搬出进行核实;引导车辆有序停放。 | | 巡逻管理 | 按规定路线和时间进行巡逻,重点区域(如车场、设备房、偏僻角落)增加巡逻频次,做好巡逻记录。 | | 车辆管理 | 地面划线清晰,标识明确,车辆停放有序,消防通道、主干道无堵塞,制定停车管理制度并公示。 | | 监控中心 | 24小时双人值班,密切关注监控画面,发现异常情况立即通过对讲机通知巡逻岗前往处理,并做好记录。 | | 应急预案 | 制定火灾、防汛、停电、电梯困人等突发事件应急预案,并每年至少组织1次演练。 |

3 环境卫生与绿化养护 | 质量标准 | 频率要求 | | :--- | :--- | :--- | | 公共区域清洁 | 大堂、走廊、电梯轿厢、楼梯间等每日清洁至少1次,地面光洁,无杂物、无污渍。 | 每日清洁 | | 垃圾处理 | 垃圾日产日清,垃圾桶(站)周边干净无异味,定期进行消杀。 | 每日清运,每日清洁 | | 园区道路 | 道路及地面无垃圾、无积水、无油污。 | 每日清扫 | | 楼道保洁 | 扶手、门、窗、玻璃等每周清洁1次,保持干净明亮。 | 每周清洁 | | 绿化养护 | 植物生长良好,无病虫害,无枯枝死叶,草坪平整,定期修剪、施肥、浇水。 | 根据季节和植物特性进行日常养护 |
4 客户服务与社区文化 | 质量标准 | | :--- | :--- | | 服务中心 | 办公环境整洁,资料摆放有序,接待人员热情周到,业务办理高效。 | | 档案管理 | 建立完善的业主档案、设备档案、维修档案等,确保信息准确、完整、保密。 | | 便民服务 | 提供有偿或无偿的便民服务,如:代收快递、家政中介、便民工具借用等。 | | 社区文化活动 | 每年至少组织2-3次形式多样的社区文化活动(如节日庆祝、兴趣小组、健康讲座等),营造和谐社区氛围。 |
第四章 质量监督与持续改进
1 内部检查
- 日检:各部门主管每日对负责区域进行巡查,记录问题并整改。
- 周检:项目经理或品质主管每周组织一次全面检查,通报情况。
- 月检/季检:公司品质部门每月或每季度对各项目进行服务质量考评。
2 外部监督
- 业主满意度调查:每年至少进行一次,调查结果作为服务质量评价的重要依据。
- 意见箱与投诉处理:设立意见箱,公开投诉电话和邮箱,对所有投诉实行“首问负责制”,做到100%受理、100%跟进、100%反馈。
- 业主委员会监督:主动接受业委会的监督,定期汇报工作,听取意见。
3 持续改进机制
- 对检查、调查中发现的问题,建立《不合格项处理单》,明确责任人、整改措施和完成时限。
- 定期召开服务质量分析会,总结经验,分析问题,制定预防措施和改进计划。
- 引入新技术、新方法,不断提升管理效率和服务水平。
第五章 附则
1 本标准由 [物业公司名称] 负责解释。 2 本标准自 [XXXX年XX月XX日] 起生效。
使用建议:
- 定制化:此范本为通用模板,请务必根据您物业的实际情况进行修改,高端住宅可能需要增加“私人管家”、“会所服务”等标准;商业物业则需要强调“招商协助”、“业态协调”等。
- 量化指标:尽可能将标准量化,如“完好率98%”、“每日清洁1次”、“响应时间5分钟”,这比模糊的“保持良好”更具操作性。
- 公示与培训:将最终确定的标准向全体员工公示,并进行系统培训,确保人人知晓、人人执行。
- 动态更新:市场和业主需求在不断变化,建议每年对本标准进行一次回顾和修订。