[小区名称] 物业公司装修管理方案
第一章 总则
第一条 目的与依据 为规范本小区/大厦业主(或使用人,下同)的室内装修行为,保障房屋建筑结构安全和公共设施完好,维护全体业主的共同利益和公共秩序,营造安全、文明、和谐的居住环境,根据《中华人民共和国民法典》、《物业管理条例》、《住宅室内装饰装修管理办法》等相关法律法规,并结合本小区/大厦实际情况,特制定本方案。

第二条 适用范围 本方案适用于本小区/大厦内所有业主、住户、装修施工单位及其相关人员,凡在本小区/大厦内进行室内装修(包括二次装修、维修改造等)的单位和个人,均须遵守本方案。
第三条 管理原则 装修管理遵循“预防为主、服务与监管并重、安全第一、规范有序”的原则,旨在为业主提供便捷、高效的装修服务,同时确保装修过程合法、合规、安全。
第二章 管理机构与职责
第四条 管理机构 由物业服务中心工程部、客服部、秩序维护部(安保部)、环境管理部(保洁部)共同组成装修管理小组,由项目经理/物业经理统一领导。
第五条 各部门职责

-
客服部(牵头部门):
- 负责装修申请的受理、资料审核、流程引导。
- 与业主/装修单位签订《室内装修管理服务协议》。
- 负责装修押金的收取与退还工作。
- 建立和管理装修档案,包括申请表、图纸、协议等。
- 负责向业主及装修单位进行装修前的告知和宣传。
- 受理和处理业主关于装修的投诉与建议。
-
工程部(技术监管部门):
- 负责审核装修设计方案和施工图纸,重点审核涉及房屋结构、承重墙、管线、水电等安全部分。
- 负责装修期间的日常巡查,监督施工方是否按图施工、是否遵守管理规定。
- 负责装修期间临时用水、用电的审批、接驳与管理工作。
- 负责对装修工程中涉及公共设施、公共区域的改动进行审批和监督。
- 负责装修完毕后的初步验收(水电、防水等)。
-
秩序维护部(安全保障部门):
- 负责装修人员、材料、车辆的进出管理,办理《出入证》。
- 负责装修期间的消防安全巡查,监督动火作业的审批与现场监护。
- 维护装修期间的公共秩序,防止噪音、粉尘扰民,制止违规行为。
- 管理装修垃圾的清运时间和路线,确保通道畅通。
-
环境管理部(现场维护部门):
(图片来源网络,侵删)- 负责公共区域的保洁工作,及时清理装修过程中散落的垃圾和粉尘。
- 监督装修垃圾袋装化,并按规定时间、地点进行清运。
- 协助维护电梯等公共设施在装修期间的使用秩序和清洁。
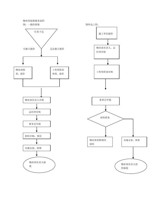
第三章 装修申请与审批流程
第六条 装修申请 业主或其委托的装修单位在装修前,须向物业客服部提交以下资料:
- 《装修申请表》(业主及装修单位双方签字)。
- 业主身份证、房产证(或购房合同)复印件。
- 装修单位营业执照、资质证书复印件(加盖公章),以及施工负责人和现场负责人的身份证复印件及联系方式。
- 装修设计方案、施工图纸(包括平面布局图、水电改造图、立面图等),图纸需清晰标明墙体改动、承重结构、管线走向等关键信息。
- 《室内装修管理服务协议》(一式两份,业主与物业各执一份)。
第七条 资料审核与审批
- 客服部初审: 收齐资料后,1个工作日内进行初步审核,检查资料是否齐全。
- 工程部技术审核: 客服部将图纸转交工程部,工程部在3个工作日内进行技术审核,重点关注:
- 是否擅自变动房屋建筑主体和承重结构。
- 是否违规搭建建筑物、构筑物。
- 是否违规改变房屋外立面。
- 是否损坏房屋原有节能设施、侵害其他业主合法权益。
- 水电改造方案是否符合安全规范。
- 审批反馈: 审核通过后,客服部通知业主/装修单位前来签订协议、缴纳押金,并发放《装修许可证》和《施工人员出入证》,审核不通过的,工程部需书面说明原因,并提出修改建议。
第四章 装修过程管理规定
第八条 施工时间管理
- 允许施工时间: 工作日 上午 8:00 - 12:00,下午 14:00 - 18:00。
- 禁止施工时间: 法定节假日、周末全天;每日中午12:00-14:00、晚上18:00至次日8:00。
- 特殊情况: 如需在禁止时间进行施工(如赶工期),必须提前向物业提出书面申请,经周边受影响业主签字同意并报物业批准后方可进行,且必须采取有效降噪措施。
第九条 施工人员管理
- 所有施工人员必须凭物业核发的《施工人员出入证》进出小区/大厦,并佩戴于胸前。
- 装修单位须对施工人员的行为负责,严禁在小区内酗酒、赌博、寻衅滋事。
- 施工人员不得在装修户内留宿,不得使用业主家的水电资源(除非业主书面同意并已办理临时水电手续)。
- 施工人员须遵守小区各项管理规定,爱护公共设施,保持公共区域整洁。
第十条 施工现场管理
- 安全防护: 装修单元门口必须张贴《装修许可证》,施工现场必须配备至少2个有效、合格的灭火器,易燃易爆材料(如油漆、稀料)必须单独存放于阴凉通风处,远离火源。
- 成品保护: 业主需自行或督促装修单位对入户门、地板、墙面、窗户等已有设施进行有效包裹和保护,防止污染和损坏。
- 垃圾管理:
- 装修垃圾必须袋装化,不得与生活垃圾混放。
- 堆放于指定位置(如单元门口或物业指定地点),不得占用消防通道、公共走廊和电梯。
- 必须由具备资质的清运公司清运,并按规定时间(如晚上8点后或早上8点前)运出小区。
- 噪音与粉尘控制:
- 进行电锤、切割机等高噪音作业时,应关闭门窗,并尽量安排在允许施工时段内。
- 施工区域地面应铺设防尘布,及时清理粉尘,不得向窗外、楼下抛掷任何物品。
- 水电管理:
- 严禁私接乱拉电线,不得超负荷用电。
- 如需进行水电改造,必须办理临时用水用电手续,施工完毕后由物业工程部检查并恢复。
第十一条 禁止行为
- 严禁擅自改动或损坏房屋的承重墙、梁、柱、板等主体结构。
- 严禁在外墙、阳台、露台、屋顶搭建构筑物或改变其原有用途。
- 严禁将雨水管、排污管用作排污或排水以外的用途。
- 严禁改动燃气管道、管道井、烟道等公共设施。
- 严禁将废料、杂物、垃圾投入下水道。
- 严禁在公共区域(楼道、电梯、绿地等)堆放、加工装修材料。
- 严禁高空抛物。
第五章 装修验收与押金退还
第十二条 装修验收
- 业主自验: 装修完工后,业主(或装修单位)首先进行自验。
- 物业初验: 业主向物业客服部申请验收,客服部组织工程、秩序、环境等部门进行联合初验,重点检查:
- 是否存在违反本方案规定的装修行为(尤其是结构改动)。
- 施工现场是否已清理干净,垃圾是否已清运完毕。
- 临时水电是否已切断并恢复。
- 消防设施是否完好。
- 问题整改: 对于初验中发现的问题,物业将向业主/装修单位出具《整改通知书》,限期整改。
- 最终验收: 问题整改完毕后,物业进行最终验收,确认合格后,在《装修验收单》上签字盖章。
第十三条 押金退还
- 业主凭签字盖章的《装修验收单》到客服部办理押金退还手续。
- 物业将在15个工作日内,在确认无任何违规、无公共设施损坏、无拖欠相关费用(如水电费、垃圾清运费)后,将装修押金无息退还给业主。
- 如有损坏公共设施或违反规定行为,物业将从押金中扣除相应赔偿款或违约金,余额退还;押金不足以抵扣的,业主需另行补足。
第六章 附则
第十四条 违规处理
- 对于违反本方案的业主或装修单位,物业有权采取以下措施:
- 口头警告,责令立即整改。
- 出具《整改通知书》,限期整改并处以相应罚款(在押金中扣除)。
- 情节严重或拒不整改的,物业有权暂停其施工,并上报相关行政主管部门。
- 因装修行为造成其他业主或公共设施损失的,由责任方承担全部赔偿责任。
- 若因违规装修导致严重安全事故,相关责任方将承担法律责任。
第十五条 解释权 本方案的最终解释权归[小区名称]物业服务中心所有。
第十六条 生效日期 本方案自发布之日起正式施行,以往相关规定与本方案不符的,以本方案为准。
[小区名称] 物业服务中心 [年]年[月]月[日]