物业保洁员工综合培训方案
培训总目标
通过系统化培训,使新员工快速掌握岗位所需的知识和技能,使老员工巩固并提升专业水平,最终实现以下目标:

(图片来源网络,侵删)
- 标准化: 统一清洁标准、流程和方法,确保服务质量的一致性。
- 专业化: 掌握专业的清洁工具、药剂使用方法和技巧,提升清洁效果。
- 高效化: 优化工作流程,提高工作效率,降低运营成本。
- 职业化: 培养员工的责任心、服务意识和安全意识,树立良好职业形象。
培训对象
- 新入职保洁员工
- 在职保洁员工(定期复训和技能提升)
- 领班/主管(侧重管理和培训技巧)
培训核心模块
入职引导与企业文化 (适用于新员工)
- 公司/项目介绍:
- 公司发展历程、企业文化、核心价值观。
- 所服务项目的具体情况(如小区、写字楼、商场),项目特色和管理要求。
- 规章制度:
- 劳动纪律: 考勤、请假、着装仪容仪表、行为规范。
- 奖惩制度: 明确奖励和处罚条款。
- 保密协议: 不得泄露业主/客户信息和公司商业机密。
- 组织架构与沟通:
- 介绍保洁部组织架构、直接上级和同事。
- 明确汇报流程和沟通渠道(如微信群、对讲机)。
- 职业素养与心态:
- 服务意识: 理解保洁工作“创造美好生活环境”的价值。
- 责任心: “我的区域我负责”,主动发现问题并及时处理。
- 团队协作: 与同事、其他部门(如保安、工程、客服)的良好配合。
专业知识与理论基础 (适用于所有员工)
- 清洁基础知识:
- 污垢的分类: 尘土、油污、水垢、锈渍、胶渍等。
- 清洁的原理: 物理清洁(擦拭、冲洗)、化学清洁(使用清洁剂溶解污垢)。
- 颜色识别系统: 了解不同颜色抹布、地拖的用途(如:红色-卫生间,蓝色-公共区域,黄色-厨房/餐厅,绿色-玻璃/镜面),防止交叉污染。
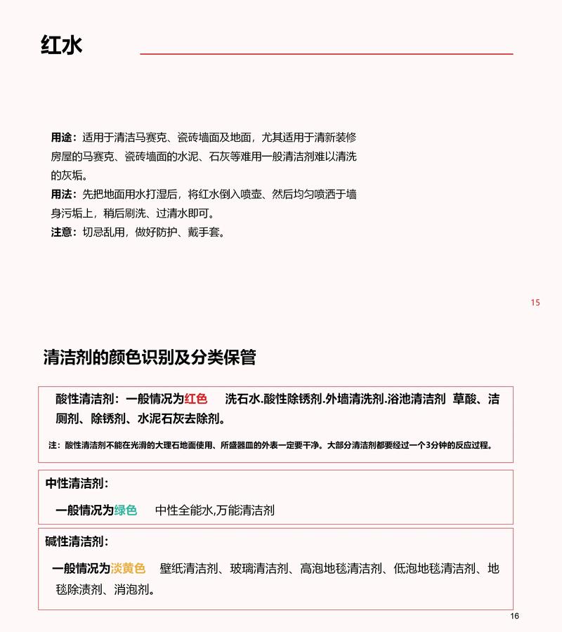
- 清洁剂与工具认知:
- 常用清洁剂:
- 中性清洁剂: 用于日常地面、墙面清洁。
- 酸性清洁剂: 用于去除水垢、锈渍(如洁厕灵),强调安全操作。
- 碱性清洁剂: 用于去除油污(如厨房清洁剂)。
- 消毒剂: 用于卫生间、门把手等高频接触区域的杀菌消毒。
- 玻璃清洁剂: 用于清洁镜面、玻璃。
- 家具/木器蜡: 用于保养木质家具和地板。
- 安全注意事项: 了解清洁剂的成分、毒性、腐蚀性,以及如何正确稀释、使用和储存。
- 常用清洁工具:
- 手动工具: 抹布、地拖、尘推、玻璃刮、鸡毛掸子、刷子、水桶等。
- 设备工具: 洗地机、吸水机、高压水枪、抛光机等。
- 工具维护: 如何清洗、晾干、存放和更换工具配件。
- 常用清洁剂:
实操技能培训 (核心模块)
- 个人防护:
正确佩戴和使用个人防护用品,如橡胶手套、口罩、工作服、防滑鞋。
- 标准清洁流程:
- “由上至下,由里至外”原则: 避免重复污染。
- “先干后湿”原则: 先用干布/尘推除尘,再用湿布擦拭。
- 各区域清洁标准与技巧:
- 大堂/公共区域:
- 尘推地面操作(推尘路线、力度)。
- 墙面、指示牌、信报箱的除尘。
- 门窗玻璃、镜面的清洁(无水痕、无手印)。
- 金属扶手、开关面板的擦拭。
- 卫生间清洁:
- 流程: 清倒垃圾 -> 挂上“正在清洁”牌 -> 厕便器清洁(消毒) -> 洗手台、面盆清洁 -> 镜面清洁 -> 地面清洁(干燥防滑) -> 补充卫生纸、洗手液。
- 重点:除臭、消毒、地面保持干燥。
- 走廊/楼梯间:
- 扶手、栏杆的擦拭。
- 台阶、地面的清洁与防滑。
- 墙面、开关的除尘。
- 地下车库:
- 扫地、冲洗地面,清除油污、积水。
- 消防设施、管道的除尘。
- 清洁排水沟。
- 特殊区域(如适用):
- 会议室/办公室: 桌面、文件柜的擦拭,保持整洁。
- 儿童游乐区: 设备的消毒和清洁,确保安全卫生。
- 垃圾房/中转站: 操作规程、除臭、消毒。
- 大堂/公共区域:
- 清洁设备操作与维护:
- 洗地机: 操作方法、注意事项、日常保养。
- 吸水机: 操作方法、清理污水箱、保养。
- 高压水枪: 安全操作规程、使用范围。
安全与应急处理
- 作业安全:
- 防滑: 保持地面干燥,设置“小心地滑”警示牌。
- 防摔: 正确使用梯子,避免高空作业。
- 用电安全: 湿手不碰电,设备电线检查。
- 化学品安全: 了解化学品安全数据表,避免混合使用,防止溅入眼睛。
- 人机协同安全: 操作洗地机等设备时,注意避让行人。
- 应急处理预案:
- 发现漏水、跑水: 立即报告,并尝试关闭附近水源。
- 发现火情: 立即使用最近灭火器灭火,并大声呼救、报警。
- 发现可疑人员或物品: 保持警惕,不要触碰,立即向保安或主管报告。
- 客户投诉处理: 态度要诚恳,耐心倾听,无法解决的立即上报,不与客户争执。
- 意外伤害(如割伤、烫伤): 立即报告,并使用急救箱进行初步处理。
沟通与服务礼仪
- 仪容仪表: 穿着整洁统一的工作服,佩戴工牌,保持个人卫生。
- 行为举止: 站姿、走姿端正,工作时不大声喧哗、不聚集聊天。
- 文明用语: “您好”、“谢谢”、“对不起”、“请问有什么可以帮您?”。
- 与客户沟通技巧:
- 遇到客户询问,热情解答。
- 在客户区域工作时,动作要轻,尽量减少干扰。
- 不随意评论客户,尊重客户隐私。
培训方式与考核
-
培训方式:
- 理论授课: PPT讲解、案例分析。
- 现场演示: 由领班或资深员工进行标准操作示范。
- 实操练习: 学员分组练习,现场指导纠正。
- “师徒制”: 为新员工安排老员工进行一对一指导。
- 视频教学: 播放标准操作视频,方便反复学习。
-
考核方式:
- 笔试: 考察理论知识(如清洁剂配比、安全知识)。
- 实操考核: 现场抽取一个区域或一项任务,按标准流程完成,由考官评分。
- 日常观察: 领班在日常工作中对员工服务质量进行持续评估。
- 定期复训: 每半年或一年进行一次全员复训和考核,确保技能不退化。
培训材料清单
- 《员工手册》
- 《保洁部作业指导书》(SOP)
- 《清洁剂安全数据表》
- 各区域清洁标准图片/对比图
- 培训PPT课件
- 实操演示工具和清洁剂
通过以上系统化的培训,可以确保每一位保洁员工都具备专业的能力和良好的职业素养,从而为业主和客户提供干净、舒适、安全的居住和工作环境。

(图片来源网络,侵删)

(图片来源网络,侵删)
版权声明:除非特别标注,否则均为本站原创文章,转载时请以链接形式注明文章出处。