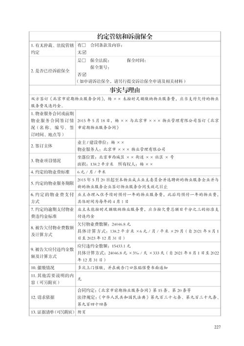
前期物业服务合同纠纷是物业管理领域最突出、最常见的纠纷类型之一,下面我将从定义、常见纠纷类型、产生原因、法律依据、解决途径以及预防建议六个方面进行系统阐述。

(图片来源网络,侵删)
什么是前期物业服务合同?
定义: 前期物业服务合同,是指在业主、业主大会选聘物业服务企业之前,由建设单位(开发商)选聘物业服务企业,并签订的物业服务合同。
核心特征:
- 签约主体特殊: 一方是物业服务企业,另一方是开发商,而不是业主大会或全体业主。
- 时间节点特殊: 发生在“前期物业管理阶段”,即从房屋交付之日起,至业主委员会与选聘的物业服务企业签订的物业服务合同生效时止。
- 过渡性质: 它是一个临时的、过渡性的安排,目的是保障业主在入住初期能够获得基本的物业管理服务。
常见的纠纷类型
前期物业服务合同纠纷五花八门,但主要集中在以下几个方面:
物业费纠纷
这是最核心、最普遍的纠纷。

(图片来源网络,侵删)
- 业主方观点:
- 服务质量差: 认为保安、保洁、绿化、维修等服务不到位,与物业费标准不匹配。
- 收费不透明: 物业公司不公示收支明细,对物业费的用途和构成有疑问。
- 合同不合理: 认为开发商与物业公司“自说自话”,签订的合同条款对业主不公平,特别是物业费标准过高。
- “交房不等于认房”: 部分业主因房屋存在质量问题(如漏水、墙体裂缝等)而拒绝收房,物业公司却从“交房通知”送达之日起就开始计算物业费。
- 物业公司方观点:
- 业主无理拖欠: 部分业主享受了服务却不按时缴费,影响了公司的正常运营。
- 成本上涨: 人力、物料成本上涨,但物业费标准多年未变,导致亏损。
服务质量与标准纠纷
- 公共区域管理: 电梯故障频发、楼道卫生脏乱、公共照明损坏未及时修复、绿化带枯萎等。
- 安保问题: 门禁形同虚设、外来人员随意进出、车辆乱停乱放导致刮擦、发生盗窃事件等。
- 维修服务: 对业主报修响应慢、维修质量差、推诿责任(尤其是房屋质量保修期内的维修,常与开发商互相“踢皮球”)。
- 信息不公开: 未按规定公示物业费收支情况、公共收益(如广告、停车费)等。
开发商遗留问题纠纷
这是前期物业纠纷的根源之一,业主常常将本应由开发商承担的责任归咎于物业公司。
- 房屋质量问题: 漏水、墙体裂缝、门窗损坏、规划与实际不符等。
- 配套设施问题: 承诺的会所、幼儿园、健身设施等未建成或未开放。
- 公摊面积争议: 业主对公摊面积的计算和范围有异议。
- 产权车位问题: 开发将人防车位或规划车位出售给业主,但后期物业公司又收取管理费,引发冲突。
共有部分收益纠纷
- 公共区域广告收益: 电梯、大堂、道闸等位置的广告收入归谁所有?业主认为应归全体业主,物业公司则可能用于弥补运营成本。
- 公共停车位收益: 地下人防车位、地面临时停车位的收入归属和管理问题。
- 业主普遍认为: 这些收益是业主共有的,物业公司只是代为管理,应定期公示并返还或用于公共设施维修。
纠纷产生的主要原因
- 角色定位不清: 开发商、物业公司、业主三方关系复杂,开发商选聘物业公司,可能导致物业公司“胳膊肘往外拐”,优先维护开发商利益,而忽视业主诉求。
- 合同本身问题: 合同由开发商单方面拟定,条款可能不公、不明确,特别是对服务标准、收费标准、违约责任等关键事项缺乏可操作的量化指标。
- 信息不对称: 业主在入住前对物业公司的情况知之甚少,处于被动接受的地位,物业公司掌握着运营信息,但公开透明度不足。
- 业主权利意识觉醒与维权能力不足: 业主越来越注重自身权益,但缺乏组织(如业委会)和专业知识,维权渠道不畅,容易采取过激行为。
- 开发商遗留问题转嫁: 开发商在交房时遗留的各种问题,成为业主与物业公司矛盾的导火索。
主要法律依据
处理此类纠纷,主要依据以下法律法规:
-
《中华人民共和国民法典》: 这是根本大法。
- 第九百三十九条: 明确了前期物业服务合同的效力,即建设单位依法与物业服务人订立的前期物业服务合同,以及业主委员会与业主大会依法选聘的物业服务人订立的物业服务合同,对业主具有法律约束力。
- 第九百四十一条: 规定了物业服务人应当按照约定和物业的使用性质,妥善维修、养护、清洁、绿化和经营管理物业服务区域内的业主共有部分,维护物业服务区域内的基本生活秩序和服务。
- 第九百四十三条: 规定了物业服务人应当定期将服务的事项、负责人员、质量要求、收费项目以及履行情况向业主公开,并向业主大会、业主委员会报告。
-
《物业管理条例》: 这是专门规范物业管理活动的行政法规。
- 第二十五条: 规定了前期物业服务合同的期限。
- 第二十六条: 明确了建设单位与物业买受人签订的买卖合同应当包含前期物业服务合同约定的内容。
- 第二十七条: 规定了业主依法享有的权利,包括对物业服务企业提出的建议。
纠纷解决途径
当发生纠纷时,业主可以按照以下步骤理性、合法地解决:
-
协商与沟通(首选):
- 与物业公司直接沟通: 理性、清晰地反映问题,要求整改,可以联合其他业主,形成合力。
- 向开发商反映: 如果问题是开发商遗留的,应积极向开发商或其售后部门投诉。
- 成立业主大会和业委会: 这是最根本、最有效的途径,业委会代表全体业主与物业公司进行平等谈判、监督其服务、甚至解聘不合格的物业公司。
-
向主管部门投诉:
- 住房和城乡建设局(住建局)/房管局: 物业行业的政府主管部门,负责监督物业公司的服务行为、处理投诉,可以向其物业科或信访部门反映问题。
- 街道办事处/乡镇人民政府: 负责指导和协助业主成立业主大会和业委会。
-
申请人民调解:
可以向所在地的社区、街道人民调解委员会申请调解,调解免费、快捷,有助于化解矛盾。
-
提起仲裁或诉讼(最终途径):
- 仲裁: 如果前期物业服务合同中约定了仲裁条款,可以向约定的仲裁委员会申请仲裁。
- 诉讼: 如果没有仲裁条款,可以向物业所在地的人民法院提起诉讼。
- 追讨物业费: 物业公司可以起诉拖欠费用的业主。
- 服务质量纠纷: 业主可以起诉物业公司,要求其履行合同、赔偿损失,或降低物业费。
- 注意: 诉讼成本较高、周期较长,通常是其他途径无效后的选择。
给业主的建议(如何预防纠纷)
预防远胜于解决,对于业主,特别是新房业主,以下几点至关重要:
- 收房时仔细查验: 不要急于签字收房,对照购房合同和房屋质量标准,仔细检查房屋质量,发现问题书面记录,并要求开发商整改,这是避免后续纠纷的第一道防线。
- 仔细阅读前期物业服务合同: 在签订购房合同时,一定要仔细阅读其中的前期物业服务合同附件,重点关注物业费标准、服务内容与标准、双方权利义务、违约责任等条款,如有不合理之处,要向开发商提出质疑。
- 积极参与业主大会,成立业委会: 这是维护自身权益最强大的组织,业委会可以代表业主选聘、解聘和监督物业公司,审核物业费和公共收益,谈判服务标准。
- 理性沟通,依法维权: 遇到问题,保持冷静,首先通过业委会或与物业公司协商解决,协商不成,再向政府部门投诉或寻求法律帮助,避免采取堵门、断电等违法行为,否则可能从有理变无理。
- 保留证据: 在与物业交涉过程中,注意保留书面记录、照片、视频、沟通记录等,以备不时之需。
前期物业服务合同纠纷的本质,是开发商、物业公司、业主三方在物业这个“小社会”中的利益博弈,随着法治的完善和业主权利意识的增强,这类纠纷正朝着更加规范、理性的方向发展,对于业主而言,了解自身权利,善用法律武器,并积极组织起来,是解决和预防此类纠纷的根本之道。
版权声明:除非特别标注,否则均为本站原创文章,转载时请以链接形式注明文章出处。