[XX物业管理公司] 会计制度
第一章 总则
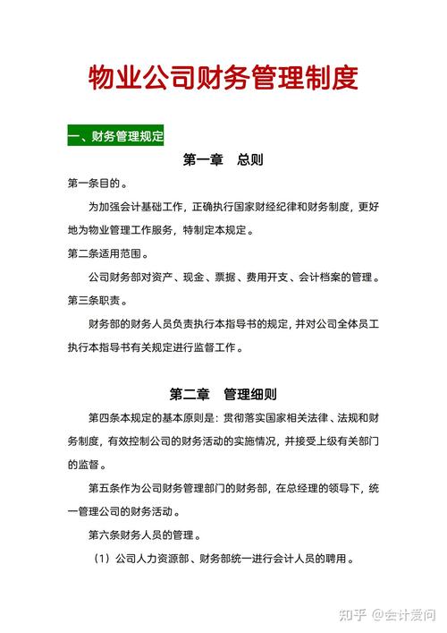
第一条 目的与依据 为规范本公司(以下简称“公司”)的会计核算行为,真实、完整、准确地提供财务会计信息,加强财务管理,提高经济效益,维护公司、股东及业主的合法权益,根据《中华人民共和国会计法》、《企业会计准则》、《物业管理企业财务管理规定》及其他相关法律法规,结合本公司实际情况,特制定本制度。

第二条 适用范围 本制度适用于公司总部及下属所有物业管理项目(管理处)的财务活动。
第三条 会计基本原则 公司会计核算遵循以下基本原则:
- 真实性原则:会计核算应当以实际发生的经济业务为依据,如实反映财务状况、经营成果和现金流量。
- 相关性原则:提供的会计信息应当与财务报告使用者的经济决策需要相关,有助于财务报告使用者对公司过去、现在或者未来的情况作出评价或者预测。
- 明晰性原则:会计记录和财务报表应当清晰明了,便于理解和利用。
- 可比性原则:不同时期发生的相同或者相似的交易或者事项,应当采用一致的会计政策,确保会计信息口径一致,相互可比。
- 实质重于形式原则:应当按照交易或者事项的经济实质进行会计确认、计量和报告,不仅仅以法律形式为依据。
- 重要性原则:对于重要的交易或者事项,应当单独、详细反映;对于次要的交易或者事项,可以简化处理。
- 谨慎性原则:对可能发生的损失和费用,应当合理预计,对可能实现的收益则不予预计。
- 及时性原则:对于已经发生的交易或者事项,应当及时进行会计确认、计量和报告,不得提前或者延后。
第四条 会计年度 公司会计年度采用公历年度,即自每年1月1日起至12月31日止。
第五条 记账本位币 公司以人民币为记账本位币,涉及外币业务,应按国家外汇管理规定折算为人民币记账。

第二章 会计机构与人员
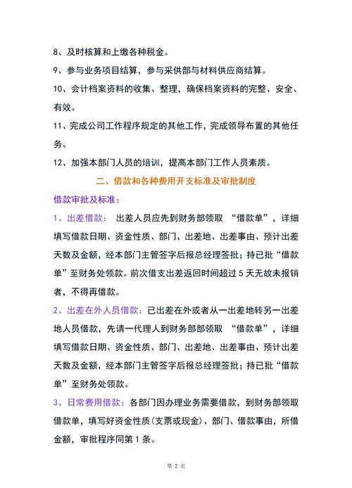
第六条 会计机构设置 公司设立财务部,作为公司财务管理的核心部门,财务部设财务经理一名,负责全面工作;下设会计、出纳等岗位,各物业管理项目可设专职或兼职的财务人员(或报账员),业务上接受公司财务部的领导。
第七条 人员职责
- 财务经理:
- 负责组织公司财务管理和会计核算工作,制定和完善财务制度。
- 负责编制公司财务预算、决算报告,并进行财务分析。
- 负责资金筹集、调度和管理,控制财务风险。
- 负责税务筹划与申报,协调与税务、银行等外部机构的关系。
- 审核公司各项重大经济合同和财务支出。
- 会计:
- 负责日常会计核算,包括凭证编制、账簿登记、成本核算、报表编制等。
- 负责各项税费的计算、申报与缴纳。
- 负责往来款项的核对与管理,特别是与业主、供应商的对账。
- 负责会计档案的整理、装订和保管。
- 出纳:
- 负责办理现金收付和银行结算业务。
- 登记现金日记账和银行存款日记账,做到日清月结。
- 保管库存现金、有价证券、财务印章及重要空白票据。
- 不得兼任稽核、会计档案保管和收入、支出、费用、债权债务账目的登记工作。
- 项目财务人员:
- 负责本项目的物业费、停车费等各项收入的收取、核对与上缴。
- 负责本项目日常费用的报销与支付申请。
- 建立和管理本项目业主缴费台账,定期进行催缴。
- 及时向公司财务部报送相关财务数据。
第三章 会计核算基础与科目设置
第八条 会计基础 公司采用权责发生制作为会计基础,凡是当期已经实现的收入和已经发生或应当负担的费用,不论款项是否收付,都应当作为当期的收入和费用;凡是不属于当期的收入和费用,即使款项已在当期收付,也不应当作为当期的收入和费用。
第九条 会计科目设置 公司根据《企业会计准则》及物业管理行业特点,设置以下主要会计科目:

- 资产类:
- 流动资产:库存现金、银行存款、其他货币资金、应收账款(业主欠费)、其他应收款、预付账款、存货(低值易耗品、清洁用品、维修备件等)。
- 非流动资产:固定资产(办公设备、维修设备、车辆等)、累计折旧、无形资产(软件、土地使用权等)。
- 负债类:
- 流动负债:应付账款(应付供应商款项)、应付职工薪酬、应交税费、其他应付款(押金、代收代付款项)、预收账款(预收物业费)。
- 非流动负债:长期应付款等。
- 所有者权益类:实收资本(或股本)、资本公积、盈余公积、未分配利润。
- 成本类:主营业务成本(直接人工、直接材料、间接费用)、其他业务成本。
- 损益类:
- 收入:主营业务收入(物业费收入、停车费收入、有偿服务收入等)、其他业务收入(如房屋中介、广告位租赁收入)。
- 费用:管理费用(行政人员工资、办公费、差旅费、折旧费等)、销售费用(市场推广费)、财务费用(利息支出、手续费)、税金及附加、所得税费用。
第四章 主要经济业务核算
第十条 收入核算
- 物业费收入:按权责发生制原则,在服务期内确认收入,每月末,根据收费标准和已服务面积,计算应确认的收入,借记“应收账款”,贷记“主营业务收入-物业费收入”,实际收到款项时,借记“银行存款”,贷记“应收账款”。
- 其他收入:停车费、有偿维修服务费、场地租赁费等,在实际收到或服务完成确认收入时,借记“库存现金/银行存款”,贷记“主营业务收入-XX收入”。
第十一条 成本与费用核算
- 主营业务成本:直接为物业提供服务发生的成本。
- 直接人工:保安、保洁、维修、绿化等一线员工的工资、福利、社保等。
- 直接材料:清洁用品、维修备件、绿化用水等。
- 间接费用:项目管理人员工资、公共水电费、公共设施维修费、绿化养护费等,月末应按一定标准(如面积、收入)分配计入各项目成本。
- 管理费用:公司行政管理部门为组织和管理生产经营活动而发生的各项费用。
- 财务费用:筹集生产经营所需资金而发生的费用。
第十二条 往来款项核算
- 应收账款:核算业主、业主委员会及其他单位应收取的款项,应定期与业主、租户对账,及时催缴,防止坏账。
- 其他应收款:核算押金、代垫款项、员工借款等。
- 应付账款:核算应付给供应商、服务商的款项,及时核对,按时支付。
- 其他应付款:核算代收的水电费、垃圾处理费、业主押金等,应定期与相关方结算。
第十三条 存货核算 存货主要包括清洁工具、维修备件、办公用品等,采用先进先出法或加权平均法确定发出存货的成本,定期进行盘点,确保账实相符。
第十四条 固定资产核算
- 固定资产是指使用年限超过一个会计年度,单位价值较高的有形资产。
- 购入固定资产时,按取得成本入账。
- 固定资产应按月计提折旧,计入相关成本或费用,折旧方法一般采用年限平均法(直线法)。
- 定期对固定资产进行盘点,对盘盈、盘亏、毁损的固定资产,应查明原因,按规定程序处理。
第五章 财务报告
第十五条 财务报告构成 公司财务报告包括财务报表和财务报表附注。
- 财务报表:
- 资产负债表:反映公司在某一特定日期的财务状况。
- 利润表:反映公司在一定会计期间的经营成果。
- 现金流量表:反映公司在一定会计期间现金和现金等价物的流入和流出情况。
- 所有者权益变动表:反映构成所有者权益各组成部分当期的增减变动情况。
- 财务报表附注:对财务报表中列示项目的文字描述或明细资料,以及对未能在这些报表中列示项目的说明。
第十六条 报告编制
- 月度报告:每月终了后10个工作日内完成,包括简要的利润表、主要财务指标分析。
- 季度报告:每季度终了后15个工作日内完成,包括完整的季度财务报表。
- 年度报告:每年终了后30个工作日内完成,包括经审计的年度财务报告、年度财务决算报告和年度财务分析报告。
第六章 会计档案管理
第十七条 档案范围 会计档案包括:会计凭证、会计账簿、财务报表、银行对账单、纳税申报表、银行存款余额调节表、会计档案移交清册、会计档案保管清册、会计档案销毁清册等。
第十八条 档案保管
- 会计档案由公司财务部负责整理、装订和保管。
- 会计档案应分类、分年、分月装订成册,并编制目录,存放在专用档案柜中,做到防火、防潮、防虫、防盗。
- 会计档案的保管期限严格按照国家《会计档案管理办法》执行,一般会计凭证、账簿保管15年,月度、季度报表保管3-5年,年度决算报表永久保管。
第十九条 档案查阅
- 公司内部因工作需要查阅会计档案,须经财务经理批准。
- 外部单位查阅会计档案,须持单位介绍信和有效证件,经公司负责人批准,并由财务部人员陪同查阅。
第七章 内部控制
第二十条 货币资金控制
- 实行钱账分管,出纳不得兼任稽核、会计档案保管和收入、支出、费用、债权债务账目的登记工作。
- 建立备用金管理制度,明确备用金的定额、使用范围和报销期限。
- 定期(每月)核对银行存款余额,编制银行存款余额调节表,确保账实相符。
第二十一条 资产控制
- 建立固定资产台账,定期盘点,确保账、卡、物三相符。
- 建立存货采购、领用、盘点制度,防止积压、浪费和流失。
第二十二条 费用报销控制
- 制定明确的费用报销标准和审批流程。
- 报销时必须取得合法、合规的原始凭证(如发票),并经相关负责人签字审批后方可支付。
第八章 附则
第二十三条 本制度未尽事宜,参照国家相关法律法规及《企业会计准则》执行。 第二十四条 本制度由公司财务部负责解释。 第二十五条 本制度自发布之日起施行,以往相关规定与本制度不一致的,以本制度为准。
[XX物业管理公司] [年]月[日]