XX物业公司保洁管理方案
第一章 总则
1 方案目的 为规范XX物业公司(以下简称“公司”)各项目的保洁管理工作,统一服务标准,提升服务品质,为业主/商户创造一个洁净、舒适、健康、优美的工作与生活环境,特制定本方案。

(图片来源网络,侵删)
2 适用范围 本方案适用于公司所管辖的所有物业项目,包括但不限于住宅小区、商业综合体、写字楼、产业园、公共场馆等。
3 基本原则
- 客户至上原则: 以业主/商户的需求为核心,提供超越期望的保洁服务。
- 标准化原则: 建立统一、可量化的保洁作业标准和流程。
- 专业化原则: 运用专业的工具、药剂和方法,由专业人员进行操作。
- 安全第一原则: 确保保洁作业过程中的人员安全、设施安全和环境安全。
- 绿色环保原则: 优先使用环保、低毒、低刺激性的清洁剂和耗材,倡导节能减排。
第二章 组织架构与岗位职责
1 组织架构 根据项目规模和类型,设立三级保洁管理体系:
- 公司级: 环境管理部(或品质部)
- 职责: 制定全公司保洁管理制度、标准、流程;对各项目保洁工作进行监督、检查、考核与指导。
- 项目级: 项目经理/客服主管
- 职责: 全面负责本项目保洁工作的日常管理、人员调配、物资申领与成本控制。
- 执行级: 保洁主管/领班
- 职责: 直接领导保洁团队,负责每日工作安排、现场巡查、员工培训、质量检查。
2 岗位职责

(图片来源网络,侵删)
- 保洁主管/领班:
- 负责保洁团队的日常管理,包括排班、考勤、纪律监督。
- 根据保洁作业计划,合理分配工作任务。
- 每日对保洁区域进行巡查,确保保洁质量达标。
- 负责保洁员工的岗前和在岗培训,提升业务技能。
- 管理保洁工具、物料,控制成本消耗。
- 处理业主/商户关于保洁服务的投诉和建议。
- 填写《保洁工作日志》和各类检查记录。
- 保洁员:
- 严格遵守公司各项规章制度和保洁作业标准。
- 按时、按质、按量完成主管分配的保洁任务。
- 正确使用和保管保洁工具、设备及清洁剂。
- 发现公共设施损坏、安全隐患等情况,及时上报。
- 注意个人仪容仪表和言行举止,展现良好职业素养。
- 负责责任区域内的垃圾分类与收集。
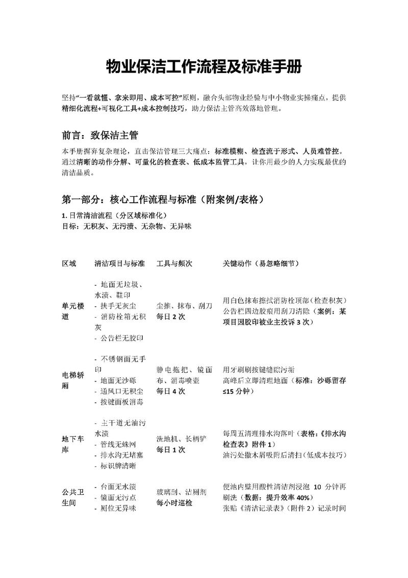
第三章 保洁作业标准与流程
1 日常保洁
- 公共区域(住宅/写字楼):
- 大堂/大堂地面: 每日至少湿拖2次,保持光洁无尘、无污渍、无水渍,大理石地面定期进行晶面处理。
- 楼梯/走廊: 每日湿拖1-2次,扶手每日擦拭1次,台阶无杂物、无污渍、无积尘。
- 电梯轿厢: 每日擦拭内壁、镜面、按钮至少4次,保持轿厢内清洁、无异味,地面光亮。
- 垃圾桶: 每日清运2次,桶身内外清洁,无异味,垃圾房/站每日冲洗、消毒1次。
- 玻璃门窗/幕墙: 每周擦拭1次,保持光洁明亮,无手印、无污渍。
- 标识/指示牌: 每日擦拭1次,保持清晰、干净。
- 外围环境:
- 道路/广场: 每日清扫1-2次,无明显垃圾、积尘、积水,雨雪天气后及时清扫。
- 绿化带: 每周巡查并捡拾1-2次,无白色垃圾、烟头等杂物。
- 景观水池: 定期打捞漂浮物,保持水质清澈,池壁清洁。
2 定期保洁(计划性清洁)
- 墙面/天花板: 每季度或半年进行一次除尘,对污渍进行重点清洁。
- 地毯: 每季度或半年进行一次全面吸尘和清洗(视人流量而定)。
- 外墙/玻璃幕墙: 每半年或每年进行一次专业清洗(根据当地气候和污染情况制定计划)。
- 地下车库: 每周冲洗地面1次,每月冲洗1次墙面和管道,保持地面无油污、无大面积积尘。
- 通风口/出风口: 每半年或每年进行一次清洁消毒。
3 特殊保洁(应急性清洁)
- 污染事件: 如油污、化学泼洒、呕吐物等,接到通知后15-30分钟内到达现场,使用专业药剂和工具进行清洁消毒。
- 恶劣天气: 台风、暴雨后,立即组织人员进行清扫,恢复道路畅通和环境整洁。
- 突发公共事件: 如疫情期间,增加公共区域的消毒频次,每日对电梯按钮、门把手等高频接触点进行消毒,并做好记录。
第四章 保洁作业计划与排班
1 作业计划表 制定《年度/季度/月度保洁作业计划表》,明确各项日常、定期、特殊保洁的执行频率、负责人和完成标准。

(图片来源网络,侵删)
2 人员排班
- 两班制: 适用于人流量大的商业、写字楼项目,确保工作时间覆盖。
- 综合工时制: 适用于住宅项目,根据保洁高峰期(如上午、傍晚)安排充足人手。
- 节假日/特殊时期: 提前制定加强版排班计划,确保服务不降级。
第五章 物料、工具与设备管理
1 物料管理
- 采购: 建立合格供应商名录,确保采购的清洁剂、耗材质量合格、价格合理。
- 储存: 设立专门的清洁物料仓库,分类存放,标识清晰,注意防火、防潮、防泄漏。
- 领用: 实行“以旧换新”或定额领用制度,由保洁主管/领班统一管理,避免浪费和流失。
2 工具与设备管理
- 清单管理: 建立保洁工具和设备台账,做到账物相符。
- 日常维护: 保洁员负责使用后的清洁和保养,保洁主管定期检查、维护和保养,确保设备处于良好工作状态。
- 专业设备: 如洗地机、高压水枪、抛光机等,需由经过培训的专人操作,并严格遵守操作规程。
第六章 质量监督与考核
1 日常检查
- 保洁员自查: 每日完成工作后,对自己负责的区域进行检查。
- 领班巡查: 保洁主管/领班每日对所有区域进行至少2次巡查(上下午各一次),并填写《保洁质量日检表》。
- 项目经理抽查: 项目经理每周进行不定期抽查。
2 定期检查
- 公司级检查: 公司环境管理部每月对各项目进行一次全面检查,并进行评分。
- 联合检查: 每季度组织一次由公司、项目经理、业主代表共同参与的联合检查。
3 考核与奖惩
- 考核指标: 包括但不限于出勤率、工作完成率、服务投诉率、物料消耗率、检查合格率等。
- 奖惩机制:
- 奖励: 对表现优异、多次受到表扬的员工,给予物质奖励或“服务之星”等荣誉。
- 处罚: 对检查不合格、多次投诉或违反规章制度的员工,视情节给予口头警告、书面警告、罚款直至辞退处理。
- 结果应用: 考核结果与员工绩效奖金、晋升直接挂钩。
第七章 安全管理
1 人员安全
- 岗前培训: 所有保洁员必须接受安全操作培训,特别是使用清洁剂和设备的安全须知。
- 劳保用品: 必须佩戴工作服、手套、口罩、防滑鞋等必要的劳动保护用品。
- 操作规范: 严格遵守高空作业、用电安全、化学品使用等规定。
2 环境与设施安全
- 警示标识: 在湿拖、清洁地面时,必须放置“小心地滑”警示牌。
- 设备安全: 设备使用后及时归位,电源线妥善收好,避免绊倒行人。
- 化学品管理: 清洁剂需与食品、饮用水分开存放,并配有MSDS(化学品安全技术说明书)。
第八章 应急预案
1 成立应急小组 由项目经理任组长,保洁主管任副组长,骨干保洁员为成员。
2 应急响应流程
- 接报: 接到应急事件通知(如大面积污染、设施损坏等)。
- 响应: 应急小组立即启动预案,5分钟内到达现场。
- 处理: 根据事件类型,采取隔离、清洁、消毒、修复等措施。
- 报告: 处理过程和结果及时上报公司相关部门。
- 记录: 详细记录事件经过、处理措施和结果。
第九章 附则
1 方案解释权 本方案的最终解释权归XX物业公司环境管理部所有。
2 方案修订 本方案将根据国家法律法规、行业标准及公司发展需要,进行不定期修订和完善。
3 生效日期 本方案自发布之日起正式施行。
附件(可根据需要添加):
- 附件1:《保洁质量日检表》
- 附件2:《保洁工作日志》
- 附件3:《保洁物料领用登记表》
- 附件4:《清洁设备维护保养记录》
- 附件5:《保洁员岗位职责说明书》
版权声明:除非特别标注,否则均为本站原创文章,转载时请以链接形式注明文章出处。