[小区/项目名称] 物业服务收费管理办法
第一章 总则
第一条 目的与依据 为规范[小区/项目名称](以下简称“本项目”)物业服务收费行为,保障业主、物业使用人(以下统称“业主”)和物业服务企业的合法权益,根据《中华人民共和国民法典》、《中华人民共和国价格法》、《物业服务收费管理办法》、《[省/市]物业管理条例》等相关法律法规及本项目《管理规约》,结合本项目实际情况,特制定本办法。

(图片来源网络,侵删)
第二条 适用范围 本办法适用于本项目全体业主、物业使用人、物业服务企业(以下简称“物业公司”)以及所有涉及物业服务收费的相关活动。
第三条 基本原则
- 公开透明原则:物业收费项目、标准、收支情况等应向全体业主公开,接受业主监督。
- 质价相符原则:物业服务收费标准应与物业服务合同约定的服务内容和质量标准相匹配。
- 公平合理原则:收费标准的制定和调整应兼顾业主的承受能力和物业公司的合理成本。
- 合同约定原则:所有收费行为均应以《物业服务合同》及本办法为依据。
第二章 收费项目与标准
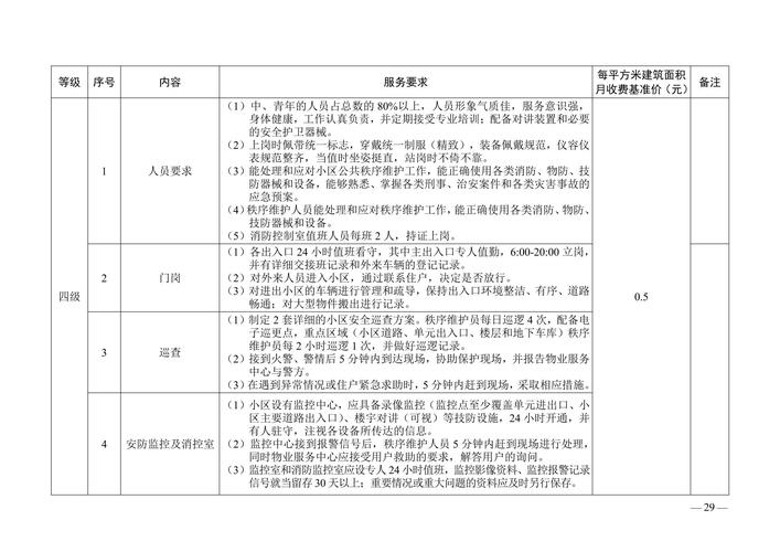
第四条 收费项目 物业服务收费主要包括以下项目:
- 物业服务费:物业公司为维护和管理本项目的公共区域、公共设施、公共秩序等提供综合性服务所收取的费用。
- 停车服务费:物业公司为提供停车场场地管理、秩序维护、清洁卫生等服务所收取的费用。
- 公摊水电费:用于公共区域(如楼道、电梯、大堂、路灯、水泵房等)的水电费用,按实分摊。
- 特约服务费:物业公司根据业主个性化需求,提供的有偿专项服务费用(如代收快递、家政服务、家电维修等),具体收费标准另行公示。
- 代收代缴费用:物业公司受业主委托,代为收取并支付的费用,如生活垃圾处理费、供暖费等,物业公司仅收取手续费(如有),并不得加价。
- 其他费用:如装修垃圾清运费、装修押金、出入证工本费等,具体标准按《管理规约》或相关约定执行。
第五条 收费标准

(图片来源网络,侵删)
- 物业服务费:
- 住宅:按建筑面积[ ]元/平方米·月计算。
- 商业/办公:按建筑面积[ ]元/平方米·月计算。
- 具体标准详见与业主签订的《前期物业服务合同》或《物业服务合同》。
- 停车服务费:
- 地面车位:[ ]元/个·月。
- 地下车位(产权车位):[ ]元/个·月。
- 地下车位(租赁车位):[ ]元/个·月。
- 临时停车:[ ]元/小时,24小时内最高不超过[ ]元。
- 公摊水电费:
每月由物业公司根据实际发生总费用,按户均分摊或按户建筑面积比例分摊,并在公示栏公布明细。
- 代收代缴费用:
- 生活垃圾处理费:[ ]元/户·月。
- 供暖费:按[市/区]供暖部门公布的标准执行。
- 其他:按政府相关部门或行业规定标准执行。
第三章 收费方式与周期
第六条 收费方式
- 物业服务费:按[月/季/年]预收。
- 停车服务费:按[月/季/年]预收,长期租赁车位可按年预收。
- 公摊水电费:按[月/季]结算,与当期物业服务费一并收取。
- 代收代缴费用:按[月/季/年]代收代缴。
- 支付方式:业主可通过以下方式支付:
- 线上支付:通过物业微信公众号、APP、支付宝/微信生活缴费等。
- 银行代扣:业主可与物业公司签订《银行代扣协议》。
- 现金/刷卡:前往物业服务中心现场缴纳。
第七条 收费周期
- 物业服务费、停车服务费等常规费用,计费周期为自然月(1日至31日)。
- 业主应在每个计费周期结束后的[5]个工作日内(或每月[ ]日前)足额缴纳当期费用。
第四章 费用减免与催缴
第八条 费用减免

(图片来源网络,侵删)
- 空置房减免:因业主个人原因,房屋连续[90]天以上未使用、也未装修的空置房,业主或物业使用人应提前向物业公司书面备案(提供水、电、气等停用证明),经核实后,可减免[50%或100%]的物业服务费和[100%]的停车服务费,公摊水电费、生活垃圾处理费等不在此减免范围内。
- 特殊群体减免:对经民政部门认定的低保户、特困户等,业主可凭有效证明向物业公司申请,经审核批准后,可享受[具体减免政策,如:物业服务费减半]的优惠。
- 其他特殊情况,由物业公司根据实际情况,报业主委员会(或社区居委会)审核同意后执行。
第九条 欠费催缴
- 首次催缴:业主逾期未缴费的,物业公司应在逾期后[7]个工作日内通过电话、短信、微信等方式进行善意提醒。
- 书面催缴:逾期超过[15]天的,物业公司应向业主发出《物业费催缴通知单》,通过挂号信或留置方式送达,告知其欠费金额、滞纳金计算方式及逾期不缴的后果。
- 公示催缴:对于经多次催缴仍拒不缴纳的业主,物业公司可考虑在小区公告栏等公共区域进行公示(应隐去业主敏感信息,仅公示房号、欠费金额等)。
- 法律途径:对于恶意拖欠、长期欠费且严重影响小区正常运营的业主,物业公司有权根据《物业服务合同》和《管理规约》的约定,采取包括但不限于暂停部分非核心服务(如门禁卡权限、访客预约等)及通过法律诉讼等方式追缴。
第五章 收支公示与监督
第十条 收支公示 物业公司应建立规范的财务管理制度,并严格执行收支公示制度:
- 收入公示:每季度结束后[15]日内,在小区公告栏、业主微信群等指定位置公示当季各项收费明细,包括:应收总额、实收总额、欠费户数及金额等。
- 支出公示:每半年结束后[30]日内,公示上半年物业服务成本主要构成及支出情况,包括:人员工资、公共能耗、清洁绿化、维修保养、固定资产折旧、管理费用等大额支出明细。
- 年度审计:每年[ ]月,物业公司应聘请第三方会计师事务所对上一会计年度的物业服务费收支情况进行审计,并将审计报告向全体业主公示。
第十一条 监督机制
- 业主有权对物业费的收支情况进行查询和监督,物业公司应予以配合,提供相关账目凭证。
- 业主委员会有权对物业公司的财务收支进行定期或不定期检查。
- 全体业主可通过业主大会、业主委员会等渠道,对物业收费管理中存在的问题提出质询和建议。
第六章 附则
第十二条 滞纳金 业主逾期缴纳物业费用的,应按每日[千分之三]的标准支付滞纳金,但滞纳金总额不超过所欠费用总额。
第十三条 办法解释与修订
- 本办法由[物业公司名称]负责解释。
- 本办法未尽事宜,参照国家及地方相关法律法规执行。
- 如遇国家或地方政策调整,或因小区重大变更需调整本办法时,由物业公司提出修订方案,经业主大会或业主委员会讨论通过后生效。
第十四条 生效日期 本办法自[XXXX年XX月XX日]起正式施行,原相关规定与本办法不一致的,以本办法为准。
[物业公司名称](盖章) [业主委员会](盖章,如已成立)
[XXXX年XX月XX日]
版权声明:除非特别标注,否则均为本站原创文章,转载时请以链接形式注明文章出处。