根据中国国务院发布的《物业管理条例》以及后续的改革政策,自2025年1月1日起,国家层面已取消了“物业管理企业资质”的行政审批。

这意味着,国家住房和城乡建设部以及各省、市、县的住房和城乡建设局(房管局)不再受理和审批物业管理企业的资质证书。
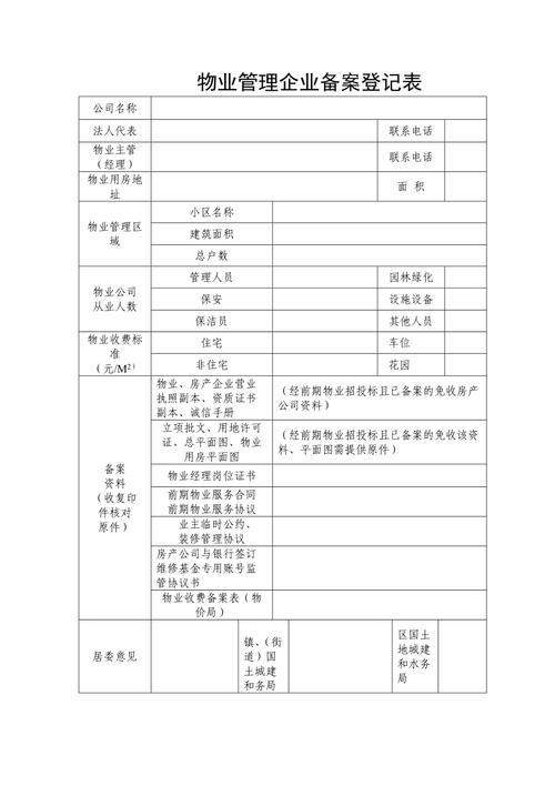
为什么会有“资质申报表”这个说法?
虽然国家层面的审批取消了,但这并不意味着物业管理企业不需要任何资质或备案,现在的情况是:
- 从“审批制”转向“备案制”:企业成立后,不再需要申请“资质等级”,但通常需要向项目所在地的区/县级住建部门(或其委托的行业协会)进行“备案”,备案的目的是为了掌握辖区内物业服务企业的基本情况,而不是设定准入门槛。
- 承接项目的门槛转移:物业管理的市场准入门槛,从“企业资质”转移到了“项目备案”和“人员资格”上,也就是说,企业本身不需要资质证书,但承接具体物业项目时,需要满足一些基本条件,并备案。
- 地方性政策的差异:虽然国家层面取消了,但个别省市可能保留了地方性的备案或信用管理制度,或者对特定类型(如保障性住房、政府物业)的项目有特殊要求,您听到的“资质申报表”,很可能是指地方性备案所需提交的材料。
“物业管理企业资质申报表”的演变与现状
我们可以将“资质申报表”理解为两个阶段:
第一阶段:旧版资质申报表(已废止)
在2025年之前,企业需要根据自身条件(注册资本、专业人员数量、管理物业面积等)申请一、二、三级资质,对应的申报表内容非常详细,包括:

- 企业基本情况:名称、地址、法人、注册资本、成立时间等。
- 人员情况:有多少名具有中级以上职称的工程、管理、经济等相关专业的专职人员,有多少名持有物业管理员证书的人员。
- 管理业绩:已管理项目的名称、类型、面积、管理年限等。
- 财务状况:上一年度财务报表。
- 规章制度:内部管理、财务管理、服务标准等制度是否健全。
此表格已作废,无需再填写。
第二阶段:新版企业备案/信息申报表(当前主流)
企业需要填写的是用于“备案”或“信息申报”的表格,这个表格的目的是建立一个企业信息库,内容相对简化,通常包括:
- 企业基本信息备案表
- 企业全称、统一社会信用代码
- 法定代表人姓名、联系方式
- 公司注册地址、实际经营地址
- 公司联系方式(电话、邮箱)
- 企业简介、组织架构
- 项目负责人信息表
项目经理(项目负责人)的姓名、身份证号、资格证书(如“物业管理师”证书,虽非强制但仍是重要加分项)、从业经历等。
- 服务承诺书
企业承诺遵守相关法律法规,规范经营,提供合格服务的书面文件。
(图片来源网络,侵删) - 所需附件材料清单
- 营业执照复印件
- 法定代表人身份证复印件
- 项目经理及主要管理人员的资格证书复印件
- 公司章程
- 办公场所证明(如租赁合同)
- 其他地方要求提供的材料
如何获取当前适用的“备案/申报表”?
由于各地政策不同,您需要通过以下官方渠道获取正确的表格:
-
访问当地住房和城乡建设局(或房管局)官网:
- 搜索“XX市/区住房和城乡建设局”或“XX市/区房产管理局”。
- 在网站查找“政务服务”、“办事指南”、“企业备案”、“物业行业管理”等栏目。
- 通常会有明确的办事指南,告知您需要准备的材料和下载对应的表格。
-
前往政务服务大厅:
- 前往项目所在地的区级或市级政务服务大厅。
- 找到“住建”或“房产”相关的窗口,直接咨询工作人员,他们会提供最新的表格和填写说明。
-
联系当地物业管理行业协会:
很多地方的物业行业协会会协助政府部门进行企业备案和信息管理,他们手中通常有标准化的表格和流程指引。
填写新版备案/申报表的核心要点
- 信息真实准确:所有填写的信息必须与营业执照、身份证等证件完全一致,不得有虚假信息。
- 填写完整:表格中的所有项目都应填写完整,不要留空,如不适用,应填写“无”或“不适用”。
- 附件齐全:按照表格要求的附件清单,将所有证明材料准备齐全,并加盖公司公章。
- 注意时效性:确保提交的材料在有效期内(如营业执照副本、身份证等)。
- 了解地方特殊要求:务必仔细阅读当地办事指南,了解是否有额外的特殊要求,例如是否要求提供社保缴纳证明(证明人员关系)、无犯罪记录证明等。
| 项目 | 旧版(已废止) | 新版(当前) |
|---|---|---|
| 性质 | 行政审批(准入许可) | 信息备案/告知性备案(市场监督) |
| 目的 | 设定行业门槛,划分企业等级 | 建立企业信息库,便于行业监管 |
| 申报主体 | 物业管理企业 | 物业管理企业 |
| 注册资本、专业人员数量、管理业绩 | 企业基本信息、项目负责人信息、服务承诺 | |
| 获取方式 | 国家/省级住建部门官网 | 项目所在地的区/县级住建部门官网或政务服务大厅 |
您现在要找的不是“资质申报表”,而是“物业服务企业备案信息表”或类似名称的表格,请务必通过项目所在地的区/县级住建局的官方渠道获取最新、最准确的表格和办事指南。