下面我将为您详细梳理更换前期物业公司的法律依据、核心步骤、关键注意事项以及业主可能遇到的困难与对策。

(图片来源网络,侵删)
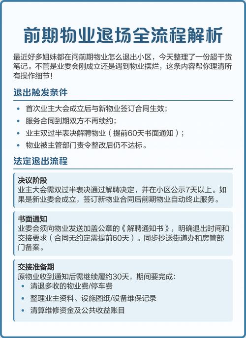
法律依据:为什么要依法更换?
更换物业公司不是少数人的决定,而是全体业主的共同意志,其法律核心是业主的“建筑物区分所有权”。
-
《中华人民共和国民法典》:
- 第二百七十八条:明确规定,选聘和解聘物业服务企业或者其他管理人,应当由专有部分面积占比三分之二以上的业主且人数占比三分之二以上的业主参与表决,并经参与表决专有部分面积四分之三以上的业主且参与表决人数四分之三以上的业主同意,这是更换物业的“双过三分之二”和“双过四分之三”门槛,是硬性法律要求。
- 第二百八十四条:业主可以自行管理建筑物及其附属设施,也可以委托物业服务企业或者其他管理人管理,明确了业主有权选择自己的“管家”。
- 第九百四十三条:物业服务人应当定期将服务的事项、负责人员、质量要求、收费项目等向业主公示,接受业主的监督,为业主监督物业提供了法律基础。
-
《物业管理条例》:
- 第十一条:明确将“选聘和解聘物业服务企业”列为业主大会的职责之一。
- 第十二条:规定了业主大会的召开程序。
法律赋予了业主更换物业的最终决定权,但必须通过合法的程序(业主大会)来表达和实现。

(图片来源网络,侵删)
更换物业公司的核心步骤(详细流程)
整个过程可以概括为:“酝酿筹备 → 组织表决 → 解聘旧聘 → 聘请新聘”。
第一步:业主自发,成立筹备组(最关键的一步)
-
发起倡议:
- 由几位热心、有公信力的业主发起,通过业主微信群、公告栏等方式,向全体业主说明更换物业的原因(服务差、收费高、账目不透明、公共收益被侵占、小区环境脏乱差等),并收集其他业主的签名支持。
- 关键:形成书面材料,清晰列出当前物业的问题,附上证据(照片、视频、投诉记录等),让业主有充分的理由支持更换。
-
成立“业主大会首次会议筹备组”:
- 如果小区尚未成立业主委员会,首先要成立筹备组来召开首次业主大会,如果已有业委会,则由业委会牵头组织。
- 筹备组成员构成:通常由业主代表、建设单位(开发商)代表、街道办事处(或乡镇人民政府)、居民委员会(或村民委员会)代表组成,业主代表人数占比不得低于筹备组总人数的二分之一。
- 如何产生业主代表:由业主联名推荐,或由社区居委会组织业主推选,人选应具备一定的法律知识、责任心和公正性。
第二步:召开业主大会,进行表决
这是整个流程的核心环节,必须严格合法。

(图片来源网络,侵删)
-
确定表决方式:
- 现场会议投票:在小区内设立投票箱,业主现场投票,优点是直观,缺点是组织难度大,易受干扰。
- 书面征求意见:将选票和表决事项通过快递、上门等方式送达每家每户,业主填写后投入投票箱或寄回,这是目前最常用、最可行的方式。
-
制作并分发选票:
- 必须清晰明了,通常包含两个核心议题:
- 是否同意解聘现物业公司(XXX物业)?(同意/不同意)
- 如果解聘成功,是否同意聘请新物业公司(YYY物业)?(同意/不同意)
- 关键:选票的发放和回收必须有严格的记录,并由公证处或社区居委会/街道办事处进行现场监督和公证,以确保其有效性,回收的选票数要达到法定参与比例(专有部分面积和人数均过三分之二),否则表决无效。
- 必须清晰明了,通常包含两个核心议题:
-
计票、监票、公告结果:
- 在公证人员和业主代表的共同监督下进行公开计票。
- 将投票结果(参与投票的面积/人数、同意/反对的票数及比例)在小区显著位置进行公示,公示期不少于7天。
- 关键:只有同时满足“双过三分之二参与”和“双过四分之三同意”,解聘决议才合法有效。
第三步:执行解聘,完成交接
-
发出解聘通知:
- 业主大会(或业委会)根据表决结果,向原物业公司发出正式的《解聘通知书》,明确写明解聘生效日期(通常是合同到期日或约定的合理交接期)。
- 注意:如果是在合同期内解聘,除非物业有重大违约行为,否则可能需要支付一定的补偿金,具体需看合同约定和法律规定。
-
组织交接工作:
- 成立由业委会、业主代表、新物业(如果已选定)、社区/街道代表组成的交接监督小组。
- 清单:
- 财务资料:维修基金、物业费、公共收益(如广告、停车费等)的账目、凭证、银行账户等。
- 物业资料:小区总平面图、管线图、设备台账、业主档案、合同文件等。
- 设施设备:电梯、消防系统、监控设备、门禁系统等的钥匙、操作手册、维保记录。
- 资产:属于全体业主的公共物资、办公用品等。
- 关键:所有交接过程必须有详细的《交接清单》,由多方签字确认,对于有争议的账目或资产,可聘请第三方审计机构进行审计。
-
原物业拒不撤离怎么办?
- 如果原物业拒不交接,小区业委会可以向当地住建局(房管局)投诉,由主管部门进行行政调解和监督。
- 可以向人民法院提起诉讼,要求其强制退出,要注意固定其拒不交接的证据(如拍照、录像、书面通知等)。
第四步:选聘新物业,平稳过渡
-
选聘新物业:
- 可以通过公开招标、邀请招标等方式选聘新的物业公司,新物业的资质、服务方案、报价等应向全体业主公示,并再次通过业主大会表决通过。
- 建议:在新物业进场前,签订权责清晰的《物业服务合同》,明确服务标准、收费方式、双方权利义务、违约责任等。
-
新物业进场:
- 在监督小组的见证下,新物业与业委会办理接收手续,正式开始为小区服务。
- 做好业主信息的平稳过渡,通知所有业主新的物业联系方式和缴费方式。
关键注意事项与常见误区
- 程序正义大于一切:哪怕99%的业主都同意,但如果表决程序不合法(如未达到法定参与人数、选票设计不规范),整个决议都可能被法院判定无效。宁可慢,不可错。
- 证据意识要强:从收集物业问题证据,到投票过程,再到交接环节,全程注意保留书面、影像、录音等证据,以防日后纠纷。
- 警惕“假业委会”或“黑箱操作”:确保筹备组和业委会的产生过程公开透明,选举出的代表能真正为业主服务,警惕个别人或小团体利用更换物业谋取私利。
- 不要“因噎废食”:更换物业是手段,不是目的,如果旧物业确实不行,更换是必要的,但也要做好新物业可能不如旧物业的心理准备,关键在于后续的监督。
- 善用政府资源:在整个过程中,街道办事处、社区居委会、住建局(房管局)是重要的指导和监督力量,遇到不懂的问题及时向他们咨询求助。
- 公共收益是核心:更换物业的很大动力在于公共收益(如电梯广告、公共区域停车费等)的归属和透明度,务必在交接时把这笔账算清楚。
更换前期物业公司是一项系统工程,耗时耗力,但只要遵循“依法依规、公开透明、全体参与”的原则,就能最大程度地保障业主的合法权益,这个过程也是一次对小区业主民主意识和自治能力的锻炼,成功的更换,不仅能换来更好的居住环境,更能建立起一个健康、和谐的社区治理模式。
版权声明:除非特别标注,否则均为本站原创文章,转载时请以链接形式注明文章出处。