【深度解析】物业管理小区安全管理:构筑您安心家园的‘铜墙铁壁’,这些细节不可不知!**

(引言 - 吸引眼球,点明主题)
“金窝银窝,不如自己的安乐窝。”家,是我们最温暖的港湾,而一个安全、有序的小区环境,则是这份温暖最坚实的基石,近年来,随着城市化进程的加快,小区安全问题日益受到大家的关注,从门禁管理到监控覆盖,从消防设施到巡逻防控,物业管理在小区安全管理中扮演着至关重要的角色,究竟什么是有效的物业管理小区安全管理?它又如何为我们筑起一道“铜墙铁壁”呢?我就带大家深入探讨这个话题,让您对自家小区的安全管理有更清晰的认识,也为您选择或评价一个小区提供重要参考。
(一) 小区安全管理的“第一道防线”:人防、物防、技防三位一体
很多人认为小区安全就是“看门的”,其实不然,一个成熟的小区安全管理体系,必然是人防、物防、技防三者有机结合,缺一不可。

-
人防:专业团队,筑牢安全“活防线”
- 核心力量:保安团队,他们是小区安全管理的直接执行者,一个优秀的保安团队,不仅需要具备高度的责任心和警惕性,还要经过专业的培训,熟悉消防知识、应急处理流程、车辆引导、可疑人员识别等技能,日常的门岗值守、园区巡逻、监控室值班,都是他们守护家园的具体体现。
- 关键细节:观察保安的着装是否规范、精神面貌是否良好、对陌生人员的询问是否细致、巡逻是否到位且可记录(如巡逻打卡系统),您是否注意到,保安在巡逻时会特别关注楼道消防设施、地下车库、小区死角等区域?
-
物防:硬件设施,构建安全“硬支撑”
- 基础保障:包括小区的围墙或护栏、坚固的单元门、合格的门禁系统(门禁卡、密码、人脸识别等)、消防设施(灭火器、消防栓、烟感报警器、应急照明、疏散通道指示标识)、监控摄像头、减速带、隔离墩等。
- 关键细节:这些设施是否完好有效?门禁是否能正常使用,是否存在“常开”现象?消防设施是否定期检查并有记录?监控摄像头是否存在盲区,画面是否清晰?这些“物防”设施的日常维护和保养,是物业管理的重要职责。
-
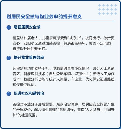
技防:科技赋能,打造安全“智慧脑”
- 现代趋势:随着科技的发展,越来越多的智能化技术被应用于小区安全管理,24小时无死角高清监控系统、电子巡更系统、车辆识别与管理系统、智能家居安防系统(可与物业联动)、周界防范报警系统(红外对射、电子围栏)等。
- 关键细节:技防的核心在于“有效”和“联动”,不仅仅是安装了设备,更重要的是系统能否稳定运行,发生异常时能否及时报警并通知到安保人员,当周界防范系统触发报警,安保人员能否第一时间赶到现场查看?
(二) 物业在小区安全管理中的核心职责与行动
物业管理公司是小区安全管理的“总导演”和“执行者”,其核心职责和行动包括:
- 制度建设与执行:建立健全各项安全管理制度,如门卫管理制度、巡逻制度、消防管理制度、应急预案等,并确保制度得到有效执行。
- 日常巡查与隐患排查:定期对小区公共区域、设施设备进行安全巡查,及时发现并消除安全隐患,如检查消防器材是否过期、电路是否老化、道路是否平整、有无高空坠物风险等。
- 应急处理与演练:制定针对火灾、地震、停电、燃气泄漏、突发治安事件等应急预案,并定期组织演练,提高物业人员和业主的自防自救能力,一旦发生突发事件,能迅速响应,妥善处置。
- 安全宣传教育:通过宣传栏、业主群、社区活动等多种形式,向业主宣传安全知识,提高大家的安全防范意识,例如防盗、防火、防诈骗、交通安全等。
- 协调与沟通:与当地公安、消防、社区居委会等部门保持密切联系,形成安全管理合力,及时与业主沟通安全相关信息,听取业主意见建议。
(三) 业主自身:安全共同体,共建共享平安家园
物业管理固然重要,但小区安全绝不是物业一方的事,每一位业主都是安全共同体的一员,自身的安全意识和行为同样至关重要。
- 提高安全意识:时刻保持警惕,不轻易给陌生人开门,家中不存放大量现金,妥善保管个人财物。
- 遵守小区规定:遵守小区门禁管理制度,刷卡进出,不随意为陌生人开启单元门;规范停车,不占用消防通道;不在楼道堆放杂物,保持疏散通道畅通。
- 参与安全管理:积极参与物业组织的安全培训和应急演练;发现可疑人员或安全隐患时,及时向物业或保安报告;邻里之间互相关照,守望相助。
- 学习安全技能:了解基本的消防知识,学会使用灭火器,掌握简单的急救技能。
(四) 如何评估您小区的安全管理水平?(实用小贴士)
作为业主,您可以从以下几个方面简单评估自家小区的安全管理水平:
- 观察门岗:保安是否对进出人员和车辆进行必要询问和登记?
- 体验门禁:单元门门禁是否有效?是否能轻松尾随进入?
- 查看监控:公共区域监控覆盖是否全面?有无明显盲区?
- 检查消防:楼道、消防通道是否畅通?消防设施是否完好并有检查记录?
- 感受巡逻:是否能定期看到保安巡逻?巡逻是否规律?
- 沟通反馈:向物业反映安全问题时,是否能得到及时响应和处理?
- 环境整洁:小区环境是否整洁有序?杂乱的环境也可能滋生安全隐患。
(- 总结升华,引导互动)
物业管理小区安全管理是一项系统工程,需要物业公司的专业投入、严格管理,也需要每一位业主的积极配合、主动参与,只有两者同心协力,才能真正构筑起一个让业主住得安心、舒心、放心的“平安家园”。
如果您觉得今天的内容对您有帮助,欢迎点赞、收藏、转发给更多邻居朋友!也欢迎在评论区留言,分享您所在小区的安全管理亮点,或者提出您在安全方面的困惑和建议,我们一起探讨,共同为建设更安全的社区环境而努力!
#物业管理 #小区安全管理 #平安家园 #人防物防技防 #业主必看 #物业职责 #居家安全 #社区安全
(专家视角补充 - 体现您的多重身份)
- 从“导游”视角看:一个安全的小区,就像一个景点完善的“安全景区”,能让“游客”(业主和访客)在“游览”(居住和生活)过程中感到舒适和放心,提升整体“体验感”。
- 从“健身教练”视角看:小区安全管理如同身体的“免疫系统”,需要日常的“锻炼”(制度建设和隐患排查)和“营养”(物业和业主的投入),才能抵御“病菌”(安全隐患)的侵袭,保持“健康”(安全稳定)。
- 从“物业管理专家”视角看:安全是1,其他都是0,没有安全,再优美的环境、再完善的配套都无从谈起,物业管理的核心价值之一,就是通过专业的安全管理服务,守护业主的生命财产安全,提升小区的整体价值和业主的生活品质。
希望这篇文章能通过百度搜索引擎,帮助到更多关注小区安全的用户!