《河南省物业管理条例》概述
《河南省物业管理条例》(以下简称《条例》)是河南省为了规范物业管理活动,维护业主、物业服务企业和其他相关主体的合法权益,营造和谐宜居的社区环境而制定的地方性法规,它于2025年12月1日经河南省第十二届人民代表大会常务委员会第三十二次会议通过,并经过多次修正(最近一次是2025年11月30日河南省第十三届人民代表大会常务委员会第三十六次会议通过的《关于修改〈河南省物业管理条例〉等八部地方性法规的决定》),是当前河南省物业管理领域最根本的法律依据。

立法目的:
- 规范行为:明确各方权责,规范物业管理的各个环节。
- 维护权益:保障业主的财产权利和居住安宁,同时也保护物业服务企业的合法权益。
- 提升品质:促进物业服务专业化、规范化,提升城市社区治理水平。
核心要点解读
全面,以下是其核心章节和关键条款的解读:
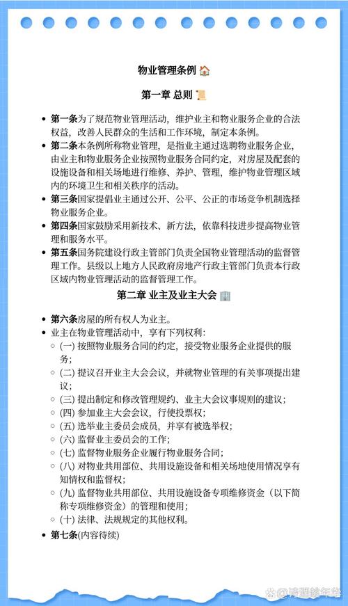
第一章:总则
- 适用范围:适用于河南省行政区域内物业管理活动及其监督管理。
- 基本原则:遵循业主自治、专业服务、社区治理、公开公平、诚实信用的原则。
- 政府职责:明确县级以上人民政府住房城乡建设或房管部门是物业主管部门,负责对物业管理活动的指导和监督,街道办事处、乡镇人民政府和居民委员会负责指导和协助成立业主大会、调解纠纷等。
第二章:业主、业主大会和业主委员会
这是《条例》的核心部分,直接关系到业主的自治权利。
业主的定义与权利

- 定义:房屋的所有权人为业主,基于房屋买卖、赠与、继承等合法方式取得房屋所有权的人,都是业主。
- 权利:
- 按照物业服务合同约定,享有接受服务的权利。
- 参加业主大会会议,行使投票权。
- 选举业主委员会成员,并享有被选举权。
- 监督业主委员会的工作。
- 监督物业服务企业履行合同。
- 法律法规规定的其他权利。
业主大会
- 性质:业主大会是物业管理区域内的最高权力机构,由全体业主组成。
- 职责:
- 制定和修改《管理规约》和《业主大会议事规则》。
- 选举、更换业主委员会成员。
- 选聘、解聘物业服务企业。
- 筹集和使用专项维修资金。
- 决定物业管理区域内涉及业主共同利益的重大事项。
业主委员会
- 性质:业主大会的执行机构,由业主大会选举产生,对业主大会负责并报告工作。
- 职责:
- 召集业主大会会议,报告物业管理的实施情况。
- 代表业主与业主大会选聘的物业服务企业签订、变更或解除物业服务合同。
- 及时了解业主、物业使用人的意见和建议,监督和协助物业服务企业履行合同。
- 管理业主大会的专项经费。
- 调解业主间因物业使用、维护等产生的纠纷。
【特别注意】:
- 首次业主大会召开难:《条例》规定,符合条件(如交付面积或户数达到一定比例)的,建设单位应当书面报告物业所在地街道办事处或乡镇人民政府,由其组织成立首次业主大会筹备组。
- 业委会备案:业主委员会应当自选举产生之日起30日内,向物业所在地街道办事处或乡镇人民政府和区县物业主管部门备案,备案不是批准,主要是为了便于管理和监督。
第三章:前期物业管理
指业主大会选聘物业服务企业之前,由建设单位选聘物业服务企业实施的物业管理阶段。
- 招投标原则:住宅物业的建设单位,应当通过招投标的方式选聘具有相应资质的物业服务企业,投标人少于3个或者住宅规模较小的,经物业所在地县级物业主管部门批准,可以采用协议方式选聘。
- 《临时管理规约》:建设单位销售房屋时,应当向买受人明示《临时管理规约》,并予以说明,买受人应当遵守。
- 物业承接查验:物业服务企业承接物业时,应当与建设单位共同对物业共用部位、共用设施设备进行查验,并签订书面协议,这可以有效避免“新小区,老问题”。
第四章:物业管理服务
- 物业服务合同:业主委员会应当与选聘的物业服务企业签订书面的物业服务合同,合同应明确服务内容、标准、费用、双方权利义务、合同期限、违约责任等。
- 物业服务企业的义务:
- 按照合同约定提供安全防范、卫生保洁、公共区域秩序维护等服务。
- 定期将服务的事项、负责人员、质量要求、收费项目、收费标准等在物业管理区域内显著位置公示。
- 听取业主意见,改进服务。
- 对违反治安、环保、消防等法律法规的行为,应当及时采取合理措施制止并向有关主管部门报告。
第五章:物业的使用与维护
这部分涉及小区的“硬件”管理和业主的日常行为规范。
- 禁止行为:禁止在物业管理区域内违规搭建、改变房屋承重结构、侵占通道、存放危险物品、饲养大型或烈性犬只(除非有合法证件且不妨碍他人)等。
- 车辆停放:规划用于停放汽车的车位、车库,应当首先满足本区域业主的需要,建设单位可将车位出租给本区域业主以外的,但租赁期限不得超过六个月。
- 专项维修资金(“房屋养老金”):
- 筹集:新建商品住宅,业主应当在办理入住手续前交存首期专项维修资金,未建立首期专项维修资金的,开发建设单位不得将房屋交付买受人。
- 使用范围:主要用于共用部位、共用设施设备(如电梯、屋顶、外墙、公共照明、消防设施等)的维修、更新和改造。
- 申请使用:由业主委员会或相关业主提出申请,经专有部分占建筑物总面积三分之二以上的业主且占总人数三分之二以上的业主同意后,可以使用。
第六章:法律责任
明确了违反《条例》的处罚措施。
- 对业主/物业使用人:违反《管理规约》,损害他人合法权益的,应当承担民事责任,对于乱扔垃圾、乱停车等行为,物业服务企业有权劝阻、制止;不听劝阻的,可以向有关部门报告。
- 对建设单位:未按规定提交资料、不承担前期物业费用的,由物业主管部门责令限期改正,并予以处罚。
- 对物业服务企业:
- 未履行合同约定的服务义务,或擅自提高收费标准的,由物业主管部门责令限期改正,并予以处罚。
- 将一个物业管理区域内的全部物业管理一并委托给他人的,责令限期改正,没收违法所得,并处罚款。
- 对业主委员会:成员违反规定,挪用、侵占业主共有资金的,依法承担赔偿责任;构成犯罪的,依法追究刑事责任。
常见问题解答 (FAQ)
Q1: 业主对物业服务不满意,可以拒交物业费吗? A1: 不可以。 根据《条例》,业主应当按照物业服务合同约定按时足额交纳物业费,拒交物业费是违约行为,物业服务企业可以催告、起诉,正确的维权途径是:
- 沟通协商:首先与物业或业委会沟通,反映问题。
- 业主集体行动:联合其他有同样诉求的业主,向业委会或物业主管部门反映。
- 法律途径:如果物业确实存在重大违约或服务质量问题,可以收集证据(如照片、视频、合同),通过业主大会解聘物业服务企业,或者在物业服务合同纠纷中提起诉讼,要求其承担违约责任或降低物业费,但个人不能以此为由拒交。
Q2: 小区的广告收益、停车费归谁所有? A2: 归全体业主所有。 根据《条例》,利用业主共用部位、共用设施设备进行经营的,应当在征得相关业主、业主大会、物业服务企业的同意后,按照规定办理有关手续,所得收益属于全体业主所有,主要用于补充专项维修资金,也可以按照业主大会的决定使用,物业服务企业可以从中提取一定比例的服务费,具体比例需在合同中约定或经业主大会同意。
Q3: 房屋空置,可以减免物业费吗? A3: 有条件地可以。 《条例》规定,业主可以与物业服务企业约定,因房屋空置、无人居住等原因,可以适当减免物业费,但具体减免比例和条件,需要由业主和物业服务企业在物业服务合同中明确约定,如果合同中没有约定,业主通常不能单方面要求减免。
Q4: 如何成立业主大会和业主委员会? A4:
- 发起:由10名以上业主联名,或由建设单位、社区居委会向物业所在地街道办事处/乡镇人民政府提出书面申请。
- 筹备:街道办事处/乡镇人民政府收到申请后,应当组织成立首次业主大会筹备组,成员由业主代表、建设单位代表、社区居委会代表组成。
- 制定方案:筹备组负责制定《业主大会议事规则》和《管理规约》(草案),确定业主委员会委员候选人产生办法及名单等。
- 召开大会:筹备组工作完成后,组织召开首次业主大会,投票表决通过各项规则,并选举产生业主委员会。
- 备案:选举结果产生后30日内,向相关部门备案。
如何查询条例原文?
如果您需要查阅最完整、最准确的《河南省物业管理条例》原文,建议通过以下官方渠道:
- 河南省人大网:在“地方法规”栏目中搜索。
- 河南省人民政府门户网站:在“政府信息公开”或“法规文件”栏目中查找。
- 专业法律数据库:如北大法宝、威科先行等,输入“河南省物业管理条例”即可查询。
《河南省物业管理条例》为河南省的物业管理活动提供了坚实的法律框架,对于业主而言,了解这部条例,意味着懂得如何行使权利、履行义务,并能在遇到问题时找到合法的解决途径,对于物业服务企业而言,它是规范经营、规避风险、提升服务质量的行动指南,一个和谐有序的社区,离不开业主、物业、开发商和政府部门在法律框架下的共同努力。