办公大楼物业管理方案
第一章:总则
1 方案名称 [项目名称] 办公大楼物业管理方案

(图片来源网络,侵删)
2 方案宗旨 本方案旨在为 [项目名称] 办公大楼提供高标准、专业化、人性化的物业管理服务,通过科学的管理、精细化的运营和卓越的服务,确保大楼的安全、舒适、高效、环保,为入驻企业营造一个理想的办公环境,从而提升物业资产的价值和市场竞争力。
3 管理目标
- 安全第一目标: 杜绝重大安全责任事故,确保人身和财产安全。
- 客户满意目标: 客户满意度持续保持在95%以上,建立良好的客户关系。
- 资产保值增值目标: 通过科学维护,延长设备设施使用寿命,保持物业良好外观。
- 绿色环保目标: 推行节能减排,打造绿色、低碳、可持续的办公环境。
- 品牌形象目标: 将 [项目名称] 打造成为区域内地标性的甲级写字楼品牌。
4 管理范围 本方案涵盖 [项目名称] 办公大楼红线范围内的所有公共区域、设备设施、场地及配套服务,具体包括:
- 公共区域: 大堂、电梯厅、走廊、楼梯间、停车场、绿地、屋顶平台等。
- 设备设施: 供配电系统、给排水系统、空调通风系统、消防系统、电梯系统、智能安防系统、公共照明系统等。
- 环境管理: 清洁卫生、绿化养护、垃圾处理、虫害防治等。
- 客户服务: 入驻办理、投诉处理、报修服务、信息咨询、社区活动等。
- 安全管理: 治安防范、消防安全、车辆管理、应急管理等。
- 财务管理: 物业费收缴、预算管理、成本控制、财务报告等。
第二章:组织架构与人员配置
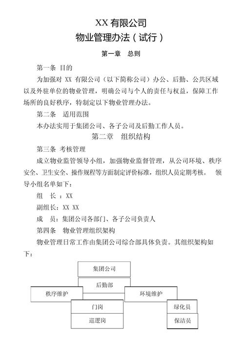
为确保管理目标的实现,将设立以下组织架构:

(图片来源网络,侵删)
1 组织架构图
项目总经理
|
---------------------------------
| | |
运营部 工程部 客户服务部
| | |
安保主管 工程主管 客户主管
环境主管 设备工程师 前台/文员
... ... ...
2 核心岗位职责
- 项目总经理: 全面负责项目的整体运营、战略规划和团队管理,对项目业绩和客户满意度负总责。
- 运营部:
- 安保主管: 负责大楼的治安、消防、车辆管理,制定应急预案并组织演练。
- 环境主管: 负责清洁、绿化、垃圾处理等工作,制定标准和检查流程。
- 工程部:
- 工程主管: 负责所有设备设施的运行、维护、保养和维修,确保系统正常。
- 强弱电工、暖通技工、维修工等: 负责具体的技术操作和日常巡检。
- 客户服务部:
- 客户主管: 负责客户关系维护、投诉处理、租户沟通、社区文化建设。
- 前台/文员: 负责访客登记、信件收发、报修记录、文件处理等。
3 人员配置原则
- 按需配置: 根据大楼面积、入驻率、智能化水平等实际情况配置人员。
- 一专多能: 鼓励员工掌握多项技能,提高团队效率。
- 持证上岗: 关键岗位(如电工、焊工、消防监控员)必须持有国家认可的资格证书。
第三章:各部门服务内容与标准
1 客户服务部
- 入驻服务: 协助新租户办理入驻手续,提供钥匙、门禁卡、设施使用指引。
- 日常服务: 提供24小时前台服务(或根据需求),处理访客、信件、快递。
- 报修服务: 统一受理客户报修,派单给工程部,并跟踪处理进度和结果。
- 投诉处理: 建立投诉处理流程,做到“首问负责制”,及时响应、有效解决。
- 信息沟通: 定期发布《物业通讯》,告知客户停水停电、公共活动等信息。
- 社区活动: 组织企业联谊、节日庆祝等活动,营造和谐的社区氛围。
- 服务标准:
- 电话铃响3声内接听。
- 报修响应时间:紧急(如漏水、断电)15分钟内到达现场;一般2小时内响应。
- 投诉处理:24小时内给予初步答复,3个工作日内解决或提出解决方案。
- 客户满意度调查:每半年进行一次,满意度不低于95%。
2 运营部 - 安保管理
- 门禁管理: 24小时安保人员值守,对进出人员和车辆进行核查、登记。
- 巡逻制度: 制定巡逻路线和频次,对公共区域、重点部位进行定时巡查。
- 监控中心: 24小时监控大楼各区域,发现异常情况立即通知安保人员到场处理。
- 消防安全: 定期检查消防设施,组织消防演练,确保消防通道畅通。
- 车辆管理: 规范停车场管理,引导车辆有序停放,维护停车秩序。
- 应急预案: 制定防火、防汛、停电、反恐等突发事件应急预案。
- 服务标准:
- 大厦出入口无无关人员随意进入。
- 消防设施完好率100%,每月测试一次。
- 监控系统无死角,录像保存时间不少于30天。
- 紧急情况响应时间:5分钟内到达现场。
2 运营部 - 环境管理
- 日常清洁: 对大堂、走廊、电梯、卫生间等公共区域进行定时清扫和保洁。
- 垃圾处理: 设置分类垃圾桶,日产日清,保持垃圾房整洁。
- 外墙清洗: 定期(如每年一次)对大楼外墙进行专业清洗。
- 绿化养护: 负责绿地、绿植的浇水、施肥、修剪、病虫害防治。
- 虫害防治: 定期聘请专业公司进行灭鼠、灭蟑、灭蚊蝇工作。
- 服务标准:
- 大堂地面光洁,无明显灰尘和污渍。
- 卫生间无异味,洗手台、镜面、便池洁净。
- 垃圾房无堆积,无异味,周边干净。
- 绿植无枯枝败叶,生长良好。
3 工程部
- 设备运行: 保障供电、供水、空调、电梯等系统的24小时稳定运行。
- 预防性维护: 制定年度、月度维保计划,对设备进行定期检查和保养。
- 维修服务: 快速响应客户报修和公共设施的故障维修。
- 能耗管理: 监控大楼能耗,提出节能降耗建议和措施。
- 系统改造: 根据技术发展和客户需求,提出系统升级改造方案。
- 服务标准:
- 电梯运行平稳,故障率低,年检合格。
- 空调系统夏季温度控制在24-26℃,冬季18-20℃。
- 供水供电系统故障率低,突发停电10分钟内启动备用发电机。
- 设备设施台账完整,维保记录清晰可查。
第四章:管理流程与制度
1 日常管理流程
- 报修流程: 客户报修 → 客服登记 → 派单 → 工程维修 → 客户确认 → 回访归档。
- 投诉处理流程: 接收投诉 → 记录分类 → 调查核实 → 制定方案 → 沟通解决 → 回访反馈 → 总结改进。
- 应急处理流程: 发现险情 → 启动预案 → 疏散人员 → 控制事态 → 报告上级 → 配合救援 → 善后处理。
2 内部管理制度
- 交接班制度: 明确各班次工作内容、设备状况和注意事项。
- 巡检制度: 规定巡检路线、内容、频次和记录要求。
- 会议制度: 定期召开晨会、周会、月会,总结工作,部署任务。
- 培训制度: 定期对员工进行专业技能、服务礼仪、安全知识等方面的培训。
- 绩效考核制度: 建立科学的KPI考核体系,将服务质量、安全指标、成本控制等与薪酬挂钩。
第五章:财务预算与管理
1 收入构成
- 物业管理费: 主要收入来源,根据物价局核定标准或市场行情向业主/租户收取。
- 有偿服务费: 如特约维修、加时空调、场地租赁等。
- 停车场收入: 车位租金、停车费。
- 其他收入: 如广告位出租、废品变卖等。
2 支出预算
- 人员成本: 工资、福利、社保、培训等。
- 公共能耗费: 水、电、燃气、空调燃油等。
- 物料消耗费: 清洁用品、维修备件、办公用品等。
- 外包服务费: 电梯维保、消防维保、外墙清洗、绿化养护、虫害防治等。
- 维修基金: 用于公共设施的大修、更新。
- 行政及其他费用: 保险、税费、审计、差旅等。
3 成本控制措施
- 精细化预算管理: 严格执行年度预算,定期进行预算执行分析。
- 节能降耗: 采用节能灯具、智能控制系统,杜绝“长明灯”、“长流水”。
- 供应商管理: 通过公开招标、货比三家等方式选择性价比高的供应商。
- 预防性维护: 通过定期维保减少大修和突发故障,降低维修成本。
第六章:品质提升与增值服务
1 品质提升计划
- 数字化管理: 引入智慧物业平台,实现报修、缴费、通知等线上化、智能化。
- 服务标准化: 制定《服务手册》,统一服务流程和话术,提升服务一致性。
- 客户满意度优化: 建立客户满意度反馈闭环机制,持续改进服务短板。
2 增值服务(针对租户)
- 商务支持: 提供会议室预定、文印服务、快递收发等。
- 生活便利: 引入或合作咖啡厅、便利店、银行、健身房等。
- 企业服务: 组织政策宣讲、财税法律咨询、人才招聘会等。
- 高端定制: 为大客户提供专属管家服务、定制化空间改造等。
第七章:应急预案
针对可能发生的突发事件,制定专项应急预案,包括但不限于:
- 消防火灾应急预案
- 停电停水应急预案
- 极端天气(台风、暴雨、大雪)应急预案
- 电梯困人应急预案
- 治安事件(盗窃、斗殴)应急预案
- 公共卫生事件(如疫情)应急预案
预案需明确应急组织、指挥体系、响应流程、疏散路线、物资储备和事后处理等。
第八章:方案评估与持续改进
- 定期评估: 每季度对各部门KPI指标完成情况进行评估。
- 客户回访: 每月对部分客户进行随机回访,收集意见。
- 管理评审: 每年召开一次管理评审会议,全面评估方案的有效性,并根据市场变化、技术发展和客户需求,对方案进行修订和完善,确保物业管理的先进性和竞争力。
版权声明:除非特别标注,否则均为本站原创文章,转载时请以链接形式注明文章出处。