学习物业管理专业,你将进入一个与人们日常生活、商业运作和城市发展都息息相关的行业,这个专业培养的是“不动产的管家”和“社区/园区的运营者”。

物业管理的核心工作是:通过专业的管理和服务,确保物业(包括住宅、商业、写字楼、工业厂房等)能够保值增值,并为使用者创造一个安全、舒适、便捷、和谐的 environment。
下面我将从具体工作内容、工作场所、所需能力、职业发展路径等多个方面,为你详细解读学物业管理能做什么工作。
核心工作内容(做什么?)
物业管理工作可以分为几个大的模块,无论你在哪个细分领域,基本都会接触到这些方面:
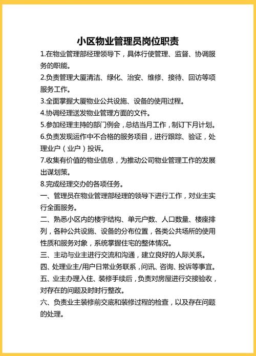
客户服务与关系维护
这是最基础也是最重要的工作,直接面对业主、租户或用户。

- 日常沟通: 接听电话、处理报修、解答咨询、发布通知(如停水停电、社区活动)。
- 投诉处理: 耐心听取并解决业主/租户的投诉和不满,比如邻里纠纷、噪音问题、服务不到位等。
- 满意度调查: 定期进行客户满意度调查,收集反馈,持续改进服务质量。
- 费用催缴: 负责物业费、水电费、停车费等各项费用的收缴工作。
工程设备与设施管理
这是物业的“技术核心”,确保所有硬件设施正常运转。
- 日常巡检: 定期检查电梯、水泵、消防系统、公共照明、监控设备等是否正常。
- 维修保养: 组织和监督对公共设施的小修、中修和大修,电梯年检、水泵房维护、发电机测试等。
- 能源管理: 监控和管理公共区域的用水用电,提出节能降耗方案。
- 装修管理: 审核业主的装修方案,监督装修过程,防止违规施工(如破坏承重墙)。
秩序维护与安全管理
保障人员和财产的安全,是物业的“第一道防线”。
- 安保管理: 管理保安团队,制定巡逻路线和制度,确保出入口、停车场、楼宇等区域的安全。
- 消防管理: 组织消防演练,检查消防器材是否完好有效,确保消防通道畅通。
- 车辆管理: 负责小区或园区的车辆进出、停放管理,维护交通秩序。
- 监控管理: 通过监控中心实时监控公共区域,及时发现并处理异常情况。
环境保洁与绿化管理
负责“面子工程”,创造整洁优美的环境。
- 保洁管理: 制定清洁标准和计划,监督保洁人员对公共区域(大堂、楼道、电梯、垃圾房等)进行日常清洁。
- 垃圾处理: 确保生活垃圾和建筑垃圾的分类、清运及时有序。
- 绿化养护: 聘请或指导绿化团队对园区内的花草树木进行修剪、浇灌、施肥和病虫害防治。
经费与资产管理
这是物业的“大管家”,管钱和管资产。

- 预算编制: 每年年初编制物业费的收支预算。
- 成本控制: 在日常运营中严格控制各项开支,如采购成本、维修成本、人力成本等。
- 资产管理: 对物业的公共设施设备进行登记、造册、盘点,确保资产不流失。
- 财务报告: 定期向业主委员会或业主公布财务收支情况,做到公开透明。
社区与文化建设
提升业主的归属感和满意度,营造和谐的社区氛围。
- 组织活动: 策划并组织社区文化活动,如节日庆典、邻里运动会、儿童乐园活动、老年大学等。
- 志愿者管理: 招募和管理社区志愿者,共同参与社区建设。
- 搭建平台: 建立业主微信群、社区APP等沟通平台,促进邻里交流。
主要工作场所(在哪里做?)
物业管理的应用场景非常广泛,不局限于“小区保安”或“清洁阿姨”。
- 住宅类物业: 这是最常见的领域,包括普通住宅小区、高档公寓、别墅等,工作重点是居住体验和邻里关系。
- 商业类物业: 包括购物中心、商业步行街、专业市场等,工作重点是吸引客流、提升销售额和品牌形象,对营销能力要求高。
- 写字楼/办公类物业: 为企业客户提供办公场所服务,工作重点是高效的行政支持、商务服务和设施保障,对专业性和服务品质要求极高。
- 酒店式公寓/服务式公寓: 结合了酒店和住宅的特点,提供酒店式的标准化服务。
- 产业园区/工业物业: 为科技园区、物流园区、工厂等提供服务,工作重点是满足企业的特殊生产需求,如设备维护、物流协调、高新技术企业服务等。
- 公共物业/政府物业: 如学校、医院、机场、政府大楼等,管理要求通常有特殊规定,需要很强的执行力和规范性。
- 专业顾问公司: 在物业公司总部或第三方咨询机构,为其他项目或公司提供专业的咨询、培训、评估等服务。
所需核心能力(需要什么能力?)
要做好物业管理工作,需要具备以下几方面的素质:
- 沟通协调能力: 能与不同背景、不同需求的业主、员工、供应商进行有效沟通,是“万金油”能力。
- 解决问题的能力: 面对突发事件(如停电、漏水、火灾)和日常纠纷,能冷静分析,迅速找到解决方案。
- 服务意识与同理心: 真正站在业主的角度思考问题,提供有温度的服务。
- 细致与责任心: 工作琐碎繁杂,需要有足够的细心和高度的责任心,确保每一件小事都落到实处。
- 基本的财务知识: 能看懂财务报表,进行成本核算和预算管理。
- 一定的技术知识: 了解建筑、水电、消防、安防等基本常识,能与工程团队有效沟通。
- 抗压能力: 业主的抱怨、突发的紧急情况、节假日无休等,都是常态,需要强大的心理素质。
职业发展路径(如何发展?)
这是一个经验积累型的行业,越老越“吃香”。
-
起步阶段(0-3年):
- 职位: 客服专员、前台、保安领班、保洁主管、工程维修员等。
- 目标: 熟悉物业管理的具体流程,掌握基础技能,积累一线经验。
-
成长阶段(3-5年):
- 职位: 物业管家(全能型岗位,负责一个楼栋或片区)、工程主管、安保主管、客服主管、环境主管等。
- 目标: 成为某一模块的专家,开始带团队,学习管理技巧。
-
成熟阶段(5年以上):
- 职位: 项目经理/管理处经理(全面负责一个项目的运营)、部门经理(如工程部、客服部经理)。
- 目标: 独立负责一个项目的盈亏和整体运营,具备全面的统筹管理能力。
-
高级阶段:
- 职位: 区域经理、事业部总监、公司高管(如运营总监、总经理)、行业顾问、培训师等。
- 目标: 制定公司战略,管理多个项目,成为行业内的专家或领导者。
学习物业管理,你将获得一个非常实用且稳定的职业,它不是一份“高大上”但很遥远的工作,而是实实在在影响着千家万户“幸福感”的行业。
这份工作虽然辛苦,需要极大的耐心和责任心,但当你看到自己管理的社区环境优美、邻里和睦、业主满意时,那种成就感和归属感是无可比拟的,如果你是一个热爱生活、善于沟通、乐于助人、享受将琐碎事务打理得井井有条的人,那么物业管理会是一个非常适合你的选择。