德高鼎泰便民中心
  • 首页
  • 物业服务
  • 出行住店
  • 健身锻炼
首页 包含"激励反馈"标签的文章
物业保洁员绩效考核表如何科学制定? 物业服务

物业保洁员绩效考核表如何科学制定?

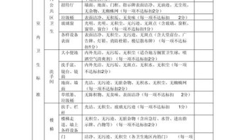
物业保洁员绩效考核表基本信息考核对象所属部门环境部/保洁部所在项目/区域担任岗位保洁员考核周期□ 月度 □ 季度 □ 半年度 □ 年度考核日期年 月 日考核人考核人职位主管/经理 考核维度与评分标准...

99ANYc3cd6 2026-02-09 4 #行为规范 #激励反馈

最新文章

  • 青海七天连锁酒店怎么预订最划算?

    青海七天连锁酒店怎么预订最划算?

    2026-04-23 0
  • 河西万达附近健身房哪家好?

    河西万达附近健身房哪家好?

    2026-04-23 0
  • 三亚明珠广场健身房怎么样?

    三亚明珠广场健身房怎么样?

    2026-04-23 0
  • 物业工程经理求职,需具备哪些核心能力?

    物业工程经理求职,需具备哪些核心能力?

    2026-04-23 0
  • 克拉玛依酒店怎么选?预订要注意什么?

    克拉玛依酒店怎么选?预订要注意什么?

    2026-04-23 0
  • 恒大华府健身房年卡多少钱?

    恒大华府健身房年卡多少钱?

    2026-04-23 0

标签列表

  • 性价比 (720)
  • 口碑 (123)
  • 会员折扣 (553)
  • 健身 (89)
  • 专业教练 (98)
  • 环境舒适 (92)
  • 服务 (140)
  • 比价平台 (431)
  • 优惠预订 (133)
  • 套餐优惠 (205)
  • 评价 (152)
  • 口碑评价 (167)
  • 早鸟优惠 (206)
  • 会员优惠 (233)
  • 价格 (145)
  • 设施 (97)
  • 联系方式 (177)
  • 健身房 (99)
  • 官网直订 (116)
  • 专业 (89)
  • 官方渠道 (188)
  • 收费标准 (98)
  • 预订方式 (127)
  • 性价比高 (107)
  • 平台比价 (115)

关于本站

侵权处理与合作:473708564#qq.com,#换成@就是邮箱

京ICP备2025110917号

联系我们

关注我们

德高鼎泰便民中心二维码