物业服务 最新 山东明德物业招聘什么岗位? 以下信息综合了明德物业的公开资料、行业招聘平台信息以及其企业特点,为您提供一个全面且实用的指南, 公司简介(了解背景)山东明德物业管理有限公司 是明德物业(股票代码:03162.HK)在山东省的重要区... 99ANYc3cd6 2026-01-23 2 #物业管家 #工程维修 #客服专员
物业服务 最新 物业资质为何取消? 或许你是一位业主,突然听说“物业资质”这个说法不再适用,心里犯嘀咕:“以后我家小区的物业是不是没人管了?怎么保证服务质量?”或许你是一位物业从业者,习惯了持证上岗,现在政策变了,未来的路该怎么走?迷茫... 99ANYc3cd6 2026-01-23 2 #简政放权 #市场化改革 #行业监管
物业服务 最新 上海物业管理培训学校怎么样? 上海目前没有一所独立命名、专门从事物业管理培训的“学校”(如“上海物业管理职业技术学校”),物业管理培训通常是由以下几类机构提供的,它们各有侧重,能满足不同人群的需求, 主要培训提供方类型大专院校(含... 99ANYc3cd6 2026-01-23 3 #专业资质认证 #行业认可度
物业服务 最新 贵州中都物业怎么样?服务靠谱吗? 贵州中都物业有限公司 综合介绍贵州中都物业有限公司是一家专注于提供高品质物业管理服务的综合性企业,公司植根于贵州省,业务范围覆盖多个地州市,凭借其专业的管理团队、标准化的服务体系和对客户需求的深刻理解... 99ANYc3cd6 2026-01-23 3 #管理规范 #社区口碑
物业服务 最新 北京现有物业公司数量有多少? 这是一个非常好的问题,但要给出一个精确的、实时更新的数字是非常困难的,因为“物业公司”的定义、统计口径和动态变化(新成立、注销、合并等)都非常复杂,我们可以根据官方发布的数据和行业报告,为您提供一个相... 99ANYc3cd6 2026-01-23 4 #行业规模 #市场现状
物业服务 最新 福田物业管理公司注册流程是什么? 第一部分:核心前置条件与资质要求在开始注册前,必须清楚物业管理行业的特殊性,这决定了您是否能合法经营,公司名称格式: 深圳市福田区 + [字号] + 物业管理有限公司示例: 深圳市福田区卓越物业管理有... 99ANYc3cd6 2026-01-23 3 #资质审批 #备案登记
物业服务 最新 小区物业管理抽查方案 XX小区物业管理服务质量抽查方案 总则1 目的与意义为规范XX小区(以下简称“小区”)物业管理行为,客观、公正地评估物业服务公司(以下简称“物业公司”)的服务质量,监督其全面履行《物业服务合同》约定的... 99ANYc3cd6 2026-01-23 2
物业服务 最新 河南物业管理公司哪家强? 我们可以根据几个公认的维度来为您梳理和分析河南省内实力较强、口碑较好、具有代表性的物业管理公司,这些维度包括:品牌规模与市场占有率:在全国或全省管理项目数量、面积、覆盖城市等,行业资质与荣誉:是否获得... 99ANYc3cd6 2026-01-23 2 #服务口碑 #社区管理
物业服务 最新 慈溪物业招聘有哪些岗位和要求? 如何快速获取最新的慈溪物业招聘信息?您可以通过以下渠道,实时查找最新的招聘信息:线上招聘平台 (最推荐 这是目前最高效、信息最集中的渠道,主流综合平台:智联招聘 (zhaopin.com :搜索“慈溪... 99ANYc3cd6 2026-01-23 2 #招聘要求 #慈溪地区
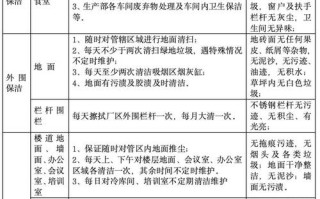
物业服务 最新 物业保洁主管的日常工作有哪些核心内容? 日常巡检与质量控制 (核心工作 这是保洁主管最基本、也是最重要的职责,确保保洁标准得到严格执行,每日巡检:路线规划: 制定固定的巡检路线,覆盖所有公共区域,如大堂、走廊、电梯、楼梯、地下车库、会所、儿... 99ANYc3cd6 2026-01-23 2 #品质监督 #成本控制