[物业公司名称]
[项目名称] 物业设施设备保养手册
文件版本:V1.0
发布日期:[YYYY年MM月DD日]
生效日期:[YYYY年MM月DD日]
目录
第一章:总则 1.1 手册目的与适用范围 1.2 编制依据 1.3 保养工作基本原则 1.4 术语与定义

第二章:组织架构与职责 2.1 组织架构图 2.2 各岗位职责 2.2.1 设备部经理 2.2.2 工程主管/工程师 2.2.3 各专业技工(强电、弱电、暖通、给排水、消防等) 2.2.4 外包服务商 2.2.5 其他相关部门(客服、安保、保洁)
第三章:设施设备清单与分类 3.1 通用设备清单 3.2 专用设备清单 3.3 设备信息卡/台账模板
第四章:保养计划与周期 4.1 保养分级制度 4.1.1 日常巡检(日/周) 4.1.2 预防性保养(月/季/半年/年) 4.1.3 计划性大修 4.2 年度保养计划表模板 4.3 保养工作流程
第五章:各系统保养细则 5.1 供配电系统 5.1.1 高低压配电柜 5.1.2 变压器 5.1.3 发电机 5.1.4 公共照明及应急照明 5.2 给排水系统 5.2.1 生活水泵、消防水泵、污水泵 5.2.2 水箱(生活水箱、消防水箱) 5.2.3 管道、阀门、压力容器 5.3 空调通风系统 5.3.1 冷水机组/空调主机 5.3.2 冷却塔 5.3.3 风机盘管、新风机组 5.3.4 风管、水管清洗 5.4 消防系统 5.4.1 火灾自动报警系统 5.4.2 自动喷淋系统 5.4.3 消火栓系统 5.4.4 防排烟系统 5.4.5 气体灭火系统 5.5 电梯系统 5.5.1 客梯、货梯、扶梯 5.6 弱电系统 5.6.1 安防监控系统(CCTV) 5.6.2 门禁系统 5.6.3 停车场管理系统 5.6.4 楼宇自控系统 5.6.5 通信网络系统 5.7 土建及公共设施 5.7.1 屋面、外墙、门窗 5.7.2 道路、广场、地下车库 5.7.3 健身器材、儿童游乐设施

第六:保养工作记录与报告 6.1 保养记录单模板 6.2 巡检记录表模板 6.3 故障维修报告模板 6.4 备品备件管理台账 6.5 记录存档与查阅规定
第七章:应急预案 7.1 设备突发故障应急处理流程 7.2 停水、停电、停气应急预案 7.3 消防设备故障应急预案 7.4 困人救援应急预案
第八章:安全管理 8.1 人员安全操作规程 8.2 作业许可制度(如动火、高空作业) 8.3 工具、仪器安全管理 8.4 防火、防触电、防坠落措施
第九章:附则 9.1 手册的修订与解释 9.2 附件清单
第一章:总则
1 手册目的与适用范围
本手册旨在规范[项目名称]物业所有设施设备的保养工作,确保设备安全、稳定、高效运行,延长设备使用寿命,保障业主/用户的正常生活和工作秩序,并实现成本控制的目标。 本手册适用于[物业公司名称]设备部全体员工及所有参与本项目设施设备保养工作的外包服务商。
2 编制依据
- 《中华人民共和国安全生产法》
- 《物业管理条例》
- 《电梯安全监察条例》
- 《建筑消防设施的维护管理》(GB 25201)
- 《低压配电设计规范》(GB 50054)
- 《建筑给水排水设计规范》(GB 50015)
- 设备原厂提供的技术手册与说明书
- 项目竣工图纸及相关技术资料
3 保养工作基本原则
- 预防为主,防治结合:以预防性保养为核心,通过定期检查和维护,将故障消灭在萌芽状态。
- 安全第一:所有保养工作必须在确保人身和设备安全的前提下进行。
- 规范操作:严格按照本手册及设备技术规范进行操作,杜绝违章作业。
- 计划性与灵活性相结合:严格按照保养计划执行,同时根据设备实际运行状况和突发故障灵活调整。
- 记录完整:所有保养、维修活动必须有详细、准确的记录,做到“事事有记录,件件有可查”。
4 术语与定义
- 巡检:对设备进行外观、运行状态、声音、温度、泄漏等方面的例行检查。
- 保养:为保持设备良好工作状态而进行的清洁、紧固、润滑、调整、防腐等维护工作。
- 维修:设备发生故障或性能下降后,使其恢复到正常状态所进行的工作,分为小修、中修、大修。
- 预防性保养:按照预定的时间间隔或工作量进行的保养,旨在预防故障发生。
- 故障:设备丧失其规定功能的状态。
第二章:组织架构与职责
1 组织架构图
(此处应绘制一张清晰的组织架构图,)
设备部经理
/ | \
工程主管 强电技工 暖通技工
/ \ | |
工程师A 工程师B 弱电技工 给排水/消防技工
/ \
外包服务商A 外包服务商B
2 各岗位职责
- 设备部经理:
- 全面负责设备部的管理工作。
- 审批年度保养计划、大修计划和预算。
- 组织制定和修订本手册。
- 监督、检查各项工作的落实情况。
- 负责部门人员管理、培训和绩效考核。
- 协调处理重大设备故障和突发事件。
- 工程主管/工程师:
- 具体执行和落实设备部的各项管理工作。
- 编制、细化年度保养计划和预算,并上报审批。
- 组织实施日常巡检、预防性保养和计划性维修工作。
- 审核保养记录和维修报告。
- 负责备品备件的申购、库存管理和质量验收。
- 管理和评估外包服务商的工作。
- 定期向经理汇报设备运行状况和维修工作情况。
- 各专业技工:
- 严格按照保养计划和操作规程,对自己负责的设备进行保养和维修。
- 认真填写保养记录和维修报告。
- 负责所辖区域的巡检,及时发现并上报设备隐患。
- 负责工具、仪器的日常维护和保管。
- 遵守安全操作规程,确保作业安全。
- 外包服务商:
- 必须具备相应的资质,并与物业签订服务合同。
- 严格按照合同要求和本手册标准提供服务。
- 接受物业工程主管的监督和检查。
- 提交详细的保养计划和报告。
- 其他相关部门:
- 客服部:负责向业主/用户解释设备保养造成的短暂影响,并收集反馈。
- 安保部:在设备保养(尤其是涉及公共安全区域)时,协助进行安全隔离和秩序维护。
第三章:设施设备清单与分类
1 通用设备清单
| 序号 | 设备名称 | 规格型号 | 数量 | 安装位置 | 投入使用日期 | 责任人/班组 |
|---|---|---|---|---|---|---|
| 1 | 生活水泵 | [型号] | [数量] | [水泵房] | [YYYY-MM-DD] | [给排水组] |
| 2 | 1#客梯 | [品牌/型号] | [数量] | [大堂] | [YYYY-MM-DD] | [电梯组] |
| ... | ... | ... | ... | ... | ... | ... |
2 专用设备清单
(根据项目类型填写,如商业中心的空调主机、写字楼的BAS系统等)
3 设备信息卡/台账模板
(建议为每台重要设备建立独立的“设备信息卡”,内容应包括:设备照片、铭牌参数、主要部件清单、历史保养记录、故障记录、维保合同等。)
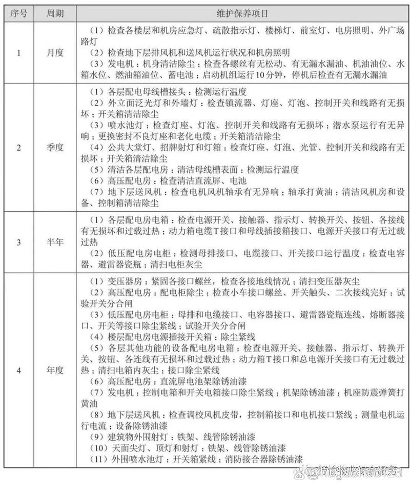
第四章:保养计划与周期
1 保养分级制度
- 日常巡检:每日或每周进行,由值班人员或当班技工负责,内容:外观检查、听声音、看仪表、记录运行参数。
- 预防性保养:按月、季、半年、年周期进行,由专业技工负责,内容:清洁、润滑、紧固、调整、更换易损件、功能测试。
- 计划性大修:通常在设备运行多年或达到一定运行小时数后进行,由专业团队或外包服务商负责,内容:全面解体、清洗、更换磨损件、精度校正、性能测试。
2 年度保养计划表模板
(建议使用Excel表格,包含以下列:序号、系统名称、设备名称、保养内容、保养周期、执行日期、执行人、审核人、完成情况、备注。)
3 保养工作流程
制定年度计划 -> 计划审批 -> 下达任务单 -> 准备工具/备件 -> 现场安全交底 -> 按规程操作 -> 填写保养记录 -> 自检/互检 -> 工程师审核 -> 清理现场 -> 记录归档
第五章:各系统保养细则 (核心章节,以下为示例)
1 供配电系统
1.1 高低压配电柜
- 日/周保养:
- 检查柜体有无变形、锈蚀。
- 检查仪表指示是否正常。
- 检查开关、指示灯状态是否正常。
- 检查有无异响、异味。
- 检查室内温湿度、通风情况。
- 月/季保养:
- 检查所有开关、触头、母线连接处有无过热现象(测温枪)。
- 清洁柜内灰尘(使用吸尘器或干燥压缩空气)。
- 检查接地线连接是否牢固。
- 检查二次回路接线端子有无松动。
- 年保养:
- 对断路器、接触器等机械部件进行润滑。
- 检查保护继电器的定值和动作情况。
- 模拟分合闸操作,检查机构灵活性。
- 紧固所有电气连接螺栓。
- 进行绝缘电阻测试。
2 给排水系统
2.1 生活水泵
- 日/周保养:
- 检查水泵运行声音、振动是否正常。
- 检查压力表、真空表读数是否在正常范围。
- 检查有无漏水、渗油现象。
- 检查控制柜运行状态。
- 月保养:
- 检查轴承温度,补充或更换润滑脂。
- 检查联轴器弹性块是否磨损。
- 清洁水泵表面及周围环境。
- 季/半年保养:
- 检查密封填料,必要时更换。
- 检查叶轮有无磨损、汽蚀。
- 检查阀门开关是否灵活,有无内漏。
- 年保养:
- 解体水泵,清洗轴承、更换润滑油、检查叶轮和密封件。
- 测量电机绝缘电阻。
- 进行全面性能测试。
3 空调通风系统
3.1 冷水机组
- 日/周保养:
- 检查机组运行参数(蒸发/冷凝压力、温度、电流电压)。
- 检查油位、油温。
- 检查有无制冷剂泄漏。
- 检查冷却塔风机、水泵运行状态。
- 月保养:
- 检查和清洗空气过滤器。
- 检查冷却水水质,必要时进行水质处理。
- 检查机组各阀门状态。
- 季/半年保养:
- 冷却水系统清洗(包括冷却塔、水管、过滤器)。
- 检查压缩机、冷凝器、蒸发器换热效果。
- 检查自控系统工作状态。
- 年保养:
- 全面检查制冷剂充注量。
- 检查和更换干燥过滤器、油过滤器。
- 对压缩机进行全面的检查和维护。
- 检查电气控制系统和安全保护装置。
4 消防系统
4.1 火灾自动报警系统
- 日/周保养:
- 检查系统主电源是否正常。
- 检查备用电源是否正常。
- 检查控制器有无故障、火警信号。
- 月保养:
- 按比例抽检探测器、手动报警按钮、模块等部件的报警功能。
- 检查消防电话通话质量。
- 季/半年保养:
- 对所有探测器进行清洁。
- 检查联动控制功能(如启动消防泵、迫降电梯等)。
- 年保养:
- 对系统进行全面功能测试。
- 检查主备电源自动切换功能。
- 对所有线路进行绝缘电阻测试。
5 电梯系统
- 日/周保养:
- 检查开关门是否平稳、有无异响。
- 检查轿厢内按钮、照明、风扇、对讲系统是否正常。
- 检查平层精度。
- 月保养:
- 检查制动器、钢丝绳、导轨润滑情况。
- 检查限速器、安全钳联动试验。
- 检查各安全开关功能。
- 年保养:
- 由具备资质的维保单位进行全面的安全技术检验。
- 对曳引机、导向系统、门机系统等进行深度维护和调整。
- 进行限速器校验。
第六章:保养工作记录与报告
1 保养记录单模板
| 设备名称 | [填写] | 保养日期 | [填写] |
|---|---|---|---|
| 保养类型 | □日常 □月度 □季度 □年度 | 保养人 | [填写] |
| 保养项目 | 与结果 | 备注 | |
| 外观检查 | 柜体清洁,无变形、锈蚀。 | 正常 | |
| 仪表检查 | 电压表:400V, 电流表:150A。 | 指示正常 | |
| 开关检查 | 断路器分合闸灵活,无卡滞。 | 正常 | |
| 紧固 | 母线连接处螺栓已紧固。 | ||
| 清洁 | 用吸尘器清洁柜内灰尘。 | ||
| 发现问题及处理 | |||
| 遗留问题 | |||
| 审核人 | 日期 |
2 巡检记录表模板
(类似保养记录单,但更侧重于“检查”和“状态记录”)
3 故障维修报告模板
| 报告编号 | 报告日期 | ||
|---|---|---|---|
| 设备名称 | 故障发生时间 | ||
| 故障现象描述 | |||
| 故障原因分析 | |||
| 维修方案 | |||
| 维修过程记录 | |||
| 更换备件清单 | |||
| 维修结果 | □已修复 □待处理 □无法修复 | ||
| 预防措施建议 | |||
| 维修人 | 审核人 |
4 备品备件管理台账
(记录备品备件的名称、型号、规格、数量、存放位置、供应商等信息)
5 记录存档与查阅规定
所有记录(纸质或电子版)至少保存3-5年,设备部指定专人负责管理,建立电子档案库,方便随时查阅和追溯。
第七章:应急预案
(每个应急预案应包含:目的、适用范围、组织机构、应急流程、联系方式、事后处理等部分)
1 设备突发故障应急处理流程
- 发现与报告:发现人立即向中控室和工程主管报告。
- 初步判断与处置:中控室根据情况启动应急预案,工程主管组织人员初步判断并采取紧急措施(如切断电源、切换备用设备)。
- 紧急抢修:专业技工迅速到达现场进行抢修。
- 信息通报:客服部根据情况向受影响的业主/用户发布通知。
- 事后分析:故障排除后,组织分析原因,制定改进措施,并填写故障报告。
2 停水、停电、停气应急预案
(针对不同情况,明确备用设备启用流程、通知发布流程、应急物资准备等。)
第八章:安全管理
1 人员安全操作规程
- 操作人员必须经过培训,持证上岗。
- 作业前必须进行“安全交底”。
- 严格执行“两票三制”(工作票、操作票;交接班制、巡回检查制、设备定期试验轮换制)。
- 严禁酒后上岗、疲劳作业。
2 作业许可制度
- 动火作业:必须办理《动火作业许可证》,清理现场可燃物,配备灭火器材,设专人监护。
- 高空作业:必须办理《高空作业许可证》,系好安全带,使用合格的脚手架或高空作业平台。
- 密闭空间作业:必须办理《密闭空间作业许可证》,进行通风、气体检测,设专人监护。
3 工具、仪器安全管理
- 工具、仪器应定期校验,确保其精度和安全性。
- 电动工具应有漏电保护装置。
- 高压验电器、绝缘手套、绝缘靴等安全用具应定期进行耐压试验。
4 防火、防触电、防坠落措施
- 在配电室、机房等场所严禁明火。
- 非专业电工严禁进行电气操作。
- 在设备区域设置明显的安全警示标识。
第九章:附则
1 手册的修订与解释
本手册由设备部负责解释,每年或在设备系统发生重大变更时,将对本手册进行评审和修订。
2 附件清单
- 年度保养计划表(模板)
- 设备保养记录单(模板)
- 设备巡检记录表(模板)
- 故障维修报告(模板)
- 设备信息卡(模板)
- 应急联系电话表
[物业公司名称] [发布部门:设备部]