XX物业小区保洁管理方案
第一章 总则
1 目的与意义 为规范XX小区的保洁服务工作,明确保洁工作标准与流程,提升小区整体环境卫生水平,为业主创造一个干净、整洁、舒适、安全的居住环境,树立XX物业的良好品牌形象,特制定本方案。

(图片来源网络,侵删)
2 适用范围 本方案适用于XX物业所管辖的XX小区(以下简称“小区”)的公共区域、公共设施及业主指定区域的保洁管理。
3 基本原则
- 以人为本,服务至上:以业主的需求为核心,提供高质量、高效率的保洁服务。
- 标准作业,规范管理:所有保洁工作均需遵循既定标准和流程,确保服务质量的一致性。
- 预防为主,防治结合:通过日常清洁维护,预防污染和问题的产生,及时处理已发生的卫生问题。
- 安全第一,绿色环保:在作业过程中,优先考虑人员安全,并倡导使用环保、高效的清洁用品。
第二章 组织架构与岗位职责
1 组织架构
项目经理
|
|--- 保洁主管
|
|--- 保洁班长(可按区域或楼栋设置)
|
|--- 保洁员(若干名)
|--- 绿化养护员(若干名,可归属保洁部)
|--- 垃圾清运工(可归属保洁部)
2 岗位职责

(图片来源网络,侵删)
-
保洁主管:
- 全面负责保洁部的日常管理工作,制定并执行年度、季度、月度保洁工作计划。
- 负责保洁团队的招聘、培训、绩效考核、排班及日常监督。
- 负责保洁物料(清洁剂、工具、劳保用品)的申购、领用、管理和成本控制。
- 定期对小区各区域进行卫生质量检查,对不合格项进行跟踪整改。
- 处理业主关于环境卫生的投诉与建议,并及时反馈。
- 与工程、安保、客服等部门协调,确保各项工作的顺利开展。
-
保洁班长:
- 协助保洁主管,具体落实保洁工作计划和日常任务分配。
- 负责本班组保洁员的日常工作安排、指导和监督。
- 检查所辖区域的保洁质量,确保达到标准。
- 指导新员工,并记录员工的工作表现。
- 及时向主管汇报工作中遇到的重大问题。
-
保洁员:
- 严格遵守公司规章制度和保洁操作规程。
- 按照工作计划和班长安排,保质保量完成分配的保洁任务。
- 负责责任区域的日常清洁,包括地面、墙面、扶手、电梯、垃圾桶等。
- 爱护并正确使用清洁工具和物料,做好日常保养。
- 发现公共设施损坏、安全隐患等情况,及时上报。
- 保持个人卫生和仪容仪表,文明作业。
第三章 保洁工作范围与标准
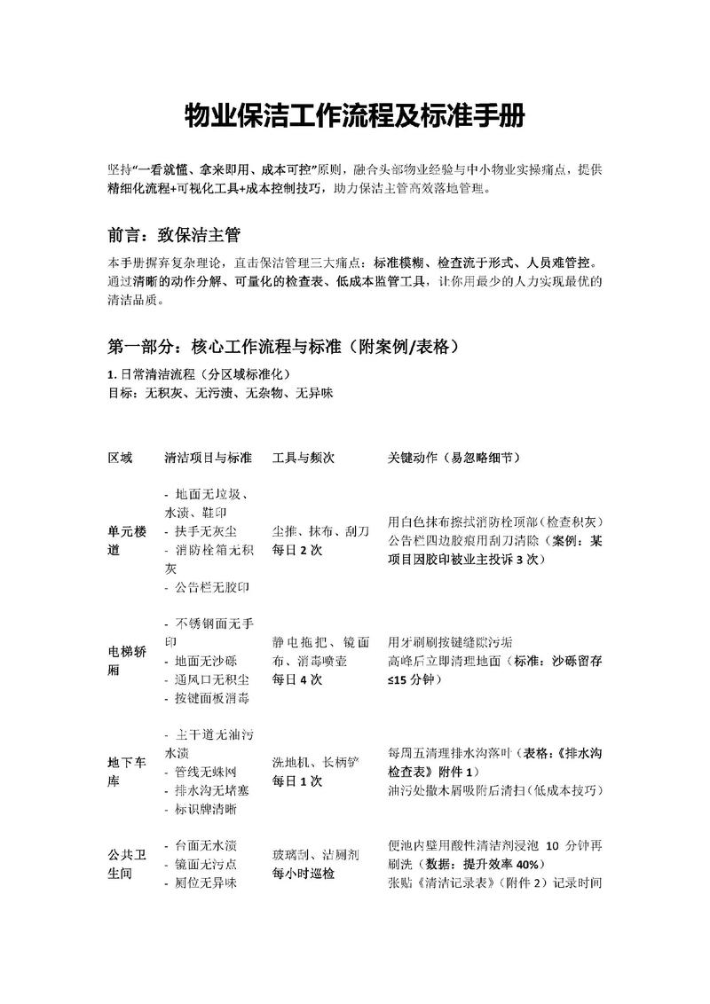
1 日常保洁工作范围与频率

(图片来源网络,侵删)
| 序号 | 区域 | 保洁频率 | 标准 | |
|---|---|---|---|---|
| 1 | 大堂/门厅 | 地面拖擦、大理石晶面保养、玻璃门擦拭、信报箱擦拭、烟灰缸清理、家具除尘 | 每日2次(上、下午各一次) | 地面光洁无污渍、无水痕;玻璃门无手印;大理石表面光亮;家具无灰尘。 |
| 2 | 楼道/楼梯间 | 扶手、窗台、消防栓箱、声控开关、踢脚线、楼梯台阶、墙面清洁 | 每日1次 | 扶手、窗台无灰尘;台阶无污渍、杂物;墙面无乱贴乱画。 |
| 3 | 电梯轿厢 | 轿厢内壁、镜面、地面、按键、通风口清洁消毒 | 每日2次(上、下午各一次) | 内壁光洁无污痕;地面光亮无杂物;按键无污渍;空气清新无异味。 |
| 4 | 地下车库 | 地面清扫、冲洗(定期)、排水沟清理、标识线擦拭、垃圾桶清理 | 每日1次清扫;每周1次冲洗 | 地面无明显垃圾、油污;排水沟畅通无杂物;标识线清晰可见。 |
| 5 | 园区道路/广场 | 地面清扫、果皮箱清理、公共座椅擦拭、地漏口疏通 | 每日1次 | 地面无纸屑、烟头、杂物;果皮箱不满溢;公共座椅无污渍。 |
| 6 | 垃圾房/中转站 | 垃圾清运、地面冲洗、墙面消毒、设备擦拭 | 每日清运2次;每日冲洗1次 | 垃圾日产日清;地面无污渍、无异味;蚊蝇密度低。 |
| 7 | 儿童游乐区/健身区 | 器材擦拭消毒、地面清扫、沙池清洁(定期更换) | 每日1次擦拭消毒;每日1次清扫 | 器材表面无灰尘、无污渍;地面无杂物、积水;沙池无异物。 |
| 8 | 公共卫生间 | 便池、洗手台、镜面、地面、墙面、隔间清洁消毒 | 每日2次(上、下午各一次) | 无异味、无污渍、无积水;镜面光洁;便池无尿碱。 |
| 9 | 地下管道/集水井 | 检查、清淤、疏通 | 每季度1次(雨季前加强) | 排水通畅,无堵塞。 |
| 10 | 玻璃/幕墙 | 外墙(定期)、内窗、雨棚清洁 | 内窗每周1次;外墙每年1-2次 | 玻璃明亮无污渍,窗框无灰尘。 |
2 定期保洁工作(专项清洁)
- 每月:
- 公共区域天花板、灯具、出风口除尘。
- 所有单元门、楼道窗户玻璃擦拭。
- 地下车库彻底冲洗。
- 排水沟、集水井深度清理。
- 每季度:
- 大理石地面、墙面晶面处理或打蜡保养。
- 公共卫生间、电梯轿厢进行一次深度消毒和除垢。
- 检查并清理所有屋顶、天台排水口。
- 每年:
- 外墙、玻璃幕墙专业清洗。
- 化粪池清掏。
- 对所有保洁设备(如洗地机、抛光机)进行一次全面检修和保养。
第四章 保洁工作流程与操作规范
1 日常作业流程
- 班前会:保洁班长召开简短班前会,明确当日任务、注意事项及安全要求。
- 领用物料:保洁员按需领取清洁工具、药剂、垃圾袋等,并检查其完好性。
- 按计划作业:严格按照《保洁工作范围与标准》执行。
- 巡回保洁:对负责区域进行不间断巡查,及时清理新产生的垃圾和污渍。
- 工具清洁与归位:每日作业结束后,将所有工具清洗干净,晾干后存放在指定位置。
- 垃圾分类处理:将垃圾按规定进行分类(可回收、厨余、其他),并运送至垃圾房。
- 班后会:班长检查当日工作完成情况,记录问题并安排次日工作。
2 关键区域操作规范(示例:电梯轿厢)
- 准备:放置“小心地滑”警示牌,携带尘推、半干湿拖把、消毒喷壶、抹布。
- 操作:
- 先用干抹布擦拭轿厢内壁和镜面。
- 用半干湿拖把由内向外擦拭地面。
- 用消毒喷壶对按键、扶手进行喷洒,再用干抹布擦拭。
- 检查并清理轿厢角落的杂物。
- 结束:收好工具,移开警示牌,确保轿厢整洁。
第五章 物料、设备与安全管理
1 物料管理
- 采购:建立采购台账,确保物料质量合格、价格合理。
- 仓储:设立专用仓库,分类存放,做好标识,避免阳光直射和潮湿。
- 领用:实行登记领用制度,专人管理,杜绝浪费。
2 设备管理
- 清单:建立保洁设备台账,包括洗地机、抛光机、高压水枪等。
- 使用:操作人员需经过培训,严格按照说明书操作。
- 保养:定期进行清洁、润滑、检查,并做好记录。
- 存放:设备使用后需清理干净,存放在干燥通风的指定位置。
3 安全管理
- 作业安全:
- 作业人员必须穿着统一工服、佩戴工牌。
- 作业时,特别是在湿滑地面,必须放置“小心地滑”警示牌。
- 使用电器设备前,检查线路是否安全。
- 进行高空作业(如擦外墙玻璃)时,必须使用专业安全设备。
- 化学品安全:
- 清洁剂需分类存放,并有明确标识。
- 操作人员需了解化学品的性质和使用方法,佩戴必要的防护手套、口罩。
- 避免不同化学品的混合使用,防止产生有毒气体。
- 人身安全:
- 注意交通安全,尤其在园区内作业时。
- 遇到业主应主动问好,礼貌避让。
第六章 监督、检查与考核
1 日常检查
- 保洁员自查:每日完成工作后,对照标准进行自查。
- 班长巡查:班长每日对所有责任区域进行至少2次巡查,发现问题立即整改。
- 主管抽查:保洁主管每日随机抽查各区域,并记录检查结果。
2 定期检查
- 每周检查:由保洁主管组织,对小区所有区域进行全面检查,形成《周卫生检查报告》。
- 每月考核:项目经理每月组织一次联合检查(包括客服、工程等部门),对保洁部当月工作进行综合评分。
3 考核标准与奖惩
- :包括工作质量、工作效率、劳动纪律、服务态度、安全意识等。
- 评分方式:采用百分制,根据检查结果进行打分。
- 奖惩措施:
- 奖励:月度考核优秀者给予物质奖励或公开表扬。
- 惩罚:对于连续两次考核不合格或出现重大工作失误者,予以警告、培训,情节严重者予以辞退。
第七章 应急预案
- 恶劣天气(暴雨、大风):
- 预案:提前检查并清理排水系统;准备沙袋、水泵等防汛物资;风雨过后,立即组织人员清扫积水、清理倒伏树枝和杂物。
- 突发性污染(如呕吐、油污泄漏):
- 预案:接到通知后,5分钟内到达现场;使用专用清洁剂和工具进行处理;对污染区域进行消毒,防止病菌传播。
- 传染病疫情:
- 预案:增加公共区域(电梯、大堂、卫生间)的消毒频次;使用含氯消毒剂;在公告栏张贴防疫宣传知识;配合政府部门做好相关防疫工作。
第八章 附则
- 本方案自发布之日起执行。
- 本方案由XX物业保洁部负责解释和修订。
- 若遇特殊情况或业主需求,可对本方案进行临时调整,但需报项目经理审批。
编制单位: XX物业管理有限公司 编制日期: YYYY年MM月DD日
版权声明:除非特别标注,否则均为本站原创文章,转载时请以链接形式注明文章出处。