提升物业服务品质综合方案
方案总览与目标
1 方案背景 随着业主对生活品质要求的不断提高,物业服务已从基础的“四保”(保安、保洁、保绿、保修)向“人性化、智慧化、品牌化”的综合性服务转变,为应对市场竞争、提升品牌价值、增强业主粘性,亟需启动本次品质提升专项工作。

(图片来源网络,侵删)
2 核心理念 以“客户为中心,品质为生命”为核心,建立“主动服务、精细管理、智慧赋能、持续改进”的服务新模式,将物业服务打造为业主满意、舒心、信赖的生活伙伴。
3 总体目标
- 短期目标(3-6个月): 建立标准化的服务体系,解决业主反映集中的突出问题,业主满意度提升 10%-15%。
- 中期目标(1年): 全面推行智慧化管理,服务响应速度提升 30%,客户投诉率降低 50%,形成特色服务品牌。
- 长期目标(2-3年): 成为区域内物业服务的标杆,实现服务增值,提升物业资产价值,构建和谐的社区生态。
核心提升策略与具体措施
服务流程标准化与精细化
目标: 让每一次服务都有标准、有温度、有记录。

(图片来源网络,侵删)
| 措施 | 责任部门 | 完成时限 | |
|---|---|---|---|
| 1 优化客户服务流程 | - 建立“首问负责制”:第一位接触业主的客服人员为第一责任人,负责全程跟进问题解决。 - 升级报事报修系统:实现微信小程序、APP、电话等多渠道一键报修,自动派单、限时处理、进度可查、评价闭环。 |
客服部 | 3个月 |
| 2 制定精细化作业标准 | - 保洁:制定《公共区域清洁SOP》,明确清洁频次、标准、工具使用,推行“无死角”清洁计划。 - 绿化:制定《绿化养护手册》,明确植物修剪、施肥、病虫害防治计划,打造四季有景的园林景观。 - 安保:制定《巡逻、监控、车辆管理SOP》,强化夜间巡逻、智能监控应用,保障业主人身财产安全。 - 工程:制定《设施设备维护保养计划》,实现从“被动维修”到“预防性维护”的转变。 |
各职能部门 | 6个月 |
| 3 建立服务品质检查机制 | - 三级巡检制度:员工每日自查、主管每周巡查、项目经理每月普查。 - 引入神秘顾客:定期聘请第三方或由内部人员扮演业主,对服务流程、环境、态度进行匿名检查与评分。 |
品质管理部 | 立即执行 |
客户关系管理与社区文化建设
目标: 从“管理”业主到“服务”业主,构建有温度的邻里社区。
| 措施 | 责任部门 | 完成时限 | |
|---|---|---|---|
| 1 建立完善的业主档案 | - 为每位业主建立电子档案,记录家庭成员、兴趣爱好、特殊需求(如独居老人、有小孩的家庭),提供个性化服务。 | 客服部 | 6个月 |
| 2 搭建多维度沟通平台 | - 线上:建立业主微信群、微信公众号/视频号,定期发布通知、社区动态、生活贴士,并开设“总经理信箱”线上专栏。 - 线下:设立“总经理接待日”,每月固定时间与业主面对面交流;定期举办业主恳谈会。 |
客服部 | 立即执行 |
| 3 打造特色社区文化 | - 常规活动:组织节日庆祝(中秋、春节)、社区运动会、兴趣社团(书画、瑜伽、棋牌)。 - 特色活动:针对不同群体,举办“四点半课堂”、老年健康讲座、亲子烘焙、跳蚤市场等。 - 公益行动:组织业主志愿者参与社区环保、关爱孤寡老人等公益活动,增强社区凝聚力。 |
客服部/行政部 | 长期执行 |
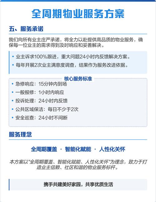
| 4 优化投诉处理机制 | - 快速响应:承诺15分钟内响应,2小时内给出初步解决方案。 - 闭环管理:建立“受理-处理-反馈-回访-归档”的完整闭环,确保事事有跟进,件件有结果。 - 根源分析:每月分析投诉数据,找出共性问题,从制度上改进,避免重复发生。 |
客服部 | 立即执行 |
设施设备智能化与预防性维护
目标: 提升管理效率,降低运营成本,保障设备稳定运行,提升业主居住体验。

(图片来源网络,侵删)
| 措施 | 责任部门 | 完成时限 | |
|---|---|---|---|
| 1 推进智慧社区建设 | - 智能门禁/车牌识别:提升通行效率与安全性。 - 智能安防监控:引入AI摄像头,实现异常行为(如高空抛物、陌生人闯入)自动预警。 - 智能停车引导:通过地磁或摄像头实时显示空余车位,方便业主快速停车。 - 智能水电表/能耗监测:实现远程抄表,分析能耗数据,提出节能建议。 |
工程部/IT部 | 1-2年 |
| 2 实施预防性维护体系 | - 建立设备台账:对所有公共设施(电梯、水泵、消防、发电机等)建立电子档案,明确品牌、型号、维保周期。 - 制定年度维保计划:按计划进行巡检、保养,将故障消灭在萌芽状态,减少突发停机次数。 |
工程部 | 3个月 |
| 3 提升应急处理能力 | - 修订应急预案:针对火灾、停电、漏水、极端天气等突发事件,制定详细、可操作的应急预案。 - 定期组织演练:每半年至少组织一次全员应急演练,确保人人知晓流程、熟练操作。 |
工程部/安保部 | 每年2次 |
团队能力建设与激励
目标: 打造一支专业、敬业、有归属感的服务团队。
| 措施 | 责任部门 | 完成时限 | |
|---|---|---|---|
| 1 完善培训体系 | - 新员工入职培训:涵盖企业文化、服务标准、岗位职责、安全规范。 - 在职员工技能提升:定期组织技能比武、外部专家讲座、线上课程学习(如沟通技巧、情绪管理)。 - 管理层培训:提升领导力、项目管理、数据分析能力。 |
人力资源部 | 长期执行 |
| 2 建立科学的绩效考核 | - 量化指标:将业主满意度、投诉处理率、任务完成率、成本控制等纳入考核。 - 定性指标:包括服务态度、团队协作、创新建议等。 - 考核结果应用:与薪酬调整、晋升、评优直接挂钩。 |
人力资源部/项目经理 | 6个月 |
| 3 强化员工关怀与激励 | - 物质激励:设立“服务之星”、“创新能手”等奖项,给予物质奖励。 - 精神激励:公开表扬、优秀事迹宣传、授予荣誉。 - 人文关怀:关注员工身心健康,组织团建活动,帮助解决实际困难,增强团队凝聚力。 |
行政部/人力资源部 | 长期执行 |
实施计划与时间表
| 阶段 | 时间 | 主要任务 | 关键产出 |
|---|---|---|---|
| 第一阶段:诊断与规划 | 第1-2个月 | 成立品质提升专项小组。 开展业主满意度问卷调查与深度访谈。 分析现状,找出核心问题。 制定本方案及详细实施计划。 |
《现状诊断报告》、《详细实施计划表》 |
| 第二阶段:体系建设与试点 | 第3-6个月 | 修订并发布各项服务标准(SOP)。 升级客服系统,优化报事报修流程。 启动首批员工培训。 选择1-2个楼栋或项目作为试点,运行新流程。 |
《服务标准手册》、《新流程运行报告》 |
| 第三阶段:全面推广与深化 | 第7-12个月 | 在全项目范围内推广标准化服务流程。 启动智慧社区一期建设(如智能门禁、停车引导)。 全面开展社区文化活动。 建立并运行绩效考核体系。 |
智慧社区一期上线、年度社区活动日历 |
| 第四阶段:持续改进与品牌塑造 | 第13个月及以后 | 根据数据反馈,持续优化服务流程和标准。 推进智慧社区二期建设(如能耗监测、AI安防)。 总结项目经验,提炼服务模式,进行品牌宣传。 |
成为区域服务标杆、形成可复制的品牌 |
预算与资源保障
- 人力资源: 成立由项目经理牵头,各部门负责人组成的专项小组,明确职责。
- 财务预算:
- 系统升级与采购费: 用于智慧社区平台、客服系统等的采购与开发。
- 培训费: 用于内外部讲师、课程、教材等开支。
- 活动经费: 用于社区文化活动的组织与执行。
- 激励奖金: 用于员工奖励。
- 其他: 如神秘顾客检查费、宣传物料费等。
- 技术支持: 确保有IT人员或合作方支持智慧化系统的建设与维护。
效果评估与考核
- 定量指标:
- 业主满意度: 每季度通过问卷调查进行测评,目标值 > 90%。
- 投诉率与处理时效: 每月统计,目标值:投诉率下降50%,处理时效提升30%。
- 报事报修一次性修复率: 每月统计,目标值 > 95%。
- 服务响应速度: 平均响应时间 < 15分钟。
- 物业费收缴率: 每季度统计,目标值稳步提升。
- 定性指标:
- 业主口碑: 通过社交媒体、邻里评价进行定性分析。
- 团队士气与凝聚力: 通过员工访谈、离职率评估。
- 品牌形象: 在区域内的影响力与美誉度。
风险与应对
| 风险点 | 应对措施 |
|---|---|
| 业主参与度不高 | 活动设计更具吸引力,前期广泛宣传,设置激励机制,从小型活动开始培养习惯。 |
| 员工抵触变革** | 加强前期沟通与培训,让员工理解变革带来的好处;设立过渡期,给予支持和指导;及时表彰先进。 |
| 预算超支** | 分阶段投入,优先保障核心项目;寻求性价比更高的技术方案;鼓励员工提出降本增效建议。 |
| 技术系统不稳定** | 选择成熟可靠的技术供应商,签订明确的服务协议;建立应急预案,确保在系统故障时有备用方案。 |
版权声明:除非特别标注,否则均为本站原创文章,转载时请以链接形式注明文章出处。