物业公司保安队长岗位职责说明书
岗位名称: 保安队长 所属部门: 保安部 直接上级: 物业经理 / 安全部经理 直接下级: 全体保安员

(图片来源网络,侵删)
岗位概述
保安队长是物业项目安全管理的直接执行者和第一责任人,全面负责所管辖物业区域的安保团队管理、安全制度执行、应急事件处理以及客户关系维护,确保为业主/住户和商户提供一个安全、有序、和谐的居住和工作环境。
核心职责
团队管理与领导
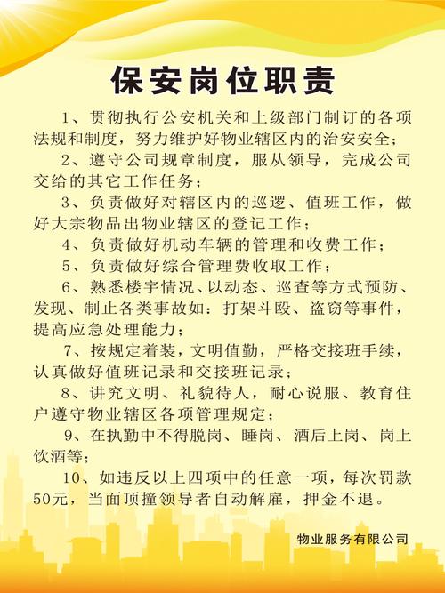
- 人员配置与排班: 根据物业的实际情况(如人流量、活动安排、季节变化等),科学合理地制定保安员的排班表,确保24小时不间断的安保覆盖。
- 招聘与培训: 参与保安员的招聘面试,确保新员工符合岗位要求,组织并实施日常的岗前培训、在岗轮训和专项技能培训(如消防、急救、礼仪、冲突处理等),不断提升团队的整体素质和专业技能。
- 绩效考核与激励: 建立并执行保安员的绩效考核制度,定期进行工作评估,公正、公平地评价员工表现,并根据结果实施奖惩,以激励团队士气。
- 团队建设: 组织团队建设活动,营造积极向上、团结协作的工作氛围,及时调解队员间的矛盾,增强团队凝聚力。
日常安全管理与执行
- 制度监督与执行: 确保所有安保人员严格遵守公司的各项规章制度、操作流程和应急预案(如门禁管理、巡逻制度、监控室操作规程等)。
- 日常巡逻监督: 制定详细的巡逻路线和频次,并亲自或通过监控系统抽查巡逻质量,确保重点区域(如停车场、设备房、消防通道、偏僻角落)得到有效巡查,及时发现并处理安全隐患。
- 出入管理: 监督门岗的车辆、人员及物品进出管理,确保外来人员登记、车辆引导有序,防止无关人员和车辆进入。
- 监控中心管理: 负责监控中心的日常运作,确保监控系统、报警系统、消防系统等技防设施24小时正常运行,并对监控录像进行定期抽查和备份管理。
- 消防安全管理: 作为消防安全第一责任人,定期组织消防设施(灭火器、消防栓、烟感报警器等)的检查和维护,确保其完好有效,组织消防演练,提升全员消防安全意识和应急能力。
- 停车场管理: 监督停车场车辆的有序停放、收费(如适用)及安全管理,防止车辆刮擦、盗窃等事件发生。
应急事件处理

(图片来源网络,侵删)
- 预案制定与演练: 制定或完善各类突发事件(如火警、盗窃、斗殴、自然灾害、群体性事件等)的应急预案,并定期组织演练,确保团队熟悉流程。
- 现场指挥与处置: 在发生突发事件时,作为现场最高指挥官,迅速、果断地启动应急预案,调动人员控制事态,保护现场,疏散人员,并按规定程序及时上报上级领导和相关部门(如公安、消防、急救)。
- 事后调查与报告: 主持或参与事件调查,分析原因,形成详细的书面报告,并提出整改措施,防止类似事件再次发生。
设备与物资管理
- 设备维护: 负责对保安部所使用的对讲机、巡逻车、警棍、盾牌、防刺服等安防设备和物资进行登记、发放、检查和维护,确保其处于良好状态。
- 物资管理: 建立领用、登记和报废制度,防止国有资产流失和浪费。
沟通协调与客户关系
- 内部沟通: 与物业工程部、客服部、保洁部等保持密切沟通,协同处理涉及多部门的综合性问题。
- 外部沟通: 作为物业与属地派出所、社区居委会、消防中队等政府机构的主要联络人,保持良好合作关系。
- 客户关系维护: 热情、耐心地处理业主/住户关于安全的咨询和投诉,及时解决合理诉求,积极收集业主对安保工作的意见和建议,不断提升服务质量。
- 报告撰写: 定期向上级领导提交安保工作周报、月报及年度工作总结,汇报工作进展、存在问题及改进计划。
任职资格要求
- 教育背景: 高中及以上学历,退伍军人或安保相关专业者优先。
- 工作经验: 至少3年以上物业管理或安保行业工作经验,其中至少1年以上保安团队管理经验。
- 专业技能:
- 熟悉国家及地方关于物业安保、消防、治安管理的法律法规。
- 具备优秀的突发事件应急处置能力和现场指挥能力。
- 熟练使用各类安防设备和办公软件(如Word, Excel)。
- 具备基本的消防知识和急救技能。
- 个人素质:
- 责任心强,原则性强,有高度的安全意识和敬业精神。
- 具备优秀的领导能力、组织协调能力和沟通能力。
- 身体健康,能适应轮班和不定时工作制,能承受一定的工作压力。
- 形象良好,沉着冷静,处事果断。
考核指标 (KPIs)
- 安全指标: 责任区域内重大安全责任事故发生率为0。
- 客户满意度: 业主/住户对安保服务的满意度评分。
- 事件处理: 事件上报及时率、处理完成率、处理准确率。
- 团队管理: 员工流失率、培训计划完成率、员工违纪率。
- 制度执行: 各项安保制度(巡逻、监控、门禁等)的执行符合率。
- 设备管理: 安防设备完好率、故障及时报修率。
这份职责说明书全面涵盖了保安队长的工作内容,可以作为招聘、绩效评估和日常管理的依据。

(图片来源网络,侵删)
版权声明:除非特别标注,否则均为本站原创文章,转载时请以链接形式注明文章出处。