没有统一标准,但有市场规律
最重要的一点是:中国没有全国统一的写字楼物业费收费标准,它是一个完全市场化的价格,由开发商或物业公司根据项目实际情况、市场竞争和自身定位来制定。

同一个城市、同一片区的同类写字楼,其物业费水平会趋于一致,形成一定的市场区间。
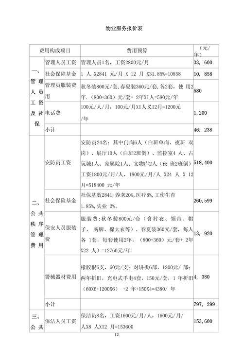
物业费的主要构成(钱花在哪里了?)
物业费主要用于支付物业公司的运营成本,确保写字楼正常、安全、高效地运转,主要构成部分包括:
-
人员成本 (占比最高,通常为40%-60%)
- 安保人员: 保安、监控室人员、门禁管理等。
- 工程维修人员: 负责电梯、空调、水电、消防、楼宇自控系统等设备的日常巡检、维护和紧急维修。
- 保洁人员: 大堂、走廊、电梯、公共卫生间、垃圾房等公共区域的日常清洁。
- 客服与前台人员: 接待、报修处理、业主/租户关系维护、费用催缴等。
- 管理人员: 项目经理、各部门主管等。
-
公共能耗费 (占比20%-30%)
(图片来源网络,侵删)- 公共区域照明: 大堂、走廊、电梯间、地下车库等的电费。
- 空调系统运行费: 冷却塔、水泵、主机等设备在非工作时间(如下班后、周末)的待机能耗和必要的值班能耗。
- 电梯运行费: 电梯本身的电耗。
- 公共区域用水: 清洁、绿化等用水。
-
设施设备维护保养费 (占比15%-25%)
- 预防性维保: 定期对电梯、空调、消防、给排水系统等进行检查、保养和更换易损件,以延长设备寿命,防止突发故障。
- 日常维修: 对公共设施的小修小补。
- 专业检测: 如电梯年检、消防系统检测、水质检测等。
-
绿化养护费
大堂、楼顶或周边绿地的植物修剪、浇水、施肥、病虫害防治等费用。
-
行政管理费
(图片来源网络,侵删)- 物业公司员工的办公用品、通讯、培训、差旅等费用。
- 物业公司的管理酬金或利润(部分收费模式包含)。
-
清洁与消杀费
- 公共区域的深度清洁(如外墙清洗、地毯清洗)。
- 灭蚊、灭鼠、灭蟑等四害消杀服务。
-
保险费
为楼宇公共区域购买的财产险、公众责任险等。
-
税费
物业公司作为企业需要缴纳的增值税、企业所得税等。
-
其他费用
如垃圾清运费、不可预见费等。
影响物业费高低的关键因素
为什么有的写字楼物业费是10元/平米/月,有的却是30元甚至更高?主要取决于以下几个因素:
-
楼宇等级与定位
- 顶级/甲级写字楼: 通常位于核心CBD,拥有高端硬件(如进口电梯、品牌空调)、智能化系统、奢华的公共空间(如挑高大堂、艺术装置)、五星级酒店标准的保洁和安保服务,物业费自然最高。
- 乙级/丙级写字楼: 定位为实用、性价比高,硬件和配套服务相对基础,物业费也较低。
-
地理位置
- 一线城市(北上广深)的核心商圈 的物业费普遍高于二三线城市或非核心区域,北京国贸、上海陆家嘴的顶级写字楼物业费可达30-50元/平米/月,而一些非核心区域的写字楼可能只有10-20元。
-
硬件配置与运营成本
- 空调系统: 采用中央空调、VRV多联机,还是分体空调?中央空调的运行和维护成本远高于后者。
- 电梯品牌与数量: 运行速度快、品牌好(如奥的斯、通力)、数量充足的电梯,维保和电费更高。
- 智能化水平: 楼宇自控系统、智能安防、人脸识别门禁等系统需要持续的投入和维护。
-
服务标准
- 保洁频率: 是每天拖一次地,还是每天多次?
- 安保等级: 是普通保安巡逻,还是24小时安保站岗+无死角监控?
- 增值服务: 是否提供会务服务、邮件代收、商务中心、员工餐厅等增值服务,这些都会计入成本。
-
物业公司品牌
国际知名物业公司(如仲量联行、世邦魏理仕、第一太平戴维斯)或国内头部物业公司(如万科物业、保利物业)的品牌溢价通常更高,其管理费也相对昂贵,但服务质量更有保障。
常见的收费模式
-
包干制
- 定义: 物业公司向业主/租户收取固定标准的物业费,自负盈亏,无论成本高低,都按合同价收取。
- 优点: 价格透明,易于管理。
- 缺点: 物业公司可能为了控制成本而降低服务质量,目前国内大部分写字楼采用此模式。
-
酬金制
- 定义: 物业公司收取“物业成本 + 管理酬金”,所有收支都需公开透明,业主/租户委员会可以监督,物业公司赚取的是固定的管理酬金(通常是总成本的5%-10%)。
- 优点: 业主利益更有保障,服务质量更稳定。
- 缺点: 操作复杂,对业主方的监管能力要求高,常见于一些高端写字楼或业主委员会较强的项目。
如何理解和比较物业费报价单?
当您拿到一个写字楼的报价时,不能只看一个总价,而应关注以下几点:
- 计价单位: 通常是 “元/平方米/月”,注意是按建筑面积(包括公摊)还是套内面积计算,写字楼基本都是按建筑面积。
- 包含范围: 仔细阅读费用包含的服务内容,空调是否24小时开放?周末和节假日的公共区域照明如何处理?报修响应时间是多久?
- 不包含的费用(重要!):
- 空调费: 很多写字楼,特别是中央空调的,会单独收取空调费或能源费,这部分是写字楼运营的大头。
- 电费: 公司自己办公区域内的电费(由租户承担)。
- 水费: 公司自己办公区域内的水费(由租户承担)。
- 垃圾清运费: 有时单独列出。
- 网络通讯费: 办公宽带、电话费等。
- 支付方式: 是按季度、半年还是年支付?有无支付优惠?
参考价格区间(以一线城市为例)
- 顶级/甲级写字楼 (CBD核心区): 25 - 50+ 元/平米/月
代表:北京国贸、上海环球金融中心、深圳平安金融中心。
- 高品质甲级写字楼 (非核心区或次级商圈): 18 - 30 元/平米/月
- 乙级写字楼: 12 - 18 元/平米/月
- 丙级/老旧写字楼: 10 元/平米/月以下
二三线城市: 整体水平会比一线城市低30%-50%。
总结建议
- 货比三家: 在选址时,将物业费作为重要的成本因素之一,对不同楼宇进行综合比较。
- 实地考察: 不要只听销售或招商人员的介绍,最好在非工作时间(如下班后、周末)亲自去感受一下楼宇的保洁、安保、灯光等实际服务水平。
- 索要详细报价单: 要求物业公司提供一份详细的收费清单,明确包含和不包含的费用,避免后期产生纠纷。
- 关注隐性成本: 一定要问清楚是否有空调费、能源费等大额的额外支出,这往往是写字楼运营成本中最大的部分。
希望这份详细的解析能帮助您更好地理解写字楼物业费的收取标准!