物业承接查验操作指南
第一章 总则
1 目的与意义 为规范物业承接查验(以下简称“承接查验”)行为,明确开发商、物业公司及相关方的权利与义务,全面、客观地查验物业共用部位、共用设施设备的质量和功能状况,确保物业符合交付标准,保障业主的合法权益,并为物业的后期管理和维修养护提供依据,特制定本指南。

2 适用范围 本指南适用于新建物业(住宅、商业、写字楼等)在业主大会成立前,由建设单位(开发商)向选聘的物业服务企业(物业公司)移交物业时进行的承接查验活动,其他类型的物业交接可参照执行。
3 基本原则
- 客观公正原则: 以国家法律法规、规划设计文件、施工合同、质量标准及《前期物业服务合同》为依据,实事求是地记录查验情况。
- 全面细致原则: 对物业的各类项目进行拉网式、地毯式检查,不遗漏任何细节。
- 协商一致原则: 查验过程中发现的问题,应与开发商及相关方及时沟通,达成共识。
- 资料完整原则: 确保所有技术资料、图纸、说明书等文件资料完整、准确、有效地完成移交。
- 责任明确原则: 对查验中发现的问题,明确责任方、整改时限和标准,并形成书面记录。
4 相关方职责
- 建设单位(开发商): 负责牵头组织,提供完整的物业资料,配合查验工作,承担并督促施工单位对发现问题的整改责任和费用。
- 物业服务企业(物业公司): 作为承接查验的主体,负责制定查验方案、组建查验小组、实施现场查验、编制查验报告,并负责后续的资料管理和问题跟进。
- 施工单位/供应商: 负责对查验中发现的属于其施工或供应范围的问题进行整改,并提供必要的技术支持。
- 相关行政管理部门: 负责对承接查验工作进行监督和指导。
第二章 组织准备与资料准备
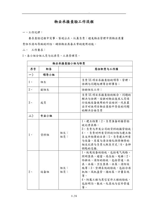
1 组织准备

- 成立查验小组: 物业公司应成立由项目经理、工程主管、客服主管、保洁主管、安保主管等组成的承接查验小组,必要时可邀请业主代表、专业技术人员(如机电工程师)参与。
- 制定查验方案: 小组应根据物业类型和特点,制定详细的《物业承接查验实施方案》,内容包括:
- 查验目标与范围
- 组织架构与人员分工
- 查验时间安排
- 查验方法与标准
- 所需工具与表格
- 问题处理流程
- 应急预案
2 资料准备 物业公司应提前向开发商索取以下资料,并组织人员进行学习和核对:
- 项目合法性文件:
- 《国有土地使用证》、《建设用地规划许可证》、《建设工程规划许可证》、《建筑工程施工许可证》、《商品房预售许可证》复印件。
- 《竣工验收备案表》。
- 工程技术资料:
- 竣工图纸(总平面图、建筑、结构、水、电、暖、通、智能化等专业图纸)。
- 设备清单及技术说明书(主要设备如电梯、水泵、发电机、配电柜等)。
- 有关工程的技术核定单、设计变更通知单。
- 隐蔽工程验收记录。
- 分项、分部工程质量验收记录。
- 材料设备出厂合格证、检验报告、进场复试报告。
- 物业产权资料:
- 房屋总户数、幢数、面积清单。
- 房屋分层分户平面图。
- 财务资料:
- 各类管线图(水、电、气、暖、通讯、网络等)。
- 保修合同及保修期限说明。
- 物业共用部位、共用设施设备清单及维修基金交割情况。
- 其他资料:
- 物业服务合同草案。
- 业主临时管理规约。
- 物业使用、维护、管理等相关规定。
第三章 现场查验实施流程
1 查验启动会议 查验工作正式开始前,应由开发商组织,物业公司、施工单位、监理单位等相关方参加启动会议,会议内容:
- 明确查验范围、方法和标准。
- 确认各方负责人及联络人。
- 协调查验过程中的交叉作业问题。
- 统一问题记录和沟通口径。
2 分项查验 查验小组应根据资料清单和现场情况,分区域、分系统进行查验。
2.1 土建结构部分

- 主体结构: 检查墙体、楼板、梁、柱有无裂缝、变形、渗漏。
- 屋面: 检查防水层是否平整、有无破损、渗漏;检查落水管、天沟、水口是否通畅、无渗漏。
- 公共区域: 检查楼梯、走廊、门厅、墙面、地面、天花板的平整度、空鼓、裂缝、色差;检查门窗开启是否灵活,密封性是否良好。
- 室外工程: 检查道路、广场、绿化、围墙、路灯、标识牌、信报箱等是否符合设计要求。
2.2 设备设施系统部分
- 供配电系统:
- 检查配电房、配电柜、变压器、电缆桥架等设备安装是否规范。
- 核对设备型号、容量是否与设计一致。
- 检查供电是否正常,电压是否稳定。
- 检查应急发电机、UPS电源的启动、切换功能。
- 给排水系统:
- 检查水泵房设备(生活泵、消防泵、污水泵、稳压泵)的运行状态。
- 检查各类管道(生活给水、中水、雨水、污水、消防)是否通畅,有无渗漏。
- 检查阀门、压力表、水表等附件是否完好、灵敏。
- 检查化粪池、检查井是否通畅、无渗漏。
- 电梯系统:
- 核对电梯数量、型号、速度、载重量。
- 检查电梯运行是否平稳、平层准确。
- 检查轿厢、层门、召唤按钮、警铃、对讲系统是否正常。
- 核查电梯安全年检合格证、维修保养记录。
- 消防系统:
- 检查消防泵、喷淋泵、稳压泵、风机、防火卷帘、消防电梯等是否正常启动和运行。
- 检查烟感、温感、手动报警按钮、消防广播、消防联动控制器是否灵敏有效。
- 检查消火栓、灭火器、消防水带、消防软管卷盘等是否配置齐全、完好有效。
- 检查消防通道、安全出口是否畅通。
- 暖通空调系统(如有):
- 检查制冷机组、锅炉、冷却塔、空调箱、风机盘管等设备的运行状态。
- 检查风管、水管是否通畅、无泄漏。
- 测试温度调节、新风功能是否正常。
- 智能化系统(如有):
- 检查周界防范、视频监控、门禁、停车场管理、楼宇自控、家庭智能等系统的功能是否正常。
- 检查中心机房设备运行状况。
- 检查管线敷设、终端设备安装是否规范。
3 问题记录与确认
- 统一表格: 使用标准化的《物业承接查验问题记录表》(见附件),对每一个问题进行详细记录。
- 描述清晰: 问题描述应包含“位置、现象、程度”三要素,并附上清晰的照片作为佐证,照片需编号并与记录表对应。
- 三方签字: 每记录一个问题,应立即通知开发商或施工单位现场负责人到场核实,经确认无误后,由物业公司查验员、开发商(或施工方)代表双方签字确认,对有争议的问题,可暂缓签字,待协商后处理。
- 分类编号: 对所有问题进行分类(如土建、水电、设备等)和唯一编号,便于后续跟踪管理。
第四章 问题整改与复验
1 整改责任划分
- 施工单位负责: 所有施工质量缺陷、功能未达到设计要求等问题,由开发商通知并督促施工单位负责整改。
- 设备供应商负责: 设备本身的质量问题或功能缺陷,由开发商联系供应商进行维修或更换。
- 开发商负责: 设计缺陷、资料不全等问题,由开发商协调解决。
2 整改流程
- 问题汇总: 查验工作结束后,物业公司汇总所有《问题记录表》,形成《物业承接查验问题汇总清单》。
- 提交报告: 物业公司将《问题汇总清单》和《物业承接查验报告》正式提交给开发商,明确整改要求和时限。
- 制定方案: 开发商根据《问题汇总清单》,组织相关单位制定详细的《整改方案》,明确整改内容、责任单位、完成时限和验收标准。
- 实施整改: 责任单位按照《整改方案》进行整改。
3 复验与销项
- 申请复验: 责任单位完成整改后,向开发商和物业公司申请复验。
- 现场复验: 物业公司查验小组会同开发商、责任单位共同到现场进行复核,整改合格的问题,在原《问题记录表》上标注“已整改合格”并签字;整改不合格或未完成的,重新记录并要求继续整改。
- 销项管理: 对所有问题实行“销项”管理,一个问题未彻底解决,不予销项,直至所有问题整改完毕并复验通过。
第五章 资料移交与物业接管
1 资料移交 在所有问题整改完成并复验合格后,开发商应向物业公司办理正式的资料移交手续,移交清单应双方共同确认,并由双方签字盖章,移交资料包括但不限于第二章所述的全部资料。
2 物业接管
- 签署确认: 双方签署《物业承接查验确认书》,明确查验工作已结束,物业正式进入物业管理阶段。
- 钥匙移交: 开发商向物业公司移交所有公共区域、设备机房、地下车库等的钥匙。
- 系统交底: 开发商、施工单位应向物业公司进行详细的系统操作、维护保养交底。
第六章 档案管理
物业公司应将承接查验全过程的所有文件资料,包括:
- 《承接查验实施方案》
- 《问题记录表》及照片
- 《问题汇总清单》
- 《整改方案》
- 《复验记录》
- 《物业承接查验报告》
- 《物业承接查验确认书》
- 《资料移交清单》
进行系统整理、分类归档,建立“物业承接查验档案”,作为物业基础资料和未来维修、改造的重要依据。
第七章 附则
1 争议解决 在承接查验过程中如发生争议,各方应首先友好协商协商;协商不成的,可提请物业所在地街道办事处、居委会或相关行业协会调解;也可依法通过诉讼或仲裁解决。
2 指南解释权 本指南由[制定单位,如:XX市物业管理行业协会]负责解释。
3 生效日期 本指南自发布之日起施行。
附件(模板)
物业承接查验问题记录表
| 问题编号 | 查验区域/系统 | 具体位置 | 问题描述(现象、程度) | 责任单位 | 整改要求 | 整改时限 | 整改结果 | 复验意见 | 照片编号 | 查验员签字 | 责任方签字 |
|---|---|---|---|---|---|---|---|---|---|---|---|
| W-001 | 屋面 | 3号楼屋面天沟 | 天沟有约2米长裂缝,雨天有渗漏风险。 | 施工单位 | 修补裂缝,做防水处理。 | X年X月X日前 | 已修补,闭水试验合格。 | 合格 | P-001 | 张三 | 李四 |
| E-002 | 电梯系统 | 2号楼1号电梯 | 5楼关门后,门缝有约1cm缝隙,有安全隐患。 | 供应商 | 调整门机系统,确保完全关闭。 | X年X月X日前 | 已调整,关闭严密。 | 合格 | P-002 | 张三 | 王五 |
这份指南力求全面和系统,实际操作中可根据具体项目的复杂程度进行适当调整和简化,核心在于流程规范、责任清晰、记录完整、交接清楚。