物业行业是一个典型的劳动密集型和服务密集型行业,其服务质量直接取决于员工的素质、专业性和服务意识,科学、系统的人力资源管理是物业公司提升核心竞争力、实现可持续发展的关键。

(图片来源网络,侵删)
以下是物业公司人力资源管理的完整框架和核心要点:
核心理念与战略定位
在具体操作之前,物业公司需要明确HR管理的核心思想:
- 服务导向: HR管理的最终目的是提升客户满意度,所有招聘、培训、考核都应围绕“如何让员工更好地服务客户”展开。
- 员工为本: 物业工作辛苦,压力大,员工流失率高,HR必须将员工视为最宝贵的资产,通过有效的激励和关怀,降低流失率,稳定团队。
- 合规经营: 物业行业涉及《劳动法》、《劳动合同法》、社保、消防、安全等多方面法规,HR管理必须做到100%合规,规避用工风险。
- 战略支撑: HR战略应与公司整体发展战略(如扩张、品牌升级、多元化经营)相匹配,提前规划人才储备。
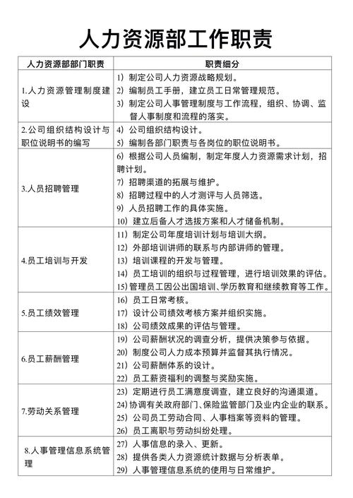
人力资源管理的六大核心模块(针对物业公司的特点)
人力资源规划
这是HR工作的起点,确保“人岗匹配”和“未来有备”。
- 组织架构设计:
- 总部层面: 设置客服部、工程部、安保部、环境部、品质部、人力资源部、财务部等。
- 项目层面(管理处): 通常设项目经理、客服主管/专员、工程主管/技工、安保主管/领班/员、保洁主管/员等,架构需根据项目规模(高端住宅、普通小区、商业综合体、写字楼)灵活调整。
- 定岗定编:
- 根据项目面积、户数、楼宇类型、设备数量等,科学测算各岗位所需人员数量,避免人浮于事或人员不足。
- 安保员配置与项目门岗数量、巡逻路线长度、监控覆盖范围直接相关。
- 人才梯队建设:
- 识别关键岗位(如项目经理、资深工程师、安保队长),建立继任者计划。
- 通过“导师制”、“内部竞聘”、“轮岗”等方式,培养后备人才,解决“断层”问题。
招聘与配置
目标是“吸引对的人,放到对的岗位”。

(图片来源网络,侵删)
- 核心岗位画像:
- 项目经理: 具备全面的物业管理知识、优秀的沟通协调能力、应急处理能力和成本控制意识。
- 客服人员: 形象好、气质佳、有耐心、沟通能力强,熟悉办公软件。
- 工程人员(强电、弱电、暖通、给排水): 持有相关专业证书,技术过硬,责任心强。
- 安保人员: 身体素质好,责任心强,有相关经验者优先,部分岗位需持证(如消防中控)。
- 保洁/绿化人员: 吃苦耐劳,有责任心,熟悉清洁工具和药剂使用。
- 招聘渠道:
- 线上: 主流招聘网站、行业社群、公司官网/公众号。
- 线下: 人才市场、劳务输出公司(针对基层岗位)、内部推荐(奖励机制)。
- 校园招聘: 针对管培生或储备干部。
- 招聘流程: 简历筛选 -> 初试(HR) -> 复试(部门负责人/项目经理) -> 背景调查(重点安保、财务、工程管理岗) -> 录用通知。
- 入职配置: 高效办理入职手续,签订劳动合同,明确岗位职责、薪酬福利和公司规章制度。
培训与发展
提升员工技能,塑造服务文化,是解决基层员工流失率高的关键。
- 新员工入职培训:
- 公司层面: 企业文化、发展历程、规章制度、服务理念、职业安全。
- 部门/项目层面: 岗位职责、SOP(标准作业流程)、设备操作、应急演练、仪容仪表。
- 在职员工培训体系:
- 技能培训:
- 客服: 投诉处理技巧、沟通礼仪、收费技巧、系统操作。
- 工程: 新设备操作、设备维保规程、安全用电、节能降耗。
- 安保: 消防知识、安防技能、突发事件处置、队列训练。
- 保洁/绿化: 清洁标准、消毒流程、绿化养护、工具使用安全。
- 管理培训:
- 基层主管: 团队管理、任务分配、现场督导、基础沟通技巧。
- 项目经理: 高级管理技能、财务预算、法律风险、客户关系维护、领导力。
- 企业文化与服务意识培训: 案例分享、服务明星评选、角色扮演,将“客户至上”的理念内化于心。
- 技能培训:
- 职业发展路径:
- 专业序列: 保安员 -> 领班 -> 主管 -> 经理
- 管理序列: 专员 -> 主管 -> 项目经理 -> 区域经理 -> 公司高管
- 提供清晰的晋升通道,让员工看到未来。
绩效管理
激励优秀,鞭策后进,提升整体运营效率。
- 考核对象: 公司、部门、项目、个人。
- 考核周期: 月度/季度考核(基层员工),年度考核(管理层)。
- 与指标(KPI):
- 项目经理: 收费率、客户满意度、安全事故率、成本控制率、员工流失率。
- 客服部: 报事处理及时率、投诉处理满意度、收费任务完成率。
- 工程部: 设施完好率、维修及时率、能耗指标、巡检完成率。
- 安保部: 消防演练通过率、安全隐患发现与整改率、监控室值守规范。
- 环境部: 清洁达标率、消杀完成率、绿化存活率、客户投诉率。
- 考核方式: 目标管理法 + 360度评估(上级、同事、下级、客户评价)。
- 结果应用:
- 薪酬挂钩: 绩效奖金、年终奖。
- 晋升/淘汰: 作为晋升、调岗、培训或解雇的重要依据。
- 反馈与辅导: 绩效面谈,帮助员工分析问题,制定改进计划。
薪酬福利管理
提供有竞争力的报酬,是留住员工的基础。
- 薪酬结构:
- 固定工资: 保障基本生活。
- 绩效工资: 与KPI挂钩,激励员工创造价值。
- 津贴/补贴: 岗位津贴(如高温、夜班)、交通补贴、通讯补贴、工龄工资。
- 奖金: 绩效奖金、年终奖、专项奖励(如“服务之星”、“安全标兵”)。
- 福利体系:
- 法定福利: 五险一金是底线。
- 公司福利:
- 基础保障: 体检、工作餐/餐补、员工宿舍。
- 人文关怀: 节日福利、生日福利、团建活动、员工困难补助。
- 激励性福利: 年度旅游、优秀员工家属奖励、股权激励(针对核心骨干)。
- 薪酬竞争力: 定期进行市场薪酬调研,确保公司在同行业中具有吸引力,尤其是在关键岗位和基层岗位。
员工关系管理
构建和谐劳动关系,提升员工归属感和幸福感。

(图片来源网络,侵删)
- 劳动合同管理: 规范签订、续订、变更、解除、终止流程,保存好所有书面记录。
- 沟通机制:
- 定期沟通: 员工座谈会、部门例会。
- 日常沟通: 开放式沟通渠道,如总经理信箱、线上沟通群。
- 离职面谈: 了解真实离职原因,作为改进管理的重要参考。
- 企业文化建设:
- 树立榜样: 评选“月度/年度优秀员工”、“服务之星”,宣传其先进事迹。
- 组织活动: 体育比赛、技能比武、年会、节日联欢,增强团队凝聚力。
- 人文关怀: 关心员工工作和生活,帮助解决实际困难。
- 劳动争议处理: 建立预警和处理机制,依法依规解决劳动纠纷,将风险降到最低。
当前物业公司人力资源管理面临的挑战与对策
| 挑战 | 对策 |
|---|---|
| 基层员工流失率高 | - 优化薪酬福利,提高收入和保障。 - 加强人文关怀,营造尊重、温暖的工作氛围。 - 提供清晰的职业发展路径,让员工看到希望。 - 改善工作环境,提供必要的劳动保护。 |
| 人才储备不足,特别是项目经理 | - 建立内部管培生计划,从优秀基层员工中培养。 - 与职业院校合作,定向培养工程、客服等专业人才。 - 建立外部人才库,主动寻访和储备潜在的项目经理人选。 |
| 员工老龄化与年轻化并存,管理难度大 | - 对老员工,尊重其经验,发挥“传帮带”作用,并加强新技能培训。 - 对年轻员工(95后、00后),采用更具弹性和激励性的管理方式,注重沟通和反馈,提供成长机会。 |
| 服务标准难以统一和落地 | - 建立标准化的SOP(标准作业流程)。 - 加强培训和考核,确保人人懂标准、会执行。<br- 引入“神秘顾客”检查、第三方评估等品质监督机制。 |
| 应急事件对员工应急能力要求高 | - 制定完善的应急预案。 - 定期组织消防、防汛、反恐、疫情等应急演练。 - 加强对员工的心理素质和应变能力培训。 |
物业公司的人力资源管理是一个系统工程,它远不止是“招人、算工资、办社保”,它需要将战略、文化、制度、技术融为一体,通过选、育、用、留四个环节,打造一支专业、稳定、有战斗力的团队,这支团队将直接转化为卓越的服务品质和强大的品牌竞争力,为公司在激烈的市场竞争中赢得一席之地。
版权声明:除非特别标注,否则均为本站原创文章,转载时请以链接形式注明文章出处。