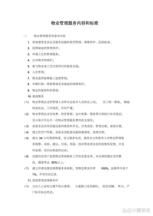
核心定位:不是“管理者”,而是“大管家”与“服务者”
很多人对物业的印象是“管理者”,高高在上,但我认为,更准确的定位是“大管家”和“服务者”。

(图片来源网络,侵删)
-
大管家:就像一个家庭的大管家,物业需要负责整个“大家庭”(小区/楼宇)的方方面面,它需要操心的是:
- 硬件:电梯是否安全运行?公共区域是否干净整洁?绿化是否茂盛?消防设施是否完好?
- 软件:邻里之间有矛盾了怎么办?业主的诉求如何响应?社区文化活动如何组织?
- 财务:业主交的物业费、停车费等,每一分钱都花在了哪里?账目是否清晰透明?
-
服务者:物业的核心产品是“服务”,它的价值不是通过“管”人来体现,而是通过“服务”来创造,一个优秀的物业公司,会把业主的需求放在首位,想业主之所想,急业主之所急,通过提供专业、高效、有温度的服务,来换取业主的满意、信任和尊重。
核心价值:三大支柱,构筑美好生活
物业管理的价值,体现在对业主、对房产、对社区三个层面的贡献上,我称之为三大支柱。
对业主的价值 —— 提升生活品质与资产价值

(图片来源网络,侵删)
- 生活便利性:处理日常报修、代收快递、管理车辆、组织社区活动等,让业主从繁琐的事务中解放出来,享受便捷生活。
- 安全保障感:通过24小时安保巡逻、智能门禁、监控系统、定期消防检查等,构建一个安全的居住环境,这是最基本也是最重要的需求。
- 资产保值增值:这是很多人忽略的一点,一个管理良好、环境优美、邻里和谐、口碑好的小区,其房产的保值和增值能力远超一个管理混乱的小区,物业的“好”,直接体现在房价上。
对房产的价值 —— 延长建筑寿命,维护社区风貌
- 预防性维护:定期对电梯、水泵、消防系统、公共照明等进行检查和维护,就像给汽车做保养一样,可以避免小问题演变成大故障,从而大大延长建筑和设备的使用寿命。
- 环境维护:专业的保洁、绿化养护,能保持社区环境的整洁美观,提升整个社区的品质和形象。
- 秩序维护:规范停车、杜绝乱搭乱建、管理公共空间,确保社区有一个有序、整洁的物理环境。
对社区的价值 —— 构建和谐邻里,营造人文氛围
- 矛盾的“润滑剂”与“调解员”:邻里之间难免有摩擦(如噪音、漏水、宠物纠纷等),物业作为一个中立的第三方,可以出面调解,化解矛盾,维护社区的和谐稳定。
- 社区文化的“催化剂”:通过组织节日活动、兴趣小组、公益讲座等,增进邻里之间的交流与互动,将一个单纯的居住空间,打造成一个有温度、有归属感的“社区”。
- 社会责任的“践行者”:在垃圾分类、社区安全、疫情防控等社会议题上,物业是政策落地的“最后一公里”,扮演着重要的执行和宣传角色。
现代物业管理的演进:从“基础服务”到“智慧社区”
随着科技和社会的发展,物业管理也在不断进化。
- 0 时代(基础服务):核心是“四保一服”(保安、保洁、保绿、保修和客户服务),重点是满足业主的基本生活需求。
- 0 时代(增值服务):在基础服务之上,拓展了更多元化的服务,如房屋租赁、家政服务、社区团购、老年托幼、资产管理等,增加收入来源,也提升了业主的粘性。
- 0 时代(智慧社区):这是当前的主流趋势,通过物联网、大数据、人工智能等技术,实现:
- 智慧安防:人脸识别门禁、智能监控、自动巡检。
- 智慧运营:智能停车、智能抄表、设备远程监控与预警。
- 智慧服务:线上报修、APP缴费、社区信息发布、一键呼叫服务等。 智慧化不仅提升了效率,也带来了更安全、更便捷、更人性化的居住体验。
个人总结:物业是美好生活的“基石”和“催化剂”
我对物业管理的理解是:

(图片来源网络,侵删)
它是一个以“人”为核心,以“服务”为载体,以“建筑”和“社区”为载体的综合性服务行业。
- 它是一块“基石”:一块坚实、稳固的基石,支撑起我们安全、有序、舒适的日常生活,没有这块基石,再豪华的房子也可能变成“空中楼阁”。
- 它是一个“催化剂”:它能催化邻里关系的和谐,催化社区文化的繁荣,催化房产价值的提升,最终催化出一种我们所向往的“美好生活”。
一个优秀的物业公司,就像一个优秀的交响乐团指挥,虽然不演奏任何一件乐器,却能协调好安保、保洁、工程、客服等各个“声部”,共同奏响一曲和谐、优美、动人的生活乐章,而一个糟糕的物业,则会让整个社区陷入混乱与嘈杂。
我们每个人都应该理解、尊重并支持物业工作,同时也要学会合理地监督和沟通,共同营造一个我们引以为傲的家园。
版权声明:除非特别标注,否则均为本站原创文章,转载时请以链接形式注明文章出处。