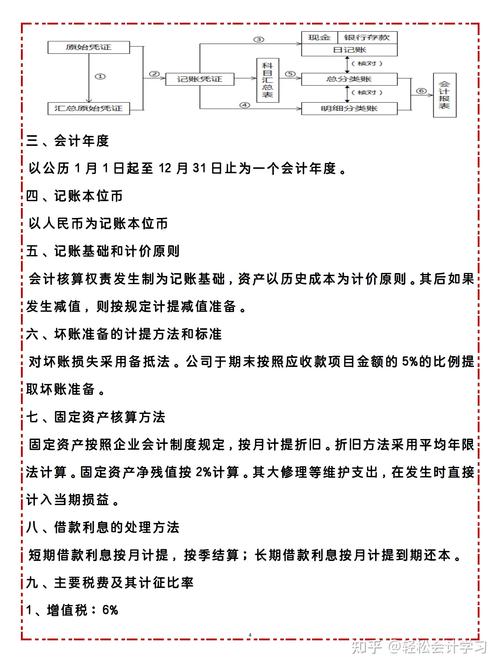
核心会计科目设置
需要根据物业公司的业务特点,设置合适的会计科目,以下是一些常用且关键的科目:

(图片来源网络,侵删)
资产类科目
- 货币资金: 现金、银行存款、其他货币资金(如保证金、押金)。
- 应收账款: 核心科目,核算应向业主/租户收取的物业费、水电费、停车费、有偿服务费等。
- 预付账款: 预付给供应商的款项,如预付的保洁费、绿化费、保安服务费、维修材料费等。
- 存货: 主要为维修保养用的备品备件、低值易耗品(如清洁工具、办公用品)。
- 其他应收款: 核算代垫的款项,如代垫业主的水电费、装修押金、员工的借款等。
- 固定资产: 物业公司自有的办公设备、管理用车、安防设备等。
- 长期待摊费用: 重要的科目,用于核算预付的、受益期限在一年以上的费用,如预付的多年物业保险费、大修基金(需根据当地规定处理)等。
负债类科目
- 应付账款: 核算应付给供应商的款项,如应付的保洁、绿化、维修等外包服务费。
- 预收账款: 核算预收的款项,如预收的物业费、租金、水电费等。这是物业公司的核心负债科目之一。
- 其他应付款: 核算应付但未付的款项,如代收代缴的水电费(需上缴给供水供电公司)、计提的员工工资、社保、税费等。
- 应交税费: 应缴纳的增值税、附加税、企业所得税、房产税、土地使用税等。
所有者权益类科目
- 实收资本、资本公积、盈余公积、未分配利润(标准科目)。
成本/费用类科目

(图片来源网络,侵删)
- 主营业务成本: 核算与提供物业服务直接相关的成本。
保洁绿化费: 外包给保洁公司和绿化公司的费用。公共秩序维护费: 保安人员的工资、社保、服装、装备费用。共用设施设备维护费: 维修公共设施(电梯、水泵、消防系统等)的材料费、人工费、外包维修费。物业管理人员薪酬: 物业经理、客服、财务、行政等管理人员的工资、社保、福利。低值易耗品摊销: 清洁工具、办公用品等的消耗。
- 税金及附加: 核算经营活动相关的税费,如城建税、教育费附加等。
- 期间费用:
销售费用: 营销推广费、广告费等。管理费用: 办公费、差旅费、通讯费、固定资产折旧、摊销等。财务费用: 利息支出、手续费等。
主要业务流程账务处理
收入的核算
物业公司的收入主要来源于向业主/租户收取的各项费用。
-
场景:预收物业费/租金
- 会计处理:
- 借:银行存款 / 库存现金
- 贷:预收账款 - XX业主/单位
- 说明: 收到钱时,服务尚未提供,因此形成一项负债。
- 会计处理:
-
场景:确认收入(按月或按季度)
- 会计处理:
- 借:预收账款 - XX业主/单位
- 贷:主营业务收入 - 物业管理收入
- 贷:应交税费 - 应交增值税(销项税额)
- 说明: 根据权责发生制,在提供服务的期间,将预收款确认为收入,增值税一般纳税人通常适用6%的税率。
- 会计处理:
-
场景:收取水电费(代收代缴模式)
(图片来源网络,侵删)- 会计处理:
- 向业主/租户收取时:
- 借:银行存款 / 库存现金
- 贷:其他应付款 - 代收水电费
- 向上游供水供电公司支付时:
- 借:其他应付款 - 代收水电费
- 贷:银行存款
- 如果物业公司有加价服务,差额部分确认为收入:
- 借:其他应付款 - 代收水电费 (差额部分)
- 贷:主营业务收入 - 水电费差价
- 贷:应交税费 - 应交增值税(销项税额)
- 向业主/租户收取时:
- 会计处理:
成本的核算
成本的发生与收入的确认紧密匹配。
-
场景:支付外包保洁/绿化费
- 会计处理:
- 借:主营业务成本 - 保洁绿化费
- 贷:银行存款 / 库存现金
- 说明: 直接计入当期成本。
- 会计处理:
-
场景:购买维修备品备件(存货)
- 会计处理:
- 借:存货 - 维修备件
- 贷:银行存款 / 应付账款
- 说明: 先作为资产入库,领用时再结转成本。
- 会计处理:
-
场景:领用维修备件
- 会计处理:
- 借:主营业务成本 - 共用设施设备维护费
- 贷:存货 - 维修备件
- 会计处理:
-
场景:计提员工工资
- 会计处理:
- 借:主营业务成本 - 物业管理人员薪酬 (管理人员)
- 借:主营业务成本 - 公共秩序维护费 (保安人员)
- 贷:应付职工薪酬 - 工资
- 说明: 工资计提时,根据员工岗位计入相应成本科目。
- 会计处理:
-
场景:支付预付费用(如全年保洁费)
- 会计处理:
- 支付时:
- 借:预付账款
- 贷:银行存款
- 每月摊销时:
- 借:主营业务成本 - 保洁绿化费
- 贷:预付账款
- 支付时:
- 会计处理:
费用的核算
-
场景:计提固定资产折旧
- 会计处理:
- 借:管理费用 - 折旧费 (管理用设备)
- 借:主营业务成本 - 公共秩序维护费 (管理用车)
- 贷:累计折旧
- 会计处理:
-
场景:报销办公费
- 会计处理:
- 借:管理费用 - 办公费
- 贷:银行存款 / 库存现金
- 会计处理:
特殊事项处理
业主/租户押金
押金是一种保证金,不确认为收入,在合同期满、无违约情况时退还。
- 收取押金时:
- 借:银行存款 / 库存现金
- 贷:其他应付款 - 业主/租户押金
- 合同期满,退还押金时:
- 借:其他应付款 - 业主/租户押金
- 贷:银行存款 / 库存现金
- 如果业主有违约,没收押金时:
- 借:其他应付款 - 业主/租户押金
- 贷:营业外收入
- 计提相关税费。
维修基金(专项维修资金)
这是业主缴纳的,用于共用部位、共用设施设备大修、更新的专项基金。物业公司只是代管,不能确认为收入或负债。
- 收到维修基金时:
- 借:银行存款
- 贷:专项应付款 - 维修基金 (或设置“代管款项”表外科目核算)
- 使用维修基金进行维修时:
- 借:专项应付款 - 维修基金
- 贷:银行存款
- 注意: 维修基金产生的利息收入,应转入维修基金本金,不能确认为公司收入。
增值税处理
- 一般纳税人:
- 销项税额: 物业费、停车费等收入按6%计算。
- 进项税额: 取得合规的增值税专用发票(如外包服务费、材料采购费等)可以抵扣,支付给自来水公司的电费,也可凭票抵扣。
- 应纳税额 = 销项税额 - 进项税额
- 小规模纳税人:
- 采用简易计税方法,征收率通常为3%(疫情期间有优惠),计算公式为:
应纳税额 = 含税销售额 / (1+征收率) × 征收率。
- 采用简易计税方法,征收率通常为3%(疫情期间有优惠),计算公式为:
财务报表特点
物业公司的财务报表也反映了其业务特性。
-
利润表:
- 主营业务收入是核心,来源清晰(物业费、停车费、服务费等)。
- 主营业务成本占比高,且与收入有直接配比关系。
- 毛利率是衡量物业服务质量和管理效率的重要指标。
-
资产负债表:
- 流动负债中,预收账款通常是一个非常大的项目,反映了公司未来的收入储备。
- 其他应付款也较为重要,尤其是代收代缴的水电费和计提的工资社保。
-
现金流量表:
- 经营活动现金流量是关键,由于有大量的预收账款,经营活动产生的现金流量净额通常会远高于净利润,这是物业公司健康运营的一个积极信号。
物业管理企业的账务处理核心在于“权责发生制”和“收入成本匹配”,清晰的科目设置和规范的流程管理,不仅能满足财务核算和税务申报的要求,更能为企业的经营决策提供有力的数据支持,特别是要严格区分自有收入与代管款项(如维修基金、代收水电费),这是物业财务管理的重中之重。
版权声明:除非特别标注,否则均为本站原创文章,转载时请以链接形式注明文章出处。