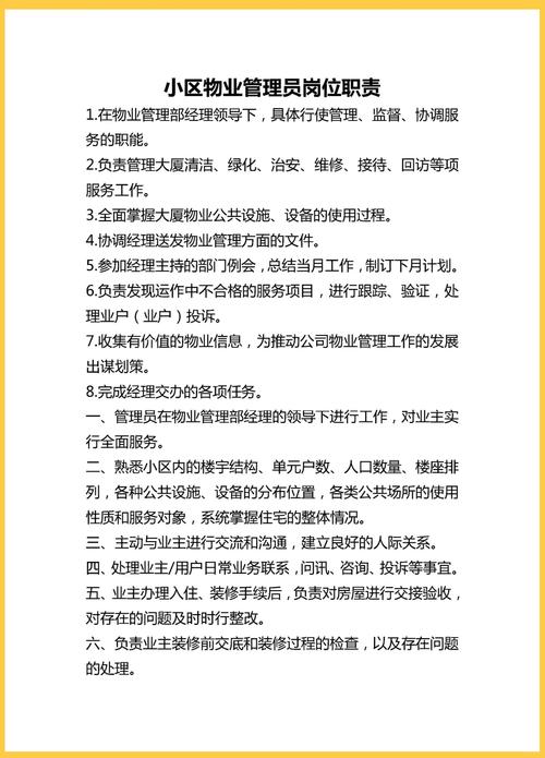
以下是小区物业项目经理的核心职责,我将从四大核心板块进行详细阐述:

(图片来源网络,侵删)
第一板块:全面运营管理 (核心职责)
这是项目经理的日常工作基石,确保小区的“硬件”和“软件”系统正常运转。
-
制定与执行年度/季度/月度工作计划:
- 根据公司战略和小区实际情况,制定详细的年度工作目标、预算和计划。
- 将计划分解到各部门(保洁、安保、工程、客服等),并监督执行,定期检查和复盘。
-
预算与成本控制:
- 负责物业费的收缴管理,制定催缴策略,确保物业费收缴率达到公司要求。
- 严格执行年度预算,控制各项运营成本(如人力成本、物料采购、能耗等),实现盈利目标。
- 负责小区公共收益(如广告、停车费、租金等)的管理和核算。
-
服务质量监控与提升:
(图片来源网络,侵删)- 建立和完善小区的物业服务标准和操作流程(SOP)。
- 定期组织对各部门服务质量的巡检和考核,确保服务品质的稳定和持续提升。
- 处理业主对服务质量的投诉和报修,确保问题得到及时、有效的解决。
-
团队建设与管理:
- 负责项目团队的招聘、培训、绩效考核和激励。
- 建立有效的内部沟通机制,营造积极向上的团队氛围,提升员工凝聚力和专业素养。
- 确保所有员工持证上岗,特别是特种作业人员(如电工、焊工)。
第二板块:客户关系与社区文化建设 (软实力)
这是项目经理赢得业主信任、建立良好口碑的关键。
-
业主沟通与关系维护:
- 建立多渠道的沟通平台(如业主群、公告栏、服务中心、定期恳谈会等)。
- 定期走访业主,特别是重点关注户(如老年业主、长期未入住业主),了解其需求和建议。
- 耐心、专业地处理业主的咨询、投诉和建议,做到“事事有回音,件件有着落”。
-
社区文化活动组织:
- 策划并组织形式多样的社区文化活动(如节日庆典、邻里运动会、兴趣小组、公益讲座等)。
- 通过活动增进邻里感情,营造和谐、友善的社区氛围,提升业主的归属感和幸福感。
-
公共事务协调:
- 作为业主与业主委员会(业委会)之间的主要联系人,保持良好沟通与协作。
- 协调处理小区内的邻里纠纷、公共区域使用冲突等问题。
第三板块:工程设施设备与安全管理 (硬核保障)
这是保障小区安全、延长资产寿命的根本。
-
设施设备管理:
- 负责小区所有公共设施设备(如电梯、供水供电系统、消防系统、监控安防系统、门禁系统、公共照明、景观设施等)的台账建立和日常巡检。
- 制定并执行预防性维护保养计划,确保设备正常运行,延长使用寿命。
- 组织对重大设备(如电梯、发电机)的年度检修和维保工作。
- 负责小型维修工程的立项、实施和验收。
-
安全管理:
- 治安防范: 领导安保团队,严格执行门岗管理、巡逻制度、监控室值守制度,确保小区治安秩序良好。
- 消防安全: 负责消防设施的日常检查和维护,组织消防演练和培训,确保消防通道畅通,消除火灾隐患。
- 应急管理: 制定小区的各类应急预案(如停电、停水、火灾、自然灾害、疫情防控等),并在突发事件发生时,第一时间组织抢险、疏散和善后工作。
-
环境管理:
- 监督保洁部门的工作,确保小区公共区域(楼道、大堂、电梯、道路、绿化带等)的干净整洁。
- 负责小区垃圾的分类、清运和处理。
- 监督绿化养护工作,确保小区绿化景观美观。
第四板块:对外协调与合规管理 (外部支持)
项目经理是小区对外的“窗口”,需要与各方建立良好关系。
-
政府部门协调:
与街道办、居委会、派出所、消防、城管、环保等政府部门保持良好沟通,及时传达政策要求,处理相关事宜。
-
供应商与外包单位管理:
负责选择、管理和评估外包服务单位(如电梯维保、保洁、绿化、安保等),确保其服务质量符合合同要求。
-
合规与档案管理:
- 确保小区的物业管理活动符合国家及地方的法律法规(如《物业管理条例》)。
- 负责项目各类文件、合同、记录、图纸、业主资料等的归档和管理,确保资料完整、有序、安全。
小区物业项目经理是一个“多面手”和“大管家”,其职责横跨管理、技术、服务、财务、法律等多个领域,一个优秀的项目经理,不仅要有出色的领导力和沟通能力,还要具备扎实的专业技术知识、强烈的成本意识和客户服务意识,最终目标是实现业主满意、公司盈利、社会和谐的三赢局面。
版权声明:除非特别标注,否则均为本站原创文章,转载时请以链接形式注明文章出处。