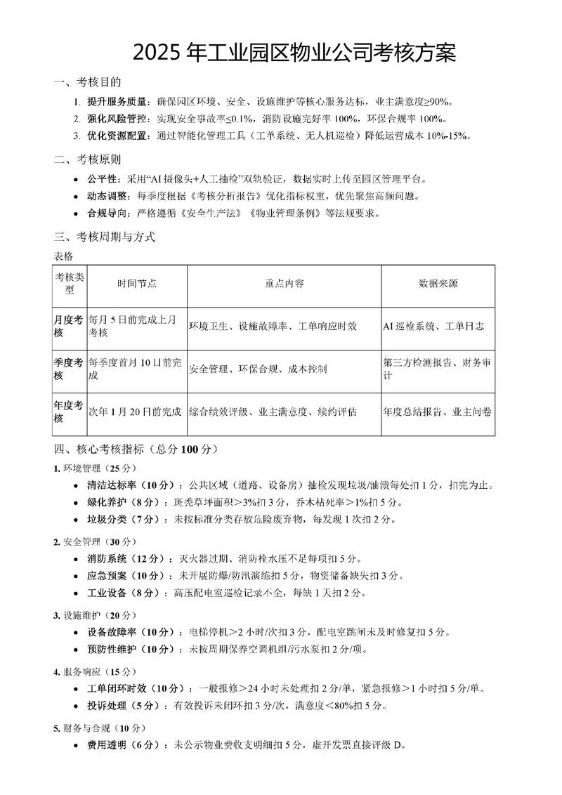
XX物业服务有限公司绩效考核管理办法
第一章 总则
第一条 目的与意义 为建立和健全公司科学的绩效管理体系,客观、公正地评价员工的工作业绩、能力和态度,激励员工提升个人绩效,促进公司整体服务质量和运营效率的提升,确保公司战略目标的实现,特制定本办法。

(图片来源网络,侵删)
第二条 考核原则
- 公开透明原则: 考核流程、标准和结果公开,确保员工对考核有清晰的认识。
- 客观公正原则: 以事实和数据为依据,避免主观臆断和个人偏好。
- 目标导向原则: 考核内容与公司及部门年度/季度目标紧密挂钩,引导员工行为。
- 持续改进原则: 考核不仅是对过去的评价,更是对未来工作的指导和改进的起点。
- 分级分类原则: 根据不同层级、不同岗位的职责特点,设定差异化的考核指标和权重。
第三条 适用范围 本办法适用于XX物业服务有限公司全体在职员工(试用期员工除外),公司管理层将另行制定考核细则。
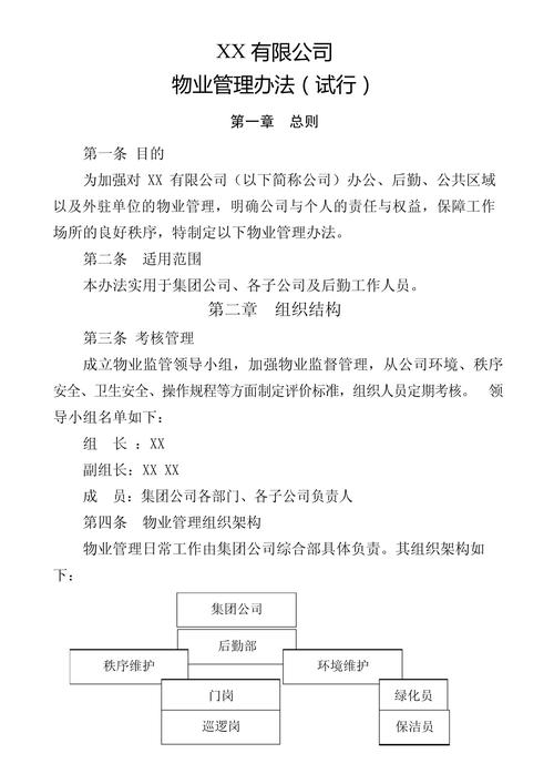
第二章 考核组织与职责
第四条 考核组织
-
公司绩效考核领导小组:
(图片来源网络,侵删)- 组长: 公司总经理
- 副组长: 分管副总经理、人力资源部经理
- 成员: 各职能部门负责人、各项目经理
- 职责: 审定公司绩效考核制度与方案;审批最终考核结果;处理重大申诉与争议。
-
人力资源部:
- 职责: 作为考核工作的组织与执行部门,负责制定和修订考核办法;组织、协调、监督全公司的考核工作;对考核结果进行汇总、分析与应用;受理并处理员工的申诉。
-
各部门/项目组负责人:
- 职责: 作为下属员工的直接考核者,负责与下属共同制定绩效目标;在考核周期内对下属进行绩效辅导与反馈;根据客观事实对下属进行绩效评价;与下属进行绩效面谈,制定改进计划。
第三章 考核周期与对象
第五条 考核周期
- 月度考核: 适用于一线服务人员(如客服、保安、保洁、工程维修等),重点考核日常工作表现和任务完成情况。
- 季度考核: 适用于基层管理人员(如主管、领班)和职能部室专员,结合月度表现和阶段性工作成果进行综合评价。
- 年度考核: 适用于全体员工,是对全年工作的综合评定,是年度奖金、晋升、调薪的主要依据,年度考核结果由季度考核得分按权重加权得出。
第四章 考核内容与指标
第六条 考核内容 员工绩效考核主要从以下四个维度进行,总分为100分。

(图片来源网络,侵删)
| 维度 | 权重(示例) | 考核重点 |
|---|---|---|
| 工作业绩 | 50%-60% | 岗位职责的完成情况,KPI(关键绩效指标)的达成度。 |
| 工作能力 | 20%-25% | 专业知识、技能水平、解决问题的能力、学习能力等。 |
| 工作态度 | 15%-20% | 责任心、积极性、团队协作、服务意识、遵章守纪等。 |
| 管理绩效 | 10%(仅适用于管理人员) | 团队建设、下属培养、流程优化、成本控制等。 |
第七条 考核指标设定
-
业绩指标:
- 定量指标: 可量化数据,如:客户满意度、收费率、报修及时率/完成率、投诉处理率、安全事故率、成本控制率等。
- 定性指标: 不可量化但可评估的工作,如:项目活动策划与执行、客户关系维护、文档报告质量等。
- 指标来源: 公司年度/季度目标、部门工作计划、岗位职责说明书。
- SMART原则: 所有指标必须符合具体的、可衡量的、可达成的、相关的、有时限的原则。
-
能力与态度指标:
采用行为锚定法或行为观察法,通过具体事例进行评价。“责任心”可通过“是否主动承担额外工作”、“是否对工作结果负责”等行为来体现。
第五章 考核流程
第八条 绩效目标设定(P - Plan)
- 时间: 每个考核周期开始后一周内。
- 流程: 员工与直接上级共同商议,根据公司/部门目标和个人岗位职责,制定《个人绩效目标责任书》(见附件一),明确本周期内各项考核指标、目标值和权重,双方签字确认后,报人力资源部备案。
第九条 绩效过程辅导与沟通(D - Do)
- 时间: 考核周期内持续进行。
- 要求: 直接上级应定期与下属进行沟通,了解工作进展,提供必要的资源支持和指导,帮助员工解决工作中遇到的困难,并记录关键事件。
第十条 绩效评估与打分(C - Check)
- 自评: 考核期末,员工根据《个人绩效目标责任书》进行自我评估,填写《绩效考核表》(见附件二)。
- 上级初评: 直接上级根据员工的日常表现、工作成果和自评结果,进行客观评价和打分,并撰写评语。
- 跨部门/项目复核: 对于需要跨部门协作的岗位,可引入协作方评价作为参考。
- 部门/项目汇总: 部门/项目负责人审核本部门员工的考核结果,确保评价的公平性。
- 人力资源部审核: 人力资源部对全公司考核结果进行汇总、分析,检查流程合规性。
第十一条 绩效面谈与结果确认(A - Act)
- 面谈: 直接上级与下属进行一对一绩效面谈,反馈考核结果,肯定成绩,指出不足,共同分析原因,并制定下一周期的《绩效改进计划》(见附件三)。
- 签字确认: 员工在《绩效考核表》上签字,确认考核结果,如对结果有异议,可进入申诉流程,员工拒签不影响结果的生效,但需有直接上级和HR在场见证并说明情况。
第六章 考核结果应用
第十二条 考核等级 考核结果将划分为五个等级,与强制分布比例挂钩(可根据公司实际情况调整):
| 等级 | 定义 | 分数范围 | 强制分布比例(示例) |
|---|---|---|---|
| S (卓越) | 远超预期,业绩突出,是团队标杆 | 95分及以上 | 5% |
| A (优秀) | 超出预期,业绩优秀,有创新 | 85 - 94分 | 15% |
| B (良好) | 达到预期,业绩稳定,完成本职工作 | 75 - 84分 | 60% |
| C (待改进) | 未完全达到预期,存在明显不足 | 60 - 74分 | 15% |
| D (不合格) | 远未达到预期,无法胜任工作 | 60分以下 | 5% |
第十三条 结果应用
- 薪酬调整: 年度考核结果是员工年度调薪的主要依据,S/A级员工可获得优先或较高幅度的调薪;C级员工不调薪或微调;D级员工可能降薪。
- 奖金发放: 月度/季度奖金与考核结果直接挂钩,年度奖金根据公司整体效益和个人年度考核等级综合确定。
- 晋升与发展: S/A级员工作为晋升、后备干部培养的重点对象,对于连续两次考核为D级的员工,公司有权对其进行岗位调整、降职或依法解除劳动合同。
- 培训与发展: 人力资源部和部门负责人根据考核结果,特别是C/D级员工和绩效改进计划,为其制定针对性的培训方案,帮助其提升能力。
- 评优评先: 年度“优秀员工”、“服务之星”等荣誉称号原则上从S/A级员工中产生。
第七章 考核申诉与纪律
第十四条 申诉流程
- 申诉时限: 员工在收到考核结果后3个工作日内,可向人力资源部提出书面申诉。
- 申诉材料: 需注明申诉人、所在部门、申诉事由及相关证据。
- 处理流程:
- 人力资源部在收到申诉后2个工作日内进行受理。
- 组织调查核实,可约谈申诉人、其上级及相关同事。
- 在5个工作日内,将处理意见反馈给申诉人,若申诉成立,可要求考核者重新评估;若不成立,应向申诉人详细说明理由。
- 员工对二次处理结果仍有异议,可向公司绩效考核领导小组提出最终申诉。
第十五条 考核纪律
- 严禁弄虚作假: 考核者必须基于事实和数据,严禁徇私舞弊、打击报复。
- 严禁泄露机密: 考核过程和结果属于公司机密,相关人员需严格保密。
- 对违规行为的处理: 对于在考核中违反纪律的员工或管理者,一经查实,将视情节严重程度给予警告、降职直至解除劳动合同的处分。
第八章 附则
第十六条 本办法由公司人力资源部负责解释和修订。 第十七条 本办法自发布之日起正式施行,以往相关规定与本办法不一致的,以本办法为准。
附件:
- 《个人绩效目标责任书》(模板)
- 《员工绩效考核表》(模板)
- 《绩效改进计划》(模板)
XX物业服务有限公司 年 月 日
版权声明:除非特别标注,否则均为本站原创文章,转载时请以链接形式注明文章出处。