小区物业服务一级标准
前言
一级物业服务标准是物业服务行业中的最高等级,其核心目标是“超越业主期望,创造尊贵、安全、舒适、和谐的居住体验”,它不仅要求基础服务(安保、保洁、绿化、维修)的精细化、标准化,更强调服务的主动性、人性化、智能化和品牌化,一级服务标准适用于高端住宅、大型社区、重要城市综合体等对品质有极高要求的物业项目。

(图片来源网络,侵删)
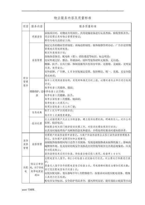
基础管理与服务标准
| 项目 | 一级服务标准 | 具体要求与体现 |
|---|---|---|
| 管理团队 | 专业、高效、稳定 | - 项目经理:持国家注册物业管理师证书,5年以上同岗位经验,具备出色的沟通协调和应急处理能力。 - 团队配置:按需配置齐全,包括客服、工程、安保、保洁、绿化等专业人员,人员持证上岗率100%。 - 员工形象:统一、专业、整洁的工装,佩戴工牌,精神面貌佳,使用文明礼貌用语。 |
| 制度与档案 | 健全、规范、透明 | - 制度完善:建立并严格执行《员工手册》、《服务标准作业程序》、《应急预案》等全套管理制度。 - 档案管理:采用信息化系统管理业主档案、设备档案、财务档案等,查阅便捷,记录完整、准确,保存完好。 - 公开透明:定期公示物业费收支、公共收益、维修基金使用等情况,设立意见箱,接受业主监督。 |
| 应急处置 | 快速、专业、有效 | - 预案完备:针对火灾、防汛、停电、电梯困人、刑事案件等制定详细应急预案,并定期组织演练(每季度至少1次)。 - 响应迅速:设立24小时应急指挥中心,接到报警后,安保人员5分钟内到达现场,工程人员15分钟内到达现场。 - 联动机制:与当地消防、公安、医疗、社区等部门建立紧密的联动关系。 |
| 沟通与反馈 | 主动、多元、闭环 | - 主动沟通:建立多种沟通渠道(微信公众号、APP、公告栏、管家一对一、业主大会),主动发布社区动态、温馨提示。 - 响应及时:设立24小时服务热线,电话接通率>98%,业主报事、报修,客服15分钟内响应,一般维修30分钟内上门,复杂维修明确告知时限并全程跟踪。 - 闭环管理:建立“受理-派单-处理-回访-评价”的闭环流程,确保事事有跟进,件件有结果,业主满意度调查得分≥95%。 |
安全管理标准
| 项目 | 一级服务标准 | 具体要求与体现 |
|---|---|---|
| 门岗管理 | 严谨、智能、尊贵 | - 人员管控:对进入人员实行“人过留影、车过留牌”,对访客进行严格登记、核实,并由业主或被访人确认后方可进入。 - 智能系统:配备高清视频监控系统、车牌自动识别系统、人脸识别门禁系统,实现无感通行。 - 形象岗:主出入口设立形象岗,提供开门、指引、咨询等主动服务。 |
| 巡逻管理 | 立体、全面、无死角 | - 巡逻频次:保安实行24小时三班倒巡逻,重点区域(大堂、车库、设备房)每小时巡查1次,其他区域每2小时巡查1次。 - 巡逻方式:采用“人防+技防+犬防”相结合的方式,可引入智能巡逻机器人或电子巡更系统,确保巡逻到位率100%。 - 重点防范:对消防设施、公共照明、可疑人员/车辆进行重点排查和记录。 |
| 监控系统 | 高清、智能、全覆盖 | - 覆盖范围:小区周界、出入口、大堂、电梯、车库、主干道、公共活动区域等实现100%无死角高清监控覆盖。 - 智能应用:具备移动侦测、人脸识别、车辆分析、行为分析等智能功能,异常情况自动报警。 - 资料保存:监控录像保存时间不少于90天,重要资料备份保存。 |
| 消防管理 | 规范、可靠、零隐患 | - 设施完好:所有消防设施(灭火器、消防栓、烟感、喷淋、报警系统)100%完好有效,定期检测并有记录。 - 通道畅通:消防通道、安全出口时刻保持畅通无阻,无任何杂物占用。 - 宣传培训:每年至少组织2次全员消防知识培训和应急演练。 |
| 车辆管理 | 有序、便捷、高效 | - 车位管理:科学规划车位,地面车位与地下车库标识清晰,引导有序,对访客车辆提供临时停放指引。 - 智能收费:采用智能道闸和无人值守收费系统,支持多种支付方式,缴费流程便捷。 - 安全引导:车管员对进出车辆进行安全疏导,防止剐蹭,提醒车主锁好车辆、保管好财物。 |
环境管理标准
| 项目 | 一级服务标准 | 具体要求与体现 |
|---|---|---|
| 保洁服务 | 洁净、无痕、精细化 | - 公共区域:大堂、走廊、电梯轿厢每日至少清洁2次,地面光洁如镜,镜面、不锈钢件无手印、无污渍。 - 垃圾处理:垃圾日产日清,垃圾桶周边无散落垃圾,垃圾桶本身保持洁净、无异味,垃圾分类设施齐全,引导分类投放。 - 专项清洁:每月进行1次公共区域玻璃幕墙清洗;每季度进行1次外墙清洗(视情况);每年进行1次大型管道疏通和消杀(蚊、蝇、鼠、蟑)。 - 标准:目视范围内无垃圾、无污渍、无积水、无蛛网、无异味。 |
| 绿化养护 | 美观、茂盛、艺术化 | - 植物长势:植物生长健壮,无枯枝、黄叶、病虫害,修剪整齐美观,造型有艺术感。 - 养护精细:根据不同植物的生长习性进行定期浇水、施肥、松土、除草、病虫害防治,草坪平整,无杂草裸露。 - 季节管理:适时进行季节性花卉更换,营造四季有景的园林景观。 |
| 水体管理 | 清澈、洁净、无异味 | - 景观水系:保持水体清澈,无漂浮物,无异味,定期进行水质检测和净化处理。 - 喷泉/泳池:定期开放,水质达标,设备运行正常,安全警示标识清晰。 |
| 宠物管理 | 规范、文明、和谐 | - 制度引导:制定并公示《宠物文明饲养公约》。 - 日常巡查:对公共区域遛犬不牵绳、犬只随地便溺等不文明行为进行礼貌劝导。 - 设施配套:在小区内设置专门的宠物便便箱和宠物活动区。 |
设备设施维护标准
| 项目 | 一级服务标准 | 具体要求与体现 |
|---|---|---|
| 电梯系统 | 平稳、安全、高效 | - 运行保障:电梯运行平稳,无异常噪音、晃动,电梯内通风、照明、空调良好。 - 维保规范:严格按照国家规定进行年度检验和日常维保,并有详细记录,电梯内张贴安全检验合格标志、维保单位联系方式和紧急救援电话。 - 应急处理:建立电梯困人应急预案,接到报警后,专业人员30分钟内到场施救。 |
| 供水供电系统 | 稳定、可靠、不间断 | - 供电保障:确保双路供电(或配备可靠的备用发电机),停电时能迅速切换,保障公共照明和重要设备(水泵、电梯)运行。 - 供水保障:二次供水设施(水箱、水泵)每半年清洗消毒1次,水质检测报告公示,确保水压稳定,水质达标。 |
| 公共照明 | 明亮、节能、及时修复 | - 照明完好:楼道、大堂、道路、车库等公共区域照明灯具100%完好,亮度充足。 - 及时响应:接到照明故障报修后,24小时内修复,定期巡查,主动发现并更换损坏灯具。 |
| 门禁对讲系统 | 灵敏、清晰、畅通 | - 系统稳定:单元门禁、可视对讲系统运行正常,图像清晰,通话无杂音,开门灵敏。 - 维护及时:接到报修后,24小时内修复,定期进行系统检测和保养。 |
| 消防系统 | 完好、联动、有效 | - 设施完好:烟感、温感、喷淋、消防栓、报警按钮、应急广播、防火卷帘等设施100%完好有效。 - 联动测试:每季度对消防系统进行一次联动测试,确保火灾时能自动报警、启动相关设备。 |
| 预防性维护 | 主动、计划、延长寿命 | - 计划保养:对所有公共设备设施(配电箱、水泵、风机等)制定年度、季度、月度预防性维护保养计划并严格执行。 - 档案记录:建立每台设备的“一机一档”,详细记录其运行、保养、维修历史。 |
增值服务与社区文化
| 项目 | 一级服务标准 | 具体要求与体现 |
|---|---|---|
| 基础增值服务 | 便捷、可选、一站式 | - 家政服务:提供有偿的保洁、保姆、月嫂、家电清洗等服务,并严格筛选服务商。 - 房屋租售:提供专业的房屋租赁、买卖咨询和代理服务。 - 便民服务:设立便民服务点,提供快递代收、雨伞租借、应急工具借用等。 |
| 社区文化活动 | 丰富、多元、有温度 | - 活动频次:每季度至少组织1次大型社区文化活动(如邻里节、百家宴、亲子运动会),每月组织1次小型主题活动(如读书会、健康讲座、手工DIY)。 - 活动多样性:覆盖不同年龄层,包括儿童、青年、长者,满足多样化需求。 - 社区营造:通过活动增进邻里关系,营造和谐、友爱、有归属感的社区氛围。 |
| 智慧社区服务 | 领先、融合、体验佳 | - 智慧平台:建立功能完善的智慧社区APP或小程序,实现线上报事报修、缴费、访客预约、社区公告、邻里社交等功能。 - 智能家居:在条件允许的情况下,支持或接入智能家居系统,实现远程控制家电、安防监控等。 - 数据分析:利用大数据分析业主需求,提供更精准、个性化的服务。 |
业主满意度
一级服务的核心最终体现在业主的满意度上。
- 年度满意度调查:采用第三方机构或公司内部独立进行,综合得分应 ≥95%。
- 投诉处理:有效投诉处理率100%,重大投诉在24小时内给出解决方案,一般投诉在3个工作日内解决。
- 续约率:合同到期后,业主满意度高,续约意愿强。

(图片来源网络,侵删)
版权声明:除非特别标注,否则均为本站原创文章,转载时请以链接形式注明文章出处。