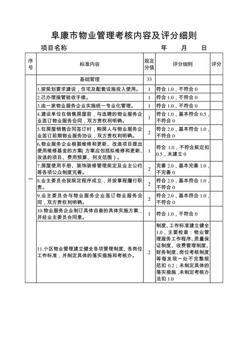
[项目名称] 物业公司管理考核方案
第一章 总则
第一条 目的与意义 为客观、公正、科学地评估 [项目名称] 物业公司(以下简称“物业公司”)的管理服务质量,明确双方的权利与责任,建立长效的激励与约束机制,持续提升小区(或大厦)的居住(或办公)环境、生活品质及资产价值,特制定本方案。

第二条 考核原则
- 客观公正原则: 以事实和数据为依据,避免主观臆断,确保考核过程的透明与结果的公平。
- 全面系统原则: 考核内容覆盖物业管理的各个方面,包括服务品质、运营管理、财务状况、客户关系等,形成综合性评价。
- 量化为主、定性为辅原则: 尽可能采用量化指标进行考核,对难以量化的部分,采用定性评价并辅以事实说明。
- 奖惩分明原则: 考核结果与物业公司的服务费、续聘资格、评优评先等直接挂钩,做到有奖有罚,激励先进,鞭策后进。
- 持续改进原则: 考核不仅是评估,更是管理工具,通过考核发现问题,督促物业公司制定并落实改进措施,实现服务水平的螺旋式上升。
第三条 考核主体 本方案由 [业主委员会/业主大会/开发商/资产管理公司](以下简称“甲方”)负责组织实施。
第四条 考核对象 [项目名称] 物业公司。
第二章 考核组织与职责
第五条 考核小组

- 组成: 由甲方代表、业主代表(可从业主委员会或楼栋长中选取)、专业人士(如法律、财务、工程顾问)共同组成。
- 职责:
- 制定和完善年度考核细则。
- 组织、监督和实施各项考核工作。
- 审核考核数据,处理考核过程中的争议与申诉。
- 最终审定考核结果,并决定奖惩措施。
第六条 信息收集渠道
- 甲方日常检查: 考核小组定期或不定期进行现场巡查,记录问题。
- 业主满意度调查: 每半年或一年进行一次匿名问卷调查。
- 投诉与建议记录: 统计业主通过电话、网络、信箱、意见箱等渠道的投诉、表扬和建议的数量及处理情况。
- 数据报表审核: 审核物业公司提交的月度/季度/年度工作报告、财务报表、设备台账等。
- 第三方评估: 可引入独立的第三方机构进行专业评估(如消防、安防、环境等)。
第三章 考核内容与指标体系
考核总分设定为100分,由四大核心模块构成,具体权重可根据项目特点和当前管理重点进行调整。
第七条 服务品质考核 (权重:40%)
| 序号 | 考核项目 | 考核指标 | 数据来源 | 分值 | 评分标准 |
| :--- | :--- | :--- | :--- | :--- | :--- |
| 1 | 保洁服务 | 1. 公共区域(大堂、楼道、电梯、车库等)清洁度合格率
垃圾日产日清,分类投放点整洁
外墙、玻璃幕墙等定期清洗效果 | 现场抽查、业主反馈 | 10 | 每发现一处严重扣1-2分,轻微扣0.5分 |
| 2 | 绿化养护 | 1. 绿化存活率、覆盖率
植物生长健壮,无病虫害
修剪及时,造型美观,无杂草 | 现场检查、养护记录 | 10 | 存活率每低5%扣1分,养护不达标每项扣1分 |
| 3 | 秩序维护 | 1. 门岗登记、盘查制度执行率
巡逻路线、频次符合要求
监控系统完好率,录像保存达标
消防设施完好率,消防通道畅通 | 现场测试、记录检查、监控回放 | 10 | 制度未执行每项扣2分,设备故障每项扣1-3分 |
| 4 | 工程维修 | 1. 报修响应及时率(如15分钟内)
报修修复完成及时率(如24/48小时内)
维修质量合格率(返修率)
设施设备(电梯、水泵、发电机等)定期维保计划完成率 | 报修记录、维修回访、维保台账 | 10 | 响应/修复不及时每单扣0.5分,返修每单扣1分,维保漏项每次扣2分 |
第八条 运营管理考核 (权重:30%)
| 序号 | 考核项目 | 考核指标 | 数据来源 | 分值 | 评分标准 |
| :--- | :--- | :--- | :--- | :--- | :--- |
| 1 | 财务管理 | 1. 物业费收缴率
预算执行偏差率
重大费用支出是否按规定公示、报备 | 财务报表、缴费记录、预算文件 | 10 | 收缴率每低1%扣0.5分;预算偏差超5%扣2分;未公示扣3分 |
| 2 | 设备管理 | 1. 设施设备台账完整、准确
年度维保计划执行率
设备完好率,重大故障发生率 | 设备台账、维保记录、故障报告 | 10 | 台账不清扣2分;计划执行率每低10%扣1分;重大故障每次扣3分 |
| 3 | 安全管理 | 1. 安全事故(火灾、盗窃、人身伤害)发生率
应急预案演练完成情况
安全培训记录 | 事故报告、演练记录、培训档案 | 10 | 发生重大安全事故此项0分;一般事故每次扣3分;未演练扣2分 |
| 4 | 档案管理 | 1. 业主档案、图纸资料、合同文件齐全、规范
档案查询、借阅流程规范 | 档案室检查、流程抽查 | 5 | 资料缺失每份扣1分,流程不规范扣2分 |

第九条 客户关系与社区文化考核 (权重:20%)
| 序号 | 考核项目 | 考核指标 | 数据来源 | 分值 | 评分标准 |
| :--- | :--- | :--- | :--- | :--- | :--- |
| 1 | 客户服务 | 1. 业主满意度综合评分(通过问卷调查)
投诉处理及时率与满意率
社区公告、通知发布及时性、准确性 | 满意度调查报告、投诉记录、公告栏检查 | 10 | 满意度每低5%扣1分;投诉处理超时/不满意每单扣0.5分 |
| 2 | 沟通机制 | 1. 定期召开业主恳谈会/沟通会
甲方信息传递、指令传达的响应速度 | 会议记录、沟通记录 | 5 | 未按要求召开会议扣3分;响应迟缓每次扣1分 |
| 3 | 社区文化 | 1. 年度社区文化活动策划与执行情况
活动参与度与业主反馈 | 活动方案、照片、业主反馈 | 5 | 未组织活动扣3分;活动效果差扣1-2分 |
第十条 附加项与扣分项
| 序号 | 项目 | 内容 | 分值 |
| :--- | :--- | :--- | :--- |
| 1 | 加分项 (最高加5分) | 1. 获得省/市级“优秀小区/大厦”等荣誉
提出合理化建议并被采纳,产生显著效益
成功处理重大突发事件,避免或减少损失 | 每项酌情加1-3分 |
| 2 | 扣分项 (不设下限) | 1. 发生重大责任事故(火灾、重大伤亡等)
严重违反合同约定,经警告仍不改正
被媒体曝光,造成恶劣影响
员工服务态度恶劣,引发群体性投诉 | 每次扣5-20分,或直接定为不合格 |
第四章 考核实施流程
第十一条 考核周期
- 月度/季度考核: 主要针对运营管理和客户服务中的关键指标(如收缴率、报修处理、投诉量),进行快速跟踪和预警。
- 年度综合考核: 每年进行一次,全面评估本方案内的所有指标,是决定年度奖惩和续聘的核心依据。
第十二条 考核流程
- 启动阶段: 考核小组发布年度考核通知,明确考核范围、时间和要求。
- 自评阶段: 物业公司根据考核指标进行自我评估,并提交自评报告及相关佐证材料。
- 数据收集与核实: 考核小组通过多种渠道收集数据,并对物业公司提交的材料进行核实、验证。
- 现场检查: 考核小组进行现场巡查,对服务品质、设备状况等进行实地评估。
- 综合评分: 考核小组根据各项指标进行打分,计算总分,并形成初步考核报告。
- 结果沟通与反馈: 将初步考核结果与物业公司进行沟通,听取其陈述和申辩。
- 审定与公示: 考核小组根据沟通情况修正结果,形成最终考核报告,并向全体业主(或甲方)进行公示。
- 归档: 考核全过程资料整理归档,以备查阅。
第五章 考核结果与应用
第十三条 考核等级 根据最终得分,将考核结果划分为四个等级:
- 优秀: 90分及以上
- 良好: 80分(含)- 89分
- 合格: 70分(含)- 79分
- 不合格: 70分以下
第十四条 结果应用
-
服务费调整:
- 优秀: 可考虑给予一定比例的服务费奖励,或在续签合同时给予 favorable 条件。
- 良好: 维持现有服务费标准,鼓励继续保持。
- 合格: 发出书面警告,要求限期整改。
- 不合格: 根据合同约定,有权扣减部分服务费,并启动更换物业公司的程序。
-
续聘决策:
- 年度考核为“优秀”或“良好”: 续聘的重要参考依据。
- 年度考核为“合格”: 若连续两年为“合格”,或整改不力,将不予以续聘。
- 年度考核为“不合格”: 直接终止合同,启动选聘新物业公司的程序。
-
奖惩措施:
- 奖励: 对表现突出的团队或个人,可给予通报表扬、奖金奖励等。
- 惩罚: 对考核不合格项,要求物业公司提交详细的整改计划,并跟踪落实,对于屡次出现的问题,将依据合同进行经济处罚。
第六章 附则
第十五条 本方案由甲方负责解释。 第十六条 本方案未尽事宜,由甲乙双方协商解决。 第十七条 本方案自双方签字盖章之日起生效,并作为物业服务合同的补充附件。
甲方(盖章): 代表签字: 日期: ___年月日
乙方(物业公司盖章): **代表签字: 日期: ___年月日