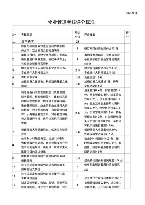
物业公司绩效考核标准方案
第一章 总则
第一条 考核目的

(图片来源网络,侵删)
- 战略导向: 确保公司各项运营活动与公司年度战略目标保持一致。
- 激励与发展: 客观评价员工及部门的工作表现,为薪酬调整、奖金分配、职位晋升、培训发展提供依据。
- 持续改进: 识别运营短板和管理漏洞,推动服务品质和管理效率的持续提升。
- 文化建设: 营造“以客户为中心、以结果为导向”的积极向上的企业文化。
第二条 考核原则
- 公平、公正、公开: 考核标准统一,过程透明,结果对员工公开。
- 客观量化: 以可量化的数据为主要依据,减少主观评价的偏差。
- 分层分类: 根据不同层级(管理层、执行层)和不同部门(客服、工程、保洁、安保、财务等)的特点,设置差异化的考核指标。
- 激励与约束并重: 考核结果与奖惩紧密挂钩,既奖励优秀,也鞭策后进。
第三条 考核周期
- 月度考核: 适用于一线操作层员工(如保安、保洁、维修技工),侧重于日常操作规范和工作量。
- 季度考核: 适用于部门主管及基层管理人员,侧重于部门KPI的完成情况。
- 年度考核: 适用于公司中高层管理人员及全体员工,结合季度/月度考核结果,综合评定年度绩效,并与年终奖金、晋升等挂钩。
第二章 考核维度与指标体系(平衡计分卡模型)
我们将从四个核心维度构建考核指标体系,确保公司发展的全面性和平衡性。
财务维度

(图片来源网络,侵删)
- 核心思想: 关注公司的盈利能力、成本控制和资产健康。
- 适用对象: 公司管理层、财务部、各运营部门。
| 指标类别 | 具体指标 | 指标定义/计算公式 | 数据来源 | 权重示例 |
|---|---|---|---|---|
| 盈利能力 | 物业费收缴率 | (当期实际收取的物业费总额 / 当期应收物业费总额)× 100% | 财务部 | 15% |
| 增值业务收入增长率 | (本年增值业务收入 - 上年增值业务收入) / 上年增值业务收入 × 100% | 财务部 | 10% | |
| 人均产值 | 总营业收入 / 公司总人数 | 财务部/人力资源部 | 5% | |
| 成本控制 | 成本费用率 | (总运营成本 / 总营业收入)× 100% | 财务部 | 10% |
| 能源消耗降低率 | (上年单位面积能耗 - 本年单位面积能耗) / 上年单位面积能耗 × 100% | 工程部/财务部 | 5% | |
| 资产管理 | 坏账率 | (无法收回的欠款总额 / 应收账款总额)× 100% | 财务部 | 5% |
客户维度
- 核心思想: 以客户为中心,提升客户满意度和忠诚度。
- 适用对象: 全体员工,特别是客服部、安保部、保洁部。
| 指标类别 | 具体指标 | 指标定义/计算公式 | 数据来源 | 权重示例 |
|---|---|---|---|---|
| 满意度 | 客户满意度调查得分 | 通过问卷、访谈等方式,对服务质量、环境、安全等方面综合评分 | 客服部/第三方调研 | 15% |
| 投诉处理及时率 | (在规定时间内响应并处理的投诉数 / 总投诉数)× 100% | 客服部投诉记录 | 10% | |
| 投诉处理一次性解决率 | (一次性成功解决的投诉数 / 总投诉数)× 100% | 客服部投诉记录 | 5% | |
| 忠诚度 | 客户流失率 | (年度流失户数 / 年初总户数)× 100% | 客服部/财务部 | 10% |
| 续约率 | (到期成功续约的户数 / 到期应续约户数)× 100% | 客服部 | 5% | |
| 服务响应 | 报事/报修平均响应时间 | 从接到报事到首次联系业主的平均时长 | 客服系统/工单系统 | 5% |
| 报事/报修平均完成时间 | 从接到报事到问题解决的平均时长 | 客服系统/工单系统 | 5% |
内部流程维度
- 核心思想: 优化核心业务流程,提高运营效率和质量。
- 适用对象: 各职能部门,如工程部、安保部、保洁部、环境部。
| 指标类别 | 具体指标 | 指标定义/计算公式 | 数据来源 | 权重示例 |
|---|---|---|---|---|
| 运营效率 | 设施设备完好率 | (完好的设施设备数量 / 总设施设备数量)× 100% | 工程部巡检记录 | 10% |
| 巡检计划完成率 | (实际完成的巡检次数 / 计划巡检次数)× 100% | 工程部/安保部巡检记录 | 5% | |
| 质量管理 | 清洁质量达标率 | (抽检合格的区域数 / 总抽检区域数)× 100% | 主管/经理抽查 | 5% |
| 绿化存活率/养护合格率 | (存活的植物数量 / 种植总数)或(养护合格评分达标区域数 / 总区域数)× 100% | 环境部/主管抽查 | 5% | |
| 安全事故发生率 | (发生安全事故的次数 / 总管理面积或户数) | 安保部/事故报告 | 10% | |
| 流程合规 | SOP(标准作业程序)执行合格率 | (按SOP操作的检查项合格数 / 总检查项数)× 100% | 部门主管/品质部检查 | 5% |
学习与成长维度
- 核心思想: 关注员工能力、企业文化和创新能力的提升,为未来发展储备动力。
- 适用对象: 全体员工,特别是管理层和人力资源部。
| 指标类别 | 具体指标 | 指标定义/计算公式 | 数据来源 | 权重示例 |
|---|---|---|---|---|
| 员工能力 | 员工培训完成率 | (实际完成培训的员工人次 / 计划培训员工人次)× 100% | 人力资源部/培训记录 | 5% |
| 核心员工流失率 | (年度流失的核心员工数 / 年初核心员工总数)× 100% | 人力资源部 | 5% | |
| 员工满意度/敬业度调查得分 | 通过问卷了解员工对公司的满意度和敬业程度 | 人力资源部/第三方调研 | 5% | |
| 组织文化 | 内部沟通/建议采纳数量 | 员工提出的有效建议被采纳的数量 | 人力资源部/总经理信箱 | 2% |
| 创新与发展 | 管理创新/服务改进项目数 | 成功实施并产生积极效果的创新项目数量 | 总经理办公会评审 | 3% |
| 新技术/新工具应用数量 | 如智能门禁、线上报修系统等新技术的应用推广情况 | 相关部门 | 3% |
第三章 考核实施流程
第四条 考核对象分类
- 高层管理人员: 总经理、副总经理,考核重点为财务、客户、战略目标等维度。
- 中层管理人员: 各部门经理、主管,考核重点为部门KPI、团队管理、流程优化等。
- 基层员工: 一线操作人员(保安、保洁、维修等)和职能专员,考核重点为岗位职责履行、SOP执行、客户满意度等。
第五条 考核流程
- 目标设定(月初/季初/年初):
- 上级与下级共同商议,根据公司/部门目标,设定清晰、可衡量的绩效目标(KPI/OKR)。
- 填写《绩效目标责任书》,双方签字确认。
- 过程跟踪(月中/季中/年中):
- 上级对下级的工作进行指导和辅导,提供必要的资源支持。
- 记录关键事件和数据,作为期末考核的依据。
- 绩效评估(月末/季末/年末):
- 员工进行自我评估,填写《绩效考核表》。
- 直接上级根据数据和事实进行客观评价,进行绩效面谈。
- 跨级上级(如部门总监)或人力资源部进行审核。
- 结果应用与反馈:
- 确定最终考核等级,并与员工沟通反馈,肯定成绩,指出不足,共同制定改进计划。
- 考核结果应用于薪酬、奖金、晋升、培训等。
第四章 考核结果与应用
第六条 考核等级 将考核结果分为五个等级,以便于精细化区分:
| 等级 | 定义 | 分布比例(建议) | 绩效系数 |
|---|---|---|---|
| S (卓越) | 远超预期,贡献突出 | 5% - 10% | 2 - 1.5 |
| A (优秀) | 超出预期,表现优异 | 15% - 20% | 1 - 1.2 |
| B (良好) | 达到预期,表现稳定 | 60% - 70% | 0 |
| C (待改进) | 未完全达到预期,存在明显不足 | 5% - 10% | 6 - 0.9 |
| D (不合格) | 远未达到预期,或出现严重失误 | < 5% | 0 - 0.5 |
第七条 结果应用
- 绩效薪酬与奖金: 绩效系数直接与月度/季度绩效工资、年终奖金挂钩。
- 示例: 年终奖金 = 基础奖金 × 个人年度绩效系数 × 部门绩效系数。
- 薪酬调整: 连续获得S/A等级的员工,在年度调薪时予以优先考虑和倾斜。
- 职位晋升: 晋升的必要条件之一是过往考核成绩良好(B及以上)。
- 培训发展: 针对C/D级员工,必须制定并执行绩效改进计划(PIP),并提供针对性培训,为S/A级员工提供更高层次的培训机会。
- 评优评先: “优秀员工”、“服务之星”等荣誉主要从S/A级员工中评选。
第五章 附则
第八条 特殊情况处理
- 新入职员工: 在试用期内,可设定适应期目标,或参考其过往经历进行评估。
- 调动/晋升员工: 考核周期内发生岗位变动的,按其在不同岗位的工作时长和目标分段进行考核。
- 重大贡献/失误: 对公司有重大贡献或造成重大损失的,经管理层审批,可对考核结果进行特别加分或扣分。
第九条 申诉机制 员工如对考核结果有异议,可在收到结果后5个工作日内,向人力资源部提交书面申诉,人力资源部将在10个工作日内进行调查复核,并将最终结果反馈给申诉人。
第十条 解释权 本方案的最终解释权归公司人力资源部所有。
第十一条 生效日期 本方案自 [XXXX年XX月XX日] 起正式生效执行。
使用建议:
- 定制化: 此方案为通用模板,各物业公司应根据自身项目类型(住宅、商业、写字楼)、规模、发展阶段和战略重点,对指标和权重进行调整。
- 数据化: 成功实施的关键在于建立完善的数据采集系统,如物业收费系统、工单系统、巡检APP、客户关系管理系统等。
- 沟通: 在推行前,务必对全体员工进行充分沟通和培训,确保大家理解考核的目的、流程和标准,消除抵触情绪。
版权声明:除非特别标注,否则均为本站原创文章,转载时请以链接形式注明文章出处。