德高鼎泰便民中心
  • 首页
  • 物业服务
  • 出行住店
  • 健身锻炼
首页 包含"资料移交"标签的文章
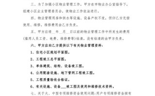
物业承接验收管理办法有何核心要点? 物业服务

物业承接验收管理办法有何核心要点?

[项目名称] 物业承接验收管理办法第一章 总则第一条 目的与依据为规范 [项目名称](以下简称“本项目”)物业承接验收工作,明确建设单位(开发商)、物业服务企业(以下简称“物业公司”)和业主的权利与义...

99ANYc3cd6 2026-01-15 3 #资料移交 #责任划分

老物业新物业交接,关键问题如何解决? 物业服务

老物业新物业交接,关键问题如何解决?

下面我将为您详细梳理老物业与新物业交接的核心原则、关键流程、重要文件和注意事项,力求全面、清晰、实用, 核心原则在开始交接前,所有参与方(尤其是新老物业)必须明确并遵守以下原则:合法合规原则: 整个交...

99ANYc3cd6 2025-12-13 4 #权责划分 #资料移交 #平稳过渡

最新文章

  • 小区物业经理半年总结

    小区物业经理半年总结

    2026-01-23 0
  • 临沂巴黎时尚酒店怎么预订最划算?

    临沂巴黎时尚酒店怎么预订最划算?

    2026-01-23 0
  • 济南汇隆广场银座健身怎么样?

    济南汇隆广场银座健身怎么样?

    2026-01-23 0
  • 天津物业项目经理培训

    天津物业项目经理培训

    2026-01-23 0
  • 有哪些重点?

    有哪些重点?

    2026-01-23 0
  • 合肥滨湖婚宴酒店怎么选?

    合肥滨湖婚宴酒店怎么选?

    2026-01-23 0

标签列表

  • 性价比 (246)
  • 口碑 (27)
  • 会员折扣 (141)
  • 专业教练 (24)
  • 服务 (32)
  • 比价平台 (117)
  • 优惠预订 (32)
  • 价格对比 (26)
  • 环境 (27)
  • 套餐优惠 (60)
  • 评价 (27)
  • 口碑评价 (40)
  • 早鸟优惠 (53)
  • 会员优惠 (68)
  • 价格 (49)
  • 预订渠道 (24)
  • 联系方式 (57)
  • 健身房 (41)
  • 官网直订 (40)
  • 官方渠道 (53)
  • 收费标准 (24)
  • 设施设备 (29)
  • 预订方式 (46)
  • 性价比高 (35)
  • 平台比价 (25)

关于本站

侵权处理与合作:473708564#qq.com,#换成@就是邮箱

京ICP备2025110917号

联系我们

关注我们

德高鼎泰便民中心二维码